Suppr超能文献

屏状核调节丙泊酚麻醉的行为敏感性和脑电图活动。

Claustrum modulates behavioral sensitivity and EEG activity of propofol anesthesia.

机构信息

Department of Anesthesiology, Affiliated Hospital of Zunyi Medical University, Zunyi, China.

Guizhou Key Laboratory of Anesthesia and Organ Protection, Zunyi, China.

出版信息

CNS Neurosci Ther. 2023 Jan;29(1):378-389. doi: 10.1111/cns.14012. Epub 2022 Nov 9.

Abstract

AIMS

The claustrum has long been regarded as a vital center for conscious control. Electrical stimulation or damage to the claustrum can result in decreased awareness or loss of consciousness, suggesting that the claustrum may be a target for the action of general anesthetics. This study aimed to determine the role of the claustrum in propofol anesthesia.

METHODS

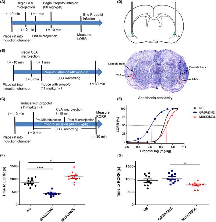
We first applied a fiber photometry calcium signal recording system to record the claustral neuronal activity during the entire process of propofol anesthesia. Chemogenetic activation of claustral neurones was then performed to verify their role in anesthesia. Finally, muscimol (GABAa receptor agonist) and gabazine (GABAa receptor antagonist) were microinjected into the claustrum to determine whether their GABAa receptors were involved in modulating propofol anesthesia. EEG and behavioral indicators, such as anesthetic sensitivity and efficacy, were recorded and analyzed.

RESULTS

An evident anesthesia-related change in claustrum neuronal activity was suppressed during propofol-induced unconsciousness and restored following recovery from anesthesia. Chemogenetic activation of claustrum neurons results in attenuated propofol sensitivity, a shorter anesthesia duration, and an EEG shift toward wakefulness. Manipulation of GABAa receptors in the claustrum showed bidirectional control of propofol sensitivity, as activation decreases anesthesia efficiency while inactivation augments it. Additionally, inhibiting claustrum GABAa receptors increases cortical EEG slow waves.

CONCLUSIONS

Claustrum neurones and their GABAa receptors are implicated in the modulation of propofol anesthesia in both behavioral and EEG assessments. Our findings create scope to reveal the brain targets of anesthetic action further and add to the existing evidence on the consciousness-modulating role of the claustrum.

摘要

目的

长期以来,屏状核一直被认为是意识控制的重要中心。电刺激或损伤屏状核可导致意识降低或丧失,这表明屏状核可能是全身麻醉作用的靶点。本研究旨在确定屏状核对异丙酚麻醉的作用。

方法

我们首先应用光纤光度钙信号记录系统,在异丙酚麻醉的整个过程中记录屏状核神经元的活动。然后进行屏状核神经元的化学遗传激活,以验证其在麻醉中的作用。最后,将 muscimol(GABAa 受体激动剂)和 gabazine(GABAa 受体拮抗剂)微注射到屏状核中,以确定其 GABAa 受体是否参与调节异丙酚麻醉。记录和分析脑电图和行为指标,如麻醉敏感性和疗效。

结果

在异丙酚诱导的无意识期间,屏状核神经元活动出现明显的麻醉相关变化,在麻醉恢复后得到恢复。化学遗传激活屏状核神经元可导致异丙酚敏感性降低、麻醉持续时间缩短和脑电图向觉醒状态转变。在屏状核中操纵 GABAa 受体可双向控制异丙酚的敏感性,激活降低麻醉效率,失活增加麻醉效率。此外,抑制屏状核 GABAa 受体可增加皮质脑电图慢波。

结论

屏状核神经元及其 GABAa 受体参与了异丙酚麻醉的调节,无论是在行为还是脑电图评估中。我们的研究结果为进一步揭示麻醉作用的大脑靶点提供了空间,并为屏状核对意识调节的作用提供了更多的证据。

https://cdn.ncbi.nlm.nih.gov/pmc/blobs/6255/9804072/73c8960e8ef4/CNS-29-378-g005.jpg

文献检索

告别复杂PubMed语法,用中文像聊天一样搜索,搜遍4000万医学文献。AI智能推荐,让科研检索更轻松。

立即免费搜索

文件翻译

保留排版,准确专业,支持PDF/Word/PPT等文件格式,支持 12+语言互译。

免费翻译文档

深度研究

AI帮你快速写综述,25分钟生成高质量综述,智能提取关键信息,辅助科研写作。

立即免费体验