Liu Chengxi, Liu Junxiao, Zhou Liang, He Haifeng, Zhang Yu, Cai Shuang, Yuan Chengdong, Luo Tianyuan, Zheng Jijian, Yu Tian, Zhang Mazhong
Department of Anesthesiology, Shanghai Children's Medical Center, Shanghai Jiao Tong University School of Medicine, Shanghai, China.
Guizhou Key Laboratory of Anaesthesia and Organ Protection, Affiliated Hospital of Zunyi Medical University, Zunyi, China.
Front Mol Neurosci. 2021 Mar 4;14:628996. doi: 10.3389/fnmol.2021.628996. eCollection 2021.
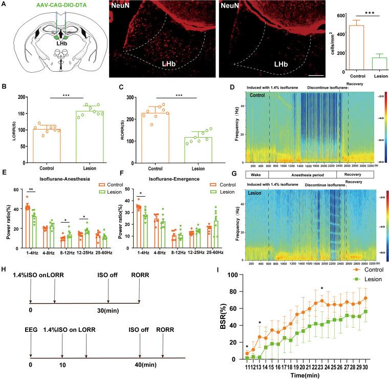
Since their introduction in the 1840s, one of the largest mysteries of modern anesthesia are how general anesthetics create the state of reversible loss of consciousness. Increasing researchers have shown that neural pathways that regulate endogenous sleep-wake systems are also involved in general anesthesia. Recently, the Lateral Habenula (LHb) was considered as a hot spot for both natural sleep-wake and propofol-induced sedation; however, the role of the LHb and related pathways in the isoflurane-induced unconsciousness has yet to be identified. Here, using real-time calcium fiber photometry recordings , we found that isoflurane reversibly increased the activity of LHb glutamatergic neurons. Then, we selectively ablated LHb glutamatergic neurons in Vglut2-cre mice, which caused a longer induction time and less recovery time along with a decrease in delta-band power in mice under isoflurane anesthesia. Furthermore, using a chemogenetic approach to specifically activate LHb glutamatergic neurons shortened the induction time and prolonged the recovery time in mice under isoflurane anesthesia with an increase in delta-band power. In contrast, chemogenetic inhibition of LHb glutamatergic neurons was very similar to the effects of selective lesions of LHb glutamatergic neurons. Finally, optogenetic activation of LHb glutamatergic neurons or the synaptic terminals of LHb glutamatergic neurons in the rostromedial tegmental nucleus (RMTg) produced a hypnosis-promoting effect in isoflurane anesthesia with an increase in slow wave activity. Our results suggest that LHb glutamatergic neurons and pathway are vital in modulating isoflurane anesthesia.
自19世纪40年代被引入以来,现代麻醉学最大的谜团之一就是全身麻醉药如何产生可逆性意识丧失状态。越来越多的研究表明,调节内源性睡眠-觉醒系统的神经通路也参与全身麻醉。最近,外侧缰核(LHb)被认为是自然睡眠-觉醒和丙泊酚诱导镇静的热点;然而,LHb及相关通路在异氟烷诱导的意识丧失中的作用尚未明确。在此,我们使用实时钙纤维光度记录发现,异氟烷可逆性增加LHb谷氨酸能神经元的活性。然后,我们在Vglut2-cre小鼠中选择性消融LHb谷氨酸能神经元,这导致异氟烷麻醉下小鼠的诱导时间延长、恢复时间缩短,同时δ波段功率降低。此外,使用化学遗传学方法特异性激活LHb谷氨酸能神经元可缩短异氟烷麻醉下小鼠的诱导时间并延长恢复时间,同时δ波段功率增加。相比之下,化学遗传学抑制LHb谷氨酸能神经元的效果与选择性损伤LHb谷氨酸能神经元非常相似。最后,光遗传学激活LHb谷氨酸能神经元或其在嘴内侧被盖核(RMTg)的突触终末在异氟烷麻醉中产生促催眠作用,并伴有慢波活动增加。我们的结果表明,LHb谷氨酸能神经元及其通路在调节异氟烷麻醉中至关重要。