Suppr超能文献

转录组分析表明,非酯化脂肪酸和β-羟基丁酸酯诱导牛乳腺上皮细胞氧化应激和炎症反应。

Transcriptome Analysis Reveals That NEFA and β-Hydroxybutyrate Induce Oxidative Stress and Inflammatory Response in Bovine Mammary Epithelial Cells.

作者信息

Li Chengmin, Huang Junpeng, Chen Xiangxing, Yan Yexiao, Li Lian, Zhao Weiguo

机构信息

School of Biotechnology, Jiangsu University of Science and Technology, Zhenjiang 212100, China.

Zibo Service Center for Animal Husbandry and Fishery, Zibo 255000, China.

出版信息

Metabolites. 2022 Nov 2;12(11):1060. doi: 10.3390/metabo12111060.

Abstract

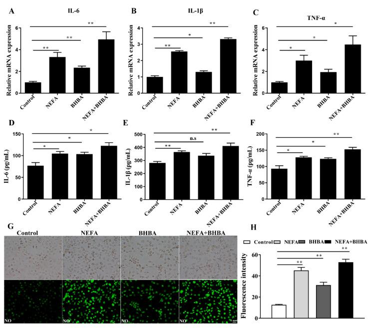
Non-esterified fatty acids (NEFA) and β-hydroxybutyrate (BHBA) are the metabolites of fat mobilization initiated by negative energy balance (NEB) during the perinatal period in dairy cows, which have an adverse effect on cell physiology of various bovine cell types. The aim of this study was to explore the biological roles of NEFA and BHBA on provoking oxidative stress and inflammatory responses in bovine mammary epithelial cells (BMECs). RNA sequencing analysis showed that there are 1343, 48, and 1725 significantly differentially expressed genes (DEGs) in BMECs treated with NEFA, BHBA and their combination. GO functional analysis revealed that the DEGs were significantly enriched in "response to oxidative stress" and "inflammatory response". Further study demonstrated that NEFA and BHBA elevated the malondialdehyde (MDA) and reactive oxygen species (ROS) accumulation and reduced the total superoxide dismutase (T-SOD) and glutathione peroxidase (GSH-Px) activity to cause oxidative stress. In addition, expression of inflammatory markers (NO, TNF-α, IL-6, and IL-1β) were increased after NEFA and BHBA stimulation. Mechanistically, our data showed that NEFA and BHBA activated the MAPK signaling pathway. Collectively, our results indicate that NEFA and BHBA induce oxidative stress and inflammatory response probably via the MAPK signaling pathway in BMECs.

摘要

非酯化脂肪酸(NEFA)和β-羟基丁酸酯(BHBA)是奶牛围产期能量负平衡(NEB)引发的脂肪动员代谢产物,它们对多种牛细胞类型的细胞生理有不利影响。本研究的目的是探讨NEFA和BHBA在引发牛乳腺上皮细胞(BMECs)氧化应激和炎症反应中的生物学作用。RNA测序分析表明,用NEFA、BHBA及其组合处理的BMECs中分别有1343、48和1725个显著差异表达基因(DEG)。基因本体(GO)功能分析显示,这些DEG在“对氧化应激的反应”和“炎症反应”中显著富集。进一步研究表明,NEFA和BHBA增加了丙二醛(MDA)和活性氧(ROS)的积累,并降低了总超氧化物歧化酶(T-SOD)和谷胱甘肽过氧化物酶(GSH-Px)的活性,从而导致氧化应激。此外,NEFA和BHBA刺激后炎症标志物(NO、TNF-α、IL-6和IL-1β)的表达增加。从机制上讲,我们的数据表明NEFA和BHBA激活了丝裂原活化蛋白激酶(MAPK)信号通路。总的来说,我们的结果表明,NEFA和BHBA可能通过MAPK信号通路在BMECs中诱导氧化应激和炎症反应。

https://cdn.ncbi.nlm.nih.gov/pmc/blobs/2396/9696823/4a36abdafaa3/metabolites-12-01060-g001.jpg

文献AI研究员

20分钟写一篇综述,助力文献阅读效率提升50倍。

立即体验

用中文搜PubMed

大模型驱动的PubMed中文搜索引擎

马上搜索

文档翻译

学术文献翻译模型,支持多种主流文档格式。

立即体验