Suppr超能文献

PARP10介导Aurora-A的单ADP核糖基化,调节细胞周期的G2/M期转换。

PARP10 Mediates Mono-ADP-Ribosylation of Aurora-A Regulating G2/M Transition of the Cell Cycle.

作者信息

Di Paola Simone, Matarese Maria, Barretta Maria Luisa, Dathan Nina, Colanzi Antonino, Corda Daniela, Grimaldi Giovanna

机构信息

Institute of Experimental Endocrinology and Oncology "G. Salvatore" (IEOS), National Research Council (CNR), 80131 Naples, Italy.

National Research Council (CNR), Piazzale Aldo Moro, 700185 Rome, Italy.

出版信息

Cancers (Basel). 2022 Oct 24;14(21):5210. doi: 10.3390/cancers14215210.

Abstract

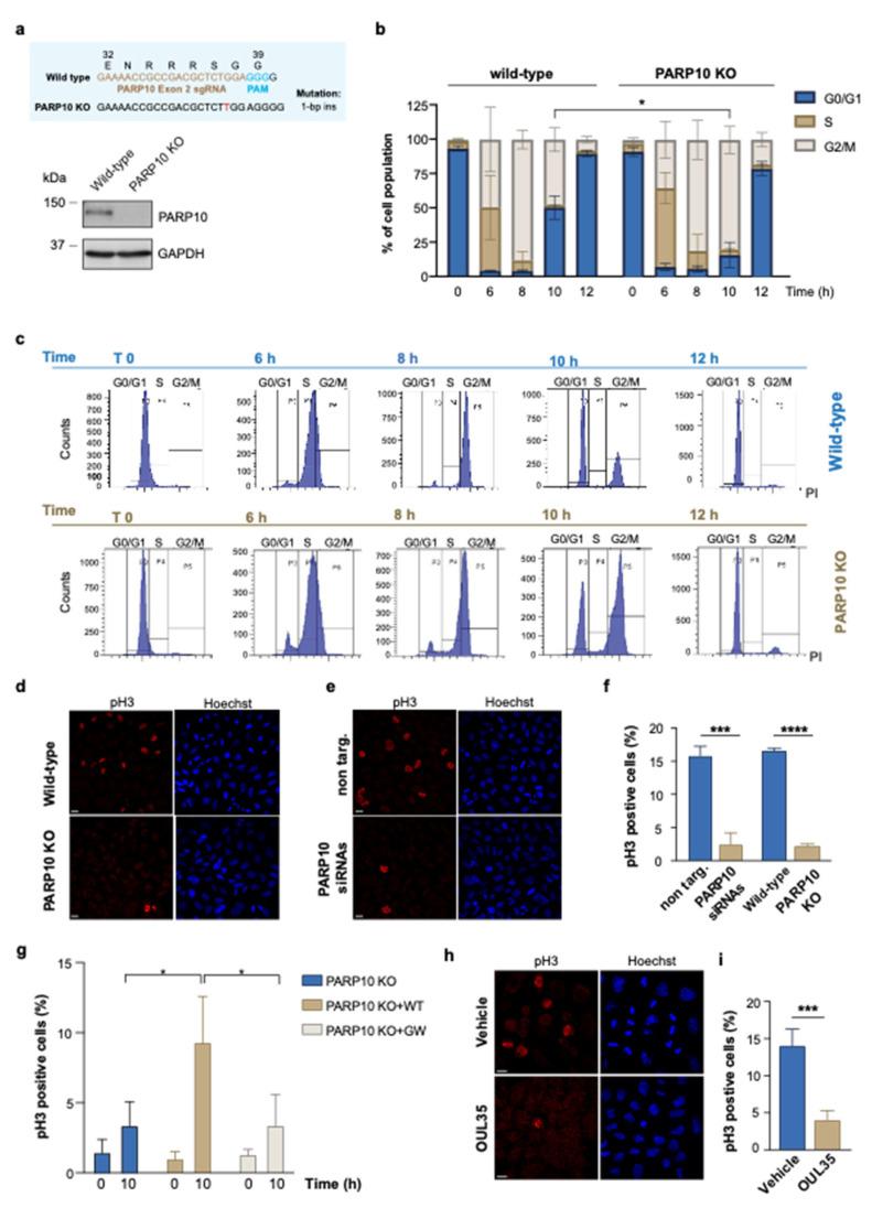
Intracellular mono-ADP-ribosyltransferases (mono-ARTs) catalyze the covalent attachment of a single ADP-ribose molecule to protein substrates, thus regulating their functions. PARP10 is a soluble mono-ART involved in the modulation of intracellular signaling, metabolism and apoptosis. PARP10 also participates in the regulation of the G1- and S-phase of the cell cycle. However, the role of this enzyme in G2/M progression is not defined. In this study, we found that genetic ablation, protein depletion and pharmacological inhibition of PARP10 cause a delay in the G2/M transition of the cell cycle. Moreover, we found that the mitotic kinase Aurora-A, a previously identified PARP10 substrate, is actively mono-ADP-ribosylated (MARylated) during G2/M transition in a PARP10-dependent manner. Notably, we showed that PARP10-mediated MARylation of Aurora-A enhances the activity of the kinase in vitro. Consistent with an impairment in the endogenous activity of Aurora-A, cells lacking PARP10 show a decreased localization of the kinase on the centrosomes and mitotic spindle during G2/M progression. Taken together, our data provide the first evidence of a direct role played by PARP10 in the progression of G2 and mitosis, an event that is strictly correlated to the endogenous MARylation of Aurora-A, thus proposing a novel mechanism for the modulation of Aurora-A kinase activity.

摘要

细胞内单 ADP-核糖基转移酶(单 ART)催化单个 ADP-核糖分子与蛋白质底物的共价连接,从而调节其功能。PARP10 是一种可溶性单 ART,参与细胞内信号传导、代谢和细胞凋亡的调节。PARP10 还参与细胞周期 G1 期和 S 期的调控。然而,该酶在 G2/M 期进程中的作用尚不清楚。在本研究中,我们发现 PARP10 的基因敲除、蛋白质缺失和药理学抑制会导致细胞周期 G2/M 期转换延迟。此外,我们发现有丝分裂激酶 Aurora-A(一种先前鉴定的 PARP10 底物)在 G2/M 期转换过程中以 PARP10 依赖的方式被主动单 ADP-核糖基化(MAR 化)。值得注意的是,我们表明 PARP10 介导的 Aurora-A 的 MAR 化在体外增强了该激酶的活性。与 Aurora-A 的内源性活性受损一致,缺乏 PARP10 的细胞在 G2/M 期进程中显示该激酶在中心体和有丝分裂纺锤体上的定位减少。综上所述,我们的数据首次证明了 PARP10 在 G2 期和有丝分裂进程中发挥的直接作用,这一事件与 Aurora-A 的内源性 MAR 化密切相关,从而提出了一种调节 Aurora-A 激酶活性的新机制。

https://cdn.ncbi.nlm.nih.gov/pmc/blobs/98c0/9659153/c708d8ae4f39/cancers-14-05210-g001.jpg

文献检索

告别复杂PubMed语法,用中文像聊天一样搜索,搜遍4000万医学文献。AI智能推荐,让科研检索更轻松。

立即免费搜索

文件翻译

保留排版,准确专业,支持PDF/Word/PPT等文件格式,支持 12+语言互译。

免费翻译文档

深度研究

AI帮你快速写综述,25分钟生成高质量综述,智能提取关键信息,辅助科研写作。

立即免费体验