• 文献检索
  • 文档翻译
  • 深度研究
  • 学术资讯
  • Suppr Zotero 插件Zotero 插件
  • 邀请有礼
  • 套餐&价格
  • 历史记录
应用&插件
Suppr Zotero 插件Zotero 插件浏览器插件Mac 客户端Windows 客户端微信小程序
定价
高级版会员购买积分包购买API积分包
服务
文献检索文档翻译深度研究API 文档MCP 服务
关于我们
关于 Suppr公司介绍联系我们用户协议隐私条款
关注我们

Suppr 超能文献

核心技术专利:CN118964589B侵权必究
粤ICP备2023148730 号-1Suppr @ 2026

文献检索

告别复杂PubMed语法,用中文像聊天一样搜索,搜遍4000万医学文献。AI智能推荐,让科研检索更轻松。

立即免费搜索

文件翻译

保留排版,准确专业,支持PDF/Word/PPT等文件格式,支持 12+语言互译。

免费翻译文档

深度研究

AI帮你快速写综述,25分钟生成高质量综述,智能提取关键信息,辅助科研写作。

立即免费体验

结直肠癌中hepcidin上调与调节性巨噬细胞的积累和上皮-间质转化相关,并与疾病进展相关。

Hepcidin Upregulation in Colorectal Cancer Associates with Accumulation of Regulatory Macrophages and Epithelial-Mesenchymal Transition and Correlates with Progression of the Disease.

作者信息

Di Grazia Antonio, Di Fusco Davide, Franzè Eleonora, Colella Marco, Strimpakos Georgios, Salvatori Silvia, Formica Vincenzo, Laudisi Federica, Maresca Claudia, Colantoni Alfredo, Ortenzi Angela, Stolfi Carmine, Monteleone Ivan, Monteleone Giovanni

机构信息

Department of Systems Medicine, University of Rome "Tor Vergata", 00133 Rome, Italy.

Institute of Biochemistry and Cell Biology (IBBC), National Council of Research (CNR), 00146 Rome, Italy.

出版信息

Cancers (Basel). 2022 Oct 27;14(21):5294. doi: 10.3390/cancers14215294.

DOI:10.3390/cancers14215294
PMID:36358713
原文链接:https://pmc.ncbi.nlm.nih.gov/articles/PMC9658525/
Abstract

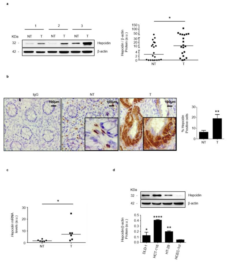
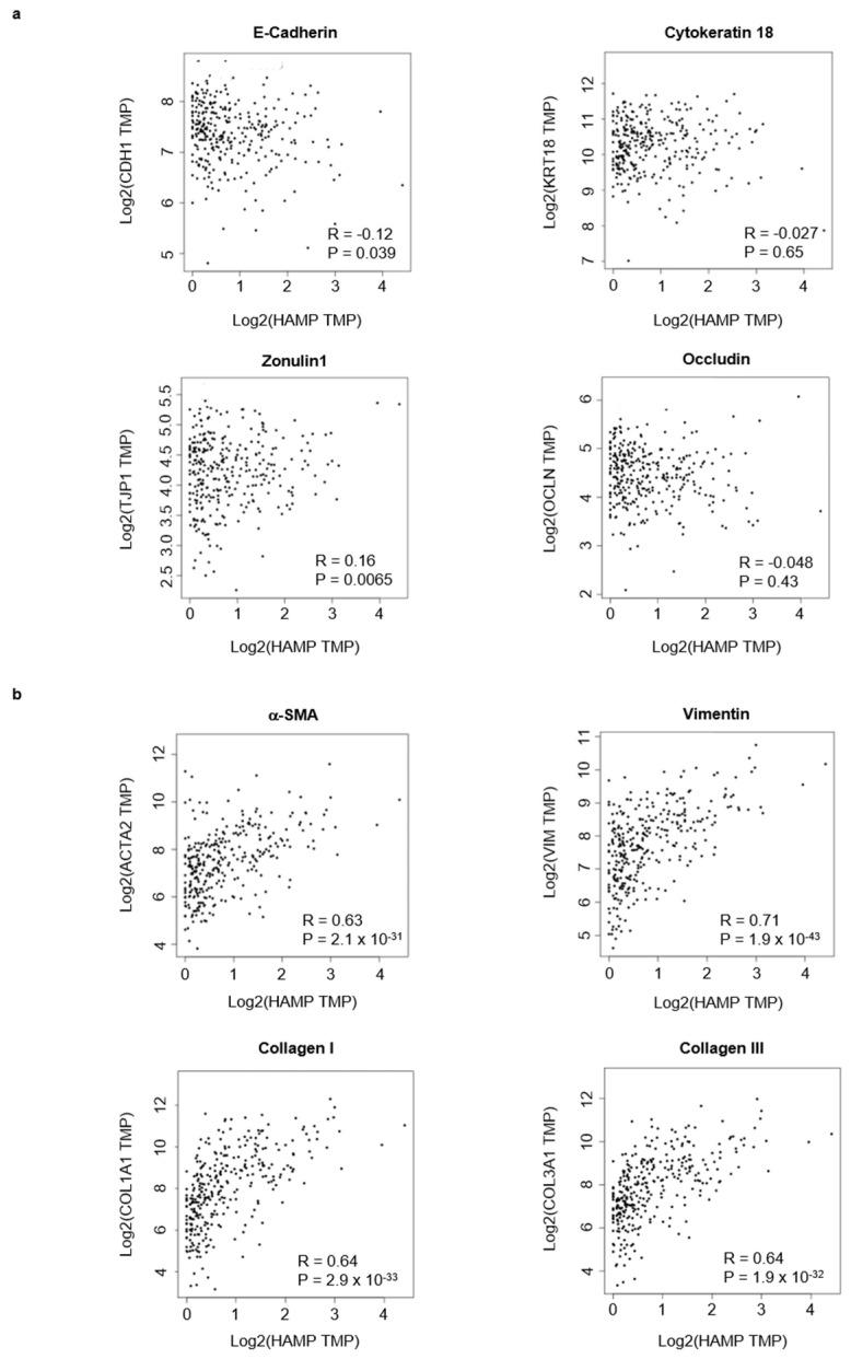
Advanced, metastatic colorectal cancer (CRC) is associated with high rate of mortality because of its poor responsiveness to chemotherapy/immunotherapy. Recent studies have shown that hepcidin, a peptide hormone produced mainly by hepatocytes, is expressed by and enhances the growth of tumor cells. We here assessed whether hepcidin expression helps identify subsets of CRC with advanced and aggressive course. By integrating results of in vitro/ex vivo studies with data of bioinformatics databases, we initially showed that hepcidin RNA and protein expression was more pronounced in tissue samples taken from the tumor area, as compared to the macroscopically unaffected, adjacent, colonic mucosa of CRC patients. The induction of hepcidin in the colonic epithelial cell line HCEC-1ct by interleukin (IL)-6, IL-21 and IL-23 occurred via a Stat3-dependent mechanism and, in primary CRC cells, hepcidin co-localized with active Stat3. In CRC tissue, hepcidin content correlated mainly with macrophage accumulation and IL-10 and CD206 expression, two markers of regulatory macrophages. Consistently, both IL-10 and CD206 were up-regulated by hepcidin in blood mononuclear cells. The highest levels of hepcidin were found in metastatic CRC and survival analysis showed that high expression of hepcidin associated with poor prognosis. Moreover, hepcidin expression correlated with markers of epithelial-to-mesenchymal transition and the silencing of hepcidin in CRC cells reduced epithelial-to-mesenchymal transition markers. These findings indicate that hepcidin is markedly induced in the advanced stages of CRC and suggest that it could serve as a prognostic biomarker in CRC.

摘要

晚期转移性结直肠癌(CRC)由于对化疗/免疫疗法反应不佳,死亡率很高。最近的研究表明,铁调素是一种主要由肝细胞产生的肽激素,在肿瘤细胞中表达并促进其生长。我们在此评估铁调素表达是否有助于识别病程进展且侵袭性强的CRC亚组。通过将体外/离体研究结果与生物信息学数据库数据相结合,我们最初发现,与CRC患者肉眼未受影响的相邻结肠黏膜相比,肿瘤区域组织样本中铁调素RNA和蛋白质表达更为明显。白细胞介素(IL)-6、IL-21和IL-23通过Stat3依赖性机制诱导结肠上皮细胞系HCEC-1ct中铁调素的表达,并且在原发性CRC细胞中,铁调素与活性Stat3共定位。在CRC组织中,铁调素含量主要与巨噬细胞积聚以及调节性巨噬细胞的两个标志物IL-10和CD206的表达相关。一致的是,铁调素在血液单核细胞中上调了IL-10和CD206的表达。转移性CRC中铁调素水平最高,生存分析表明铁调素高表达与预后不良相关。此外,铁调素表达与上皮-间质转化标志物相关,CRC细胞中铁调素的沉默降低了上皮-间质转化标志物的表达。这些发现表明,CRC晚期铁调素明显上调,提示它可能作为CRC的预后生物标志物。

https://cdn.ncbi.nlm.nih.gov/pmc/blobs/3e34/9658525/aca83027ab22/cancers-14-05294-g008.jpg
https://cdn.ncbi.nlm.nih.gov/pmc/blobs/3e34/9658525/628012216a5a/cancers-14-05294-g001.jpg
https://cdn.ncbi.nlm.nih.gov/pmc/blobs/3e34/9658525/af061789793b/cancers-14-05294-g002.jpg
https://cdn.ncbi.nlm.nih.gov/pmc/blobs/3e34/9658525/552af0f0d026/cancers-14-05294-g003.jpg
https://cdn.ncbi.nlm.nih.gov/pmc/blobs/3e34/9658525/764e4fb043f9/cancers-14-05294-g004.jpg
https://cdn.ncbi.nlm.nih.gov/pmc/blobs/3e34/9658525/8f8bc1b19606/cancers-14-05294-g005.jpg
https://cdn.ncbi.nlm.nih.gov/pmc/blobs/3e34/9658525/9ed185193775/cancers-14-05294-g006.jpg
https://cdn.ncbi.nlm.nih.gov/pmc/blobs/3e34/9658525/b0f32f006d48/cancers-14-05294-g007.jpg
https://cdn.ncbi.nlm.nih.gov/pmc/blobs/3e34/9658525/aca83027ab22/cancers-14-05294-g008.jpg
https://cdn.ncbi.nlm.nih.gov/pmc/blobs/3e34/9658525/628012216a5a/cancers-14-05294-g001.jpg
https://cdn.ncbi.nlm.nih.gov/pmc/blobs/3e34/9658525/af061789793b/cancers-14-05294-g002.jpg
https://cdn.ncbi.nlm.nih.gov/pmc/blobs/3e34/9658525/552af0f0d026/cancers-14-05294-g003.jpg
https://cdn.ncbi.nlm.nih.gov/pmc/blobs/3e34/9658525/764e4fb043f9/cancers-14-05294-g004.jpg
https://cdn.ncbi.nlm.nih.gov/pmc/blobs/3e34/9658525/8f8bc1b19606/cancers-14-05294-g005.jpg
https://cdn.ncbi.nlm.nih.gov/pmc/blobs/3e34/9658525/9ed185193775/cancers-14-05294-g006.jpg
https://cdn.ncbi.nlm.nih.gov/pmc/blobs/3e34/9658525/b0f32f006d48/cancers-14-05294-g007.jpg
https://cdn.ncbi.nlm.nih.gov/pmc/blobs/3e34/9658525/aca83027ab22/cancers-14-05294-g008.jpg

相似文献

1
Hepcidin Upregulation in Colorectal Cancer Associates with Accumulation of Regulatory Macrophages and Epithelial-Mesenchymal Transition and Correlates with Progression of the Disease.结直肠癌中hepcidin上调与调节性巨噬细胞的积累和上皮-间质转化相关,并与疾病进展相关。
Cancers (Basel). 2022 Oct 27;14(21):5294. doi: 10.3390/cancers14215294.
2
Crosstalk between cancer cells and tumor associated macrophages is required for mesenchymal circulating tumor cell-mediated colorectal cancer metastasis.癌细胞与肿瘤相关巨噬细胞之间的串扰对于间质循环肿瘤细胞介导的结直肠癌转移是必需的。
Mol Cancer. 2019 Mar 30;18(1):64. doi: 10.1186/s12943-019-0976-4.
3
CPEB3 inhibits epithelial-mesenchymal transition by disrupting the crosstalk between colorectal cancer cells and tumor-associated macrophages via IL-6R/STAT3 signaling.CPEB3 通过阻断结直肠癌细胞与肿瘤相关巨噬细胞之间的细胞因子信号转导及转录激活因子 3(IL-6R/STAT3)信号通路来抑制上皮-间质转化。
J Exp Clin Cancer Res. 2020 Jul 11;39(1):132. doi: 10.1186/s13046-020-01637-4.
4
Aberrantly expressed Fra-1 by IL-6/STAT3 transactivation promotes colorectal cancer aggressiveness through epithelial-mesenchymal transition.白细胞介素-6/信号转导与转录激活因子3反式激活异常表达的Fra-1通过上皮-间质转化促进结直肠癌侵袭性。
Carcinogenesis. 2015 Apr;36(4):459-68. doi: 10.1093/carcin/bgv017. Epub 2015 Mar 6.
5
Inhibitor of growth 4 suppresses colorectal cancer growth and invasion by inducing G1 arrest, inhibiting tumor angiogenesis and reversing epithelial-mesenchymal transition.生长抑制因子4通过诱导G1期阻滞、抑制肿瘤血管生成和逆转上皮-间质转化来抑制结直肠癌的生长和侵袭。
Oncol Rep. 2016 May;35(5):2927-35. doi: 10.3892/or.2016.4626. Epub 2016 Feb 18.
6
SIRT1 promotes epithelial-mesenchymal transition and metastasis in colorectal cancer by regulating Fra-1 expression.SIRT1 通过调节 Fra-1 的表达促进结直肠癌细胞的上皮-间质转化和转移。
Cancer Lett. 2016 Jun 1;375(2):274-283. doi: 10.1016/j.canlet.2016.03.010. Epub 2016 Mar 11.
7
Increased TEAD4 expression and nuclear localization in colorectal cancer promote epithelial-mesenchymal transition and metastasis in a YAP-independent manner.结直肠癌中TEAD4表达增加及核定位以不依赖YAP的方式促进上皮-间质转化和转移。
Oncogene. 2016 May;35(21):2789-800. doi: 10.1038/onc.2015.342. Epub 2015 Sep 21.
8
CCL20 and CXCL8 synergize to promote progression and poor survival outcome in patients with colorectal cancer by collaborative induction of the epithelial-mesenchymal transition.CCL20 和 CXCL8 通过协同诱导上皮-间充质转化促进结直肠癌患者的进展和不良生存结局。
Cancer Lett. 2014 Jun 28;348(1-2):77-87. doi: 10.1016/j.canlet.2014.03.008. Epub 2014 Mar 18.
9
The long non-coding RNA TUG1 indicates a poor prognosis for colorectal cancer and promotes metastasis by affecting epithelial-mesenchymal transition.长链非编码RNA TUG1提示结直肠癌预后不良,并通过影响上皮-间质转化促进转移。
J Transl Med. 2016 Feb 8;14:42. doi: 10.1186/s12967-016-0786-z.
10
Tumor-associated macrophage-specific CD155 contributes to M2-phenotype transition, immunosuppression, and tumor progression in colorectal cancer.肿瘤相关巨噬细胞特异性 CD155 促进结直肠癌中 M2 表型转化、免疫抑制和肿瘤进展。
J Immunother Cancer. 2022 Sep;10(9). doi: 10.1136/jitc-2021-004219.

引用本文的文献

1
The Impact of Iron on Cancer-Related Immune Functions in Oncology: Molecular Mechanisms and Clinical Evidence.铁对肿瘤学中癌症相关免疫功能的影响:分子机制与临床证据
Cancers (Basel). 2024 Dec 13;16(24):4156. doi: 10.3390/cancers16244156.
2
Hepcidin Is a Valuable Therapeutic Target for Colorectal Cancer.铁调素是结直肠癌的一个重要治疗靶点。
Cancers (Basel). 2024 Dec 5;16(23):4068. doi: 10.3390/cancers16234068.
3
Circulating Hepcidin Levels Are an Independent Predictor of Survival in Microsatellite Stable Metastatic Colorectal Cancer Patient Candidates for Standard First-Line Treatment.

本文引用的文献

1
Targeting IL-34/MCSF-1R Axis in Colon Cancer.靶向作用于结肠癌细胞中的 IL-34/MCSF-1R 轴。
Front Immunol. 2022 Jun 28;13:917955. doi: 10.3389/fimmu.2022.917955. eCollection 2022.
2
Interleukin-34 Mediates Cross-Talk Between Stromal Cells and Immune Cells in the Gut.白细胞介素-34 介导肠道基质细胞与免疫细胞之间的串扰。
Front Immunol. 2022 Apr 22;13:873332. doi: 10.3389/fimmu.2022.873332. eCollection 2022.
3
Hepcidin in hepatocellular carcinoma.肝细胞癌中的铁调素
循环铁调素水平是微卫星稳定的转移性结直肠癌患者标准一线治疗候选者生存的独立预测指标。
Cancers (Basel). 2024 Nov 27;16(23):3977. doi: 10.3390/cancers16233977.
4
Enhanced CRC Growth in Iron-Rich Environment, Facts and Speculations.富含铁环境下 CRC 生长增强,事实与推测。
Int J Mol Sci. 2024 Nov 19;25(22):12389. doi: 10.3390/ijms252212389.
5
Targeting hepcidin in colorectal cancer triggers a TNF-dependent-gasdermin E-driven immunogenic cell death response.靶向结直肠癌中的铁调素可引发肿瘤坏死因子依赖性-含gasdermin E蛋白驱动的免疫原性细胞死亡反应。
Exp Hematol Oncol. 2024 Sep 27;13(1):95. doi: 10.1186/s40164-024-00562-y.
6
Multifaceted Insights into Innovative Approaches to Treating Colorectal Cancer Metastasis: From Emerging Biological Factors to Radiomics.结直肠癌转移治疗创新方法的多方面见解:从新兴生物因子到影像组学
Cancers (Basel). 2023 Sep 20;15(18):4644. doi: 10.3390/cancers15184644.
7
HIF2α, Hepcidin and their crosstalk as tumour-promoting signalling.缺氧诱导因子 2α、铁调素及其相互作用作为促进肿瘤发生的信号。
Br J Cancer. 2023 Aug;129(2):222-236. doi: 10.1038/s41416-023-02266-2. Epub 2023 Apr 20.
8
Managing the Dual Nature of Iron to Preserve Health.管理铁的双重性质以维护健康。
Int J Mol Sci. 2023 Feb 16;24(4):3995. doi: 10.3390/ijms24043995.
9
Soluble Hemojuvelin and Ferritin: Potential Prognostic Markers in Pediatric Hematopoietic Cell Transplantation.可溶性血色素沉着症相关蛋白和铁蛋白:儿童造血细胞移植中的潜在预后标志物
Cancers (Basel). 2023 Feb 7;15(4):1041. doi: 10.3390/cancers15041041.
10
Hepcidin as a Diagnostic Biomarker in Anaemic Lung Cancer Patients.铁调素作为贫血肺癌患者的诊断生物标志物
Cancers (Basel). 2022 Dec 30;15(1):224. doi: 10.3390/cancers15010224.
Br J Cancer. 2022 Jul;127(2):185-192. doi: 10.1038/s41416-022-01753-2. Epub 2022 Mar 9.
4
Novel therapeutic strategies: targeting epithelial-mesenchymal transition in colorectal cancer.新型治疗策略:靶向结直肠癌中的上皮-间充质转化。
Lancet Oncol. 2021 Aug;22(8):e358-e368. doi: 10.1016/S1470-2045(21)00343-0.
5
Global colorectal cancer burden in 2020 and projections to 2040.2020年全球结直肠癌负担及到2040年的预测。
Transl Oncol. 2021 Oct;14(10):101174. doi: 10.1016/j.tranon.2021.101174. Epub 2021 Jul 6.
6
Hepcidin sequesters iron to sustain nucleotide metabolism and mitochondrial function in colorectal cancer epithelial cells.亚铁整合素通过螯合铁来维持结直肠癌细胞上皮细胞中的核苷酸代谢和线粒体功能。
Nat Metab. 2021 Jul;3(7):969-982. doi: 10.1038/s42255-021-00406-7. Epub 2021 Jun 21.
7
On Iron Metabolism and Its Regulation.关于铁代谢及其调节。
Int J Mol Sci. 2021 Apr 27;22(9):4591. doi: 10.3390/ijms22094591.
8
Microenvironmental markers are correlated with lymph node metastasis in invasive submucosal colorectal cancer.微环境标志物与浸润性黏膜下结直肠癌的淋巴结转移相关。
Histopathology. 2021 Oct;79(4):584-598. doi: 10.1111/his.14388. Epub 2021 Aug 6.
9
Inflammation Mediated Hepcidin-Ferroportin Pathway and Its Therapeutic Window in Breast Cancer.炎症介导的铁调素-铁转运蛋白途径及其在乳腺癌中的治疗窗口期
Breast Cancer (Dove Med Press). 2020 Oct 20;12:165-180. doi: 10.2147/BCTT.S276404. eCollection 2020.
10
Significance of E-cadherin and Vimentin as epithelial-mesenchymal transition markers in colorectal carcinoma prognosis.E-钙黏蛋白和波形蛋白作为上皮-间质转化标志物在结直肠癌预后中的意义
EXCLI J. 2020 Jun 26;19:917-926. doi: 10.17179/excli2020-1946. eCollection 2020.