Department of Urology, Children's Hospital of Chongqing Medical University, Ministry of Education Key Laboratory of Child Development and Disorders, Chongqing Key Laboratory of Pediatrics, National Clinical Research Center for Child Health and Disorders, China International Science and Technology Cooperation Base of Child Development and Critical Disorders, Chongqing Key Laboratory of Children Urogenital Development and Tissue Engineering, Chongqing 400014, China.
Center for Novel Target and Therapeutic Intervention, Institute of Life Sciences, Chongqing Medical University, Chongqing 400016, China.
Cells. 2022 Nov 5;11(21):3505. doi: 10.3390/cells11213505.
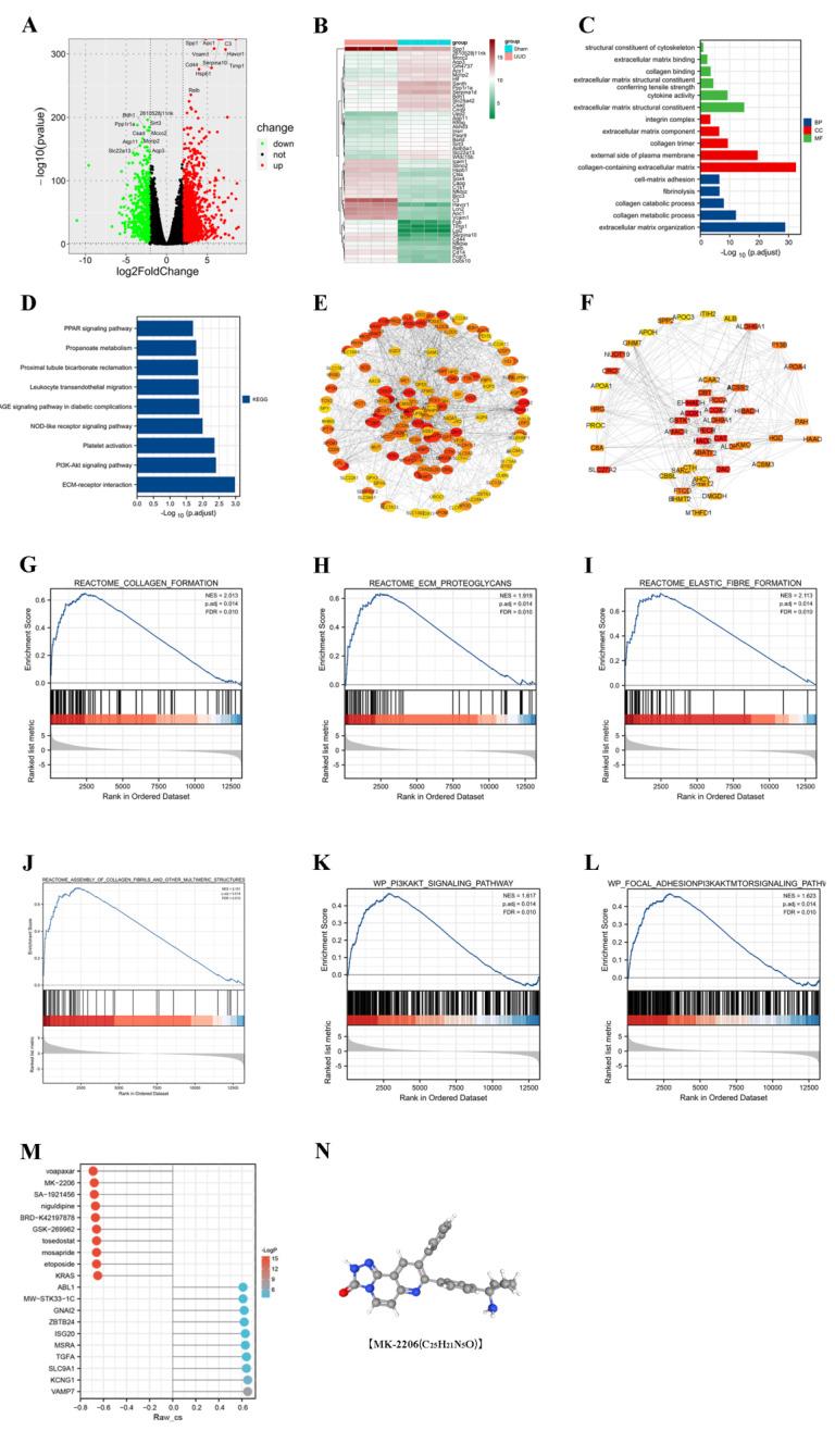
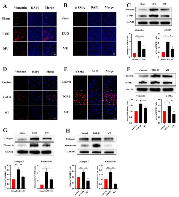
Renal fibrosis is a common pathological feature of various kidney diseases, leading to irreversible renal failure and end-stage renal disease. However, there are still no effective treatments to reverse renal fibrosis. This study aimed to explore the potential mechanism of a targeted drug for fibrosis. Here, unilateral ureteral obstruction (UUO)-treated mice and a TGF-β1-treated human renal tubular epithelial cell line (HK-2 cells) were used as models of renal fibrosis. Based on the changes of mRNA in UUO kidneys detected by transcriptome sequencing, MK-2206, an Akt inhibitor, was predicted as a potential drug to alleviate renal fibrosis through bioinformatics. We dissolved UUO mice with MK-2206 by gastric gavage and cultured TGF-β-induced HK-2 cells with MK-2206. Histopathological examinations were performed after MK-2206 intervention, and the degree of renal fibrosis, as well as the expression of Akt/mTOR pathway-related proteins, were evaluated by immunohistochemical staining, immunofluorescence staining, and Western blot. The results showed that MK-2206 significantly improved the pathological structure of the kidney. Furthermore, MK-2206 intervention effectively inhibited UUO- and TGF-β1-induced epithelial-mesenchymal transition, fibroblast activation, and extracellular matrix deposition. Mechanistically, MK-2206 treatment attenuated the activation of the Akt/mTOR signaling pathway. Taken together, our study revealed for the first time that MK-2206 is a promising drug for the improvement of renal fibrosis.
肾纤维化是各种肾脏疾病的常见病理特征,导致不可逆转的肾衰竭和终末期肾病。然而,目前仍然没有有效的治疗方法来逆转肾纤维化。本研究旨在探索一种靶向药物治疗纤维化的潜在机制。在这里,单侧输尿管梗阻 (UUO) 处理的小鼠和 TGF-β1 处理的人肾小管上皮细胞系 (HK-2 细胞) 被用作肾纤维化模型。基于转录组测序检测到 UUO 肾脏中 mRNA 的变化,通过生物信息学预测 Akt 抑制剂 MK-2206 是一种潜在的减轻肾纤维化的药物。我们通过胃灌胃用 MK-2206 溶解 UUO 小鼠,并在 MK-2206 存在的情况下培养 TGF-β 诱导的 HK-2 细胞。在 MK-2206 干预后进行组织病理学检查,通过免疫组织化学染色、免疫荧光染色和 Western blot 评估肾纤维化的程度以及 Akt/mTOR 通路相关蛋白的表达。结果表明,MK-2206 显著改善了肾脏的病理结构。此外,MK-2206 干预有效抑制了 UUO 和 TGF-β1 诱导的上皮间质转化、成纤维细胞激活和细胞外基质沉积。在机制上,MK-2206 处理减弱了 Akt/mTOR 信号通路的激活。总之,我们的研究首次揭示了 MK-2206 是一种有前途的改善肾纤维化的药物。