• 文献检索
  • 文档翻译
  • 深度研究
  • 学术资讯
  • Suppr Zotero 插件Zotero 插件
  • 邀请有礼
  • 套餐&价格
  • 历史记录
应用&插件
Suppr Zotero 插件Zotero 插件浏览器插件Mac 客户端Windows 客户端微信小程序
定价
高级版会员购买积分包购买API积分包
服务
文献检索文档翻译深度研究API 文档MCP 服务
关于我们
关于 Suppr公司介绍联系我们用户协议隐私条款
关注我们

Suppr 超能文献

核心技术专利:CN118964589B侵权必究
粤ICP备2023148730 号-1Suppr @ 2026

文献检索

告别复杂PubMed语法,用中文像聊天一样搜索,搜遍4000万医学文献。AI智能推荐,让科研检索更轻松。

立即免费搜索

文件翻译

保留排版,准确专业,支持PDF/Word/PPT等文件格式,支持 12+语言互译。

免费翻译文档

深度研究

AI帮你快速写综述,25分钟生成高质量综述,智能提取关键信息,辅助科研写作。

立即免费体验

整合口腔微凝胶系统通过搭乘共递送和靶向肠道菌群调节改善肾纤维化。

Integrated oral microgel system ameliorates renal fibrosis by hitchhiking co-delivery and targeted gut flora modulation.

机构信息

School of Pharmaceutical Sciences, Zhejiang Chinese Medical University, Hangzhou, 311402, China.

出版信息

J Nanobiotechnology. 2024 Jun 1;22(1):305. doi: 10.1186/s12951-024-02586-2.

DOI:10.1186/s12951-024-02586-2
PMID:38822364
原文链接:https://pmc.ncbi.nlm.nih.gov/articles/PMC11143587/
Abstract

BACKGROUND

Renal fibrosis is a progressive process associated with chronic kidney disease (CKD), contributing to impaired kidney function. Active constituents in traditional Chinese herbs, such as emodin (EMO) and asiatic acid (AA), exhibit potent anti-fibrotic properties. However, the oral administration of EMO and AA results in low bioavailability and limited kidney accumulation. Additionally, while oral probiotics have been accepted for CKD treatment through gut microbiota modulation, a significant challenge lies in ensuring their viability upon administration. Therefore, our study aims to address both renal fibrosis and gut microbiota imbalance through innovative co-delivery strategies.

RESULTS

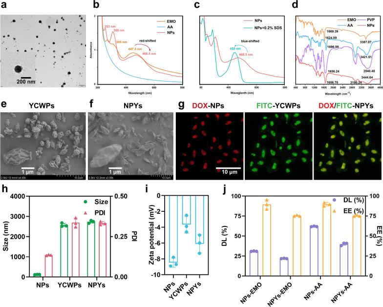
In this study, we developed yeast cell wall particles (YCWPs) encapsulating EMO and AA self-assembled nanoparticles (NPYs) and embedded them, along with Lactobacillus casei Zhang, in chitosan/sodium alginate (CS/SA) microgels. The developed microgels showed significant controlled release properties for the loaded NPYs and prolonged the retention time of Lactobacillus casei Zhang (L. casei Zhang) in the intestine. Furthermore, in vivo biodistribution showed that the microgel-carried NPYs significantly accumulated in the obstructed kidneys of rats, thereby substantially increasing the accumulation of EMO and AA in the impaired kidneys. More importantly, through hitchhiking delivery based on yeast cell wall and positive modulation of gut microbiota, our microgels with this synergistic strategy of therapeutic and modulatory interactions could regulate the TGF-β/Smad signaling pathway and thus effectively ameliorate renal fibrosis in unilateral ureteral obstruction (UUO) rats.

CONCLUSION

In conclusion, our work provides a new strategy for the treatment of renal fibrosis based on hitchhiking co-delivery of nanodrugs and probiotics to achieve synergistic effects of disease treatment and targeted gut flora modulation.

摘要

背景

肾纤维化是一种与慢性肾脏病(CKD)相关的进行性过程,导致肾功能受损。传统中药中的活性成分,如大黄素(EMO)和齐墩果酸(AA),具有很强的抗纤维化特性。然而,EMO 和 AA 的口服给药导致生物利用度低,肾脏积累有限。此外,虽然口服益生菌已通过肠道微生物群调节被接受用于 CKD 治疗,但一个重大挑战在于确保它们在给药时的存活能力。因此,我们的研究旨在通过创新的共递药策略来解决肾纤维化和肠道微生物群失衡的问题。

结果

在这项研究中,我们开发了酵母细胞壁颗粒(YCWPs)包裹 EMO 和 AA 自组装纳米颗粒(NPYs),并将其与干酪乳杆菌 Zhang 一起嵌入壳聚糖/海藻酸钠(CS/SA)微凝胶中。所开发的微凝胶对负载的 NPYs 表现出显著的控制释放特性,并延长了干酪乳杆菌 Zhang(L. casei Zhang)在肠道中的保留时间。此外,体内分布表明,微凝胶携带的 NPYs 显著积聚在大鼠梗阻肾脏中,从而大大增加了受损肾脏中 EMO 和 AA 的积累。更重要的是,通过基于酵母细胞壁的搭便车递送和肠道微生物群的正向调节,我们的微凝胶具有这种治疗和调节相互作用的协同策略,可以调节 TGF-β/Smad 信号通路,从而有效改善单侧输尿管梗阻(UUO)大鼠的肾纤维化。

结论

总之,我们的工作为基于纳米药物和益生菌的搭便车共递药提供了一种新的策略,以实现疾病治疗和靶向肠道菌群调节的协同效应,从而为肾纤维化的治疗提供了一种新的策略。

https://cdn.ncbi.nlm.nih.gov/pmc/blobs/e7d1/11143587/805117e4ffd6/12951_2024_2586_Fig9_HTML.jpg
https://cdn.ncbi.nlm.nih.gov/pmc/blobs/e7d1/11143587/df6a900d79ed/12951_2024_2586_Sch1_HTML.jpg
https://cdn.ncbi.nlm.nih.gov/pmc/blobs/e7d1/11143587/5bbc9f0ae05d/12951_2024_2586_Fig1_HTML.jpg
https://cdn.ncbi.nlm.nih.gov/pmc/blobs/e7d1/11143587/a0cf154c5f4e/12951_2024_2586_Fig2_HTML.jpg
https://cdn.ncbi.nlm.nih.gov/pmc/blobs/e7d1/11143587/e222704bcade/12951_2024_2586_Fig3_HTML.jpg
https://cdn.ncbi.nlm.nih.gov/pmc/blobs/e7d1/11143587/5b7348303f27/12951_2024_2586_Fig4_HTML.jpg
https://cdn.ncbi.nlm.nih.gov/pmc/blobs/e7d1/11143587/f6de709e5ef3/12951_2024_2586_Fig5_HTML.jpg
https://cdn.ncbi.nlm.nih.gov/pmc/blobs/e7d1/11143587/ccd284a6a170/12951_2024_2586_Fig6_HTML.jpg
https://cdn.ncbi.nlm.nih.gov/pmc/blobs/e7d1/11143587/ec5ad773d005/12951_2024_2586_Fig7_HTML.jpg
https://cdn.ncbi.nlm.nih.gov/pmc/blobs/e7d1/11143587/e07967672464/12951_2024_2586_Fig8_HTML.jpg
https://cdn.ncbi.nlm.nih.gov/pmc/blobs/e7d1/11143587/805117e4ffd6/12951_2024_2586_Fig9_HTML.jpg
https://cdn.ncbi.nlm.nih.gov/pmc/blobs/e7d1/11143587/df6a900d79ed/12951_2024_2586_Sch1_HTML.jpg
https://cdn.ncbi.nlm.nih.gov/pmc/blobs/e7d1/11143587/5bbc9f0ae05d/12951_2024_2586_Fig1_HTML.jpg
https://cdn.ncbi.nlm.nih.gov/pmc/blobs/e7d1/11143587/a0cf154c5f4e/12951_2024_2586_Fig2_HTML.jpg
https://cdn.ncbi.nlm.nih.gov/pmc/blobs/e7d1/11143587/e222704bcade/12951_2024_2586_Fig3_HTML.jpg
https://cdn.ncbi.nlm.nih.gov/pmc/blobs/e7d1/11143587/5b7348303f27/12951_2024_2586_Fig4_HTML.jpg
https://cdn.ncbi.nlm.nih.gov/pmc/blobs/e7d1/11143587/f6de709e5ef3/12951_2024_2586_Fig5_HTML.jpg
https://cdn.ncbi.nlm.nih.gov/pmc/blobs/e7d1/11143587/ccd284a6a170/12951_2024_2586_Fig6_HTML.jpg
https://cdn.ncbi.nlm.nih.gov/pmc/blobs/e7d1/11143587/ec5ad773d005/12951_2024_2586_Fig7_HTML.jpg
https://cdn.ncbi.nlm.nih.gov/pmc/blobs/e7d1/11143587/e07967672464/12951_2024_2586_Fig8_HTML.jpg
https://cdn.ncbi.nlm.nih.gov/pmc/blobs/e7d1/11143587/805117e4ffd6/12951_2024_2586_Fig9_HTML.jpg

相似文献

1
Integrated oral microgel system ameliorates renal fibrosis by hitchhiking co-delivery and targeted gut flora modulation.整合口腔微凝胶系统通过搭乘共递送和靶向肠道菌群调节改善肾纤维化。
J Nanobiotechnology. 2024 Jun 1;22(1):305. doi: 10.1186/s12951-024-02586-2.
2
Deoxycholic acid-chitosan coated liposomes combined with in situ colonic gel enhances renal fibrosis therapy of emodin.去氧胆酸-壳聚糖包被脂质体联合原位结肠凝胶增强大黄素的肾纤维化治疗作用。
Phytomedicine. 2022 Jul;101:154110. doi: 10.1016/j.phymed.2022.154110. Epub 2022 Apr 16.
3
Taking SCFAs produced by Lactobacillus reuteri orally reshapes gut microbiota and elicits antitumor responses.口服罗伊氏乳杆菌产生的短链脂肪酸重塑肠道微生物群并引发抗肿瘤反应。
J Nanobiotechnology. 2024 May 12;22(1):241. doi: 10.1186/s12951-024-02506-4.
4
Asiatic acid prevents renal fibrosis in UUO rats via promoting the production of 15d-PGJ2, an endogenous ligand of PPAR-γ.熊果酸通过促进内源性 PPAR-γ 配体 15d-PGJ2 的产生来预防 UUO 大鼠的肾纤维化。
Acta Pharmacol Sin. 2020 Mar;41(3):373-382. doi: 10.1038/s41401-019-0319-4. Epub 2019 Nov 8.
5
Lactobacillus salivarius LI01 encapsulated in alginate-pectin microgels ameliorates D-galactosamine-induced acute liver injury in rats.包封在藻酸盐-果胶微凝胶中的唾液乳杆菌LI01可改善D-半乳糖胺诱导的大鼠急性肝损伤。
Appl Microbiol Biotechnol. 2020 Sep;104(17):7437-7455. doi: 10.1007/s00253-020-10749-y. Epub 2020 Jul 14.
6
Oral delivery of sodium alginate/chitosan bilayer microgels loaded with Lactobacillus rhamnosus GG for targeted therapy of ulcerative colitis.载有鼠李糖乳杆菌 GG 的海藻酸钠/壳聚糖双层微凝胶的口服给药用于溃疡性结肠炎的靶向治疗。
Int J Biol Macromol. 2024 Oct;278(Pt 3):134785. doi: 10.1016/j.ijbiomac.2024.134785. Epub 2024 Aug 15.
7
Thermosensitive hydrogel with emodin-loaded triple-targeted nanoparticles for a rectal drug delivery system in the treatment of chronic non-bacterial prostatitis.载大黄素的三重靶向纳米热敏水凝胶用于直肠给药系统治疗慢性非细菌性前列腺炎。
J Nanobiotechnology. 2024 Jan 18;22(1):33. doi: 10.1186/s12951-023-02282-7.
8
The probiotic L. casei Zhang slows the progression of acute and chronic kidney disease.益生菌 L. casei Zhang 可减缓急性和慢性肾病的进展。
Cell Metab. 2021 Oct 5;33(10):1926-1942.e8. doi: 10.1016/j.cmet.2021.06.014. Epub 2021 Jul 15.
9
Emodin ameliorates tubulointerstitial fibrosis in obstructed kidneys by inhibiting EZH2.大黄素通过抑制 EZH2 改善梗阻性肾病的肾小管间质纤维化。
Biochem Biophys Res Commun. 2021 Jan 1;534:279-285. doi: 10.1016/j.bbrc.2020.11.094. Epub 2020 Dec 4.
10
Hierarchically structured microcapsules for oral delivery of emodin and tanshinone IIA to treat renal fibrosis.用于口服递送大黄素和丹参酮 IIA 以治疗肾纤维化的分级结构微胶囊。
Int J Pharm. 2022 Mar 25;616:121490. doi: 10.1016/j.ijpharm.2022.121490. Epub 2022 Jan 25.

引用本文的文献

1
Perturbed gut microbiota and serum metabolites are associated with progressive renal fibrosis.肠道微生物群和血清代谢产物紊乱与进行性肾纤维化有关。
Front Med (Lausanne). 2025 Apr 28;12:1489100. doi: 10.3389/fmed.2025.1489100. eCollection 2025.
2
Precision-Guided Stealth Missiles in Biomedicine: Biological Carrier-Mediated Nanomedicine Hitchhiking Strategy.生物医学中的精确制导隐形导弹:生物载体介导的纳米药物搭便车策略。
Adv Sci (Weinh). 2025 Jun;12(21):e2504672. doi: 10.1002/advs.202504672. Epub 2025 May 8.
3
β-1,3 Glucan Microparticles & Nanoparticles: Fabrication Methods & Applications in Immunomodulation & Targeted Drug Delivery.

本文引用的文献

1
Research Progress and New Perspectives of Anticancer Effects of Emodin.大黄素抗癌作用的研究进展与新视角
Am J Chin Med. 2023;51(7):1751-1793. doi: 10.1142/S0192415X23500787. Epub 2023 Sep 21.
2
Recent Progress of Supramolecular Chemotherapy Based on Host-Guest Interactions.基于主客体相互作用的超分子化疗的最新进展。
Adv Mater. 2024 May;36(21):e2304249. doi: 10.1002/adma.202304249. Epub 2024 Mar 29.
3
Adverse effect of oxidized cholesterol exposure on colitis is mediated by modulation of gut microbiota.氧化胆固醇暴露对结肠炎的不良影响是通过调节肠道微生物群来介导的。
β-1,3-葡聚糖微粒与纳米粒:制备方法及其在免疫调节和靶向给药中的应用
Adv Healthc Mater. 2025 May;14(14):e2501006. doi: 10.1002/adhm.202501006. Epub 2025 Apr 29.
4
Applications of Matrix Metalloproteinase-9-Related Nanomedicines in Tumors and Vascular Diseases.基质金属蛋白酶-9相关纳米药物在肿瘤和血管疾病中的应用
Pharmaceutics. 2025 Apr 7;17(4):479. doi: 10.3390/pharmaceutics17040479.
J Hazard Mater. 2023 Oct 5;459:132057. doi: 10.1016/j.jhazmat.2023.132057. Epub 2023 Jul 15.
4
Asiatic acid alleviates cisplatin-induced renal fibrosis in tumor-bearing mice by improving the TFEB-mediated autophagy-lysosome pathway.熊果酸通过改善 TFEB 介导体内自噬溶酶体通路缓解荷瘤小鼠顺铂诱导的肾纤维化。
Biomed Pharmacother. 2023 Sep;165:115122. doi: 10.1016/j.biopha.2023.115122. Epub 2023 Jul 4.
5
Renoprotective effects of genetically proxied fibroblast growth factor 21: Mendelian randomization, proteome-wide and metabolome-wide association study.基因中介的成纤维细胞生长因子 21 的肾保护作用:孟德尔随机化、蛋白质组学和代谢组学关联研究。
Metabolism. 2023 Aug;145:155616. doi: 10.1016/j.metabol.2023.155616. Epub 2023 Jun 10.
6
Emodin ameliorates renal injury and fibrosis regulating the miR-490-3p/HMGA2 axis.大黄素通过调节miR-490-3p/HMGA2轴改善肾损伤和纤维化。
Front Pharmacol. 2023 Mar 3;14:1042093. doi: 10.3389/fphar.2023.1042093. eCollection 2023.
7
Designing supramolecular self-assembly nanomaterials as stimuli-responsive drug delivery platforms for cancer therapy.设计超分子自组装纳米材料作为用于癌症治疗的刺激响应性药物递送平台。
iScience. 2023 Feb 27;26(3):106279. doi: 10.1016/j.isci.2023.106279. eCollection 2023 Mar 17.
8
Antifibrotic Soluble Thy-1 Correlates with Renal Dysfunction in Chronic Kidney Disease.抗纤维化可溶性 Thy-1 与慢性肾脏病中的肾功能障碍相关。
Int J Mol Sci. 2023 Jan 18;24(3):1896. doi: 10.3390/ijms24031896.
9
Insulin-loaded liposomes packaged in alginate hydrogels promote the oral bioavailability of insulin.包裹在海藻酸盐水凝胶中的载胰岛素脂质体可提高胰岛素的口服生物利用度。
J Control Release. 2023 Jan;353:51-62. doi: 10.1016/j.jconrel.2022.11.032. Epub 2022 Nov 23.
10
MK-2206 Alleviates Renal Fibrosis by Suppressing the Akt/mTOR Signaling Pathway In Vivo and In Vitro.MK-2206 通过抑制 Akt/mTOR 信号通路缓解体内和体外的肾纤维化。
Cells. 2022 Nov 5;11(21):3505. doi: 10.3390/cells11213505.