Suppr超能文献

流感后环境降低烟曲霉分生孢子清除率并促进侵袭性曲霉病。

Postinfluenza Environment Reduces Aspergillus fumigatus Conidium Clearance and Facilitates Invasive Aspergillosis .

机构信息

Department of Microbiology and Immunology, Geisel School of Medicine at Dartmouth, Hanover, New Hampshire, USA.

出版信息

mBio. 2022 Dec 20;13(6):e0285422. doi: 10.1128/mbio.02854-22. Epub 2022 Nov 15.

Abstract

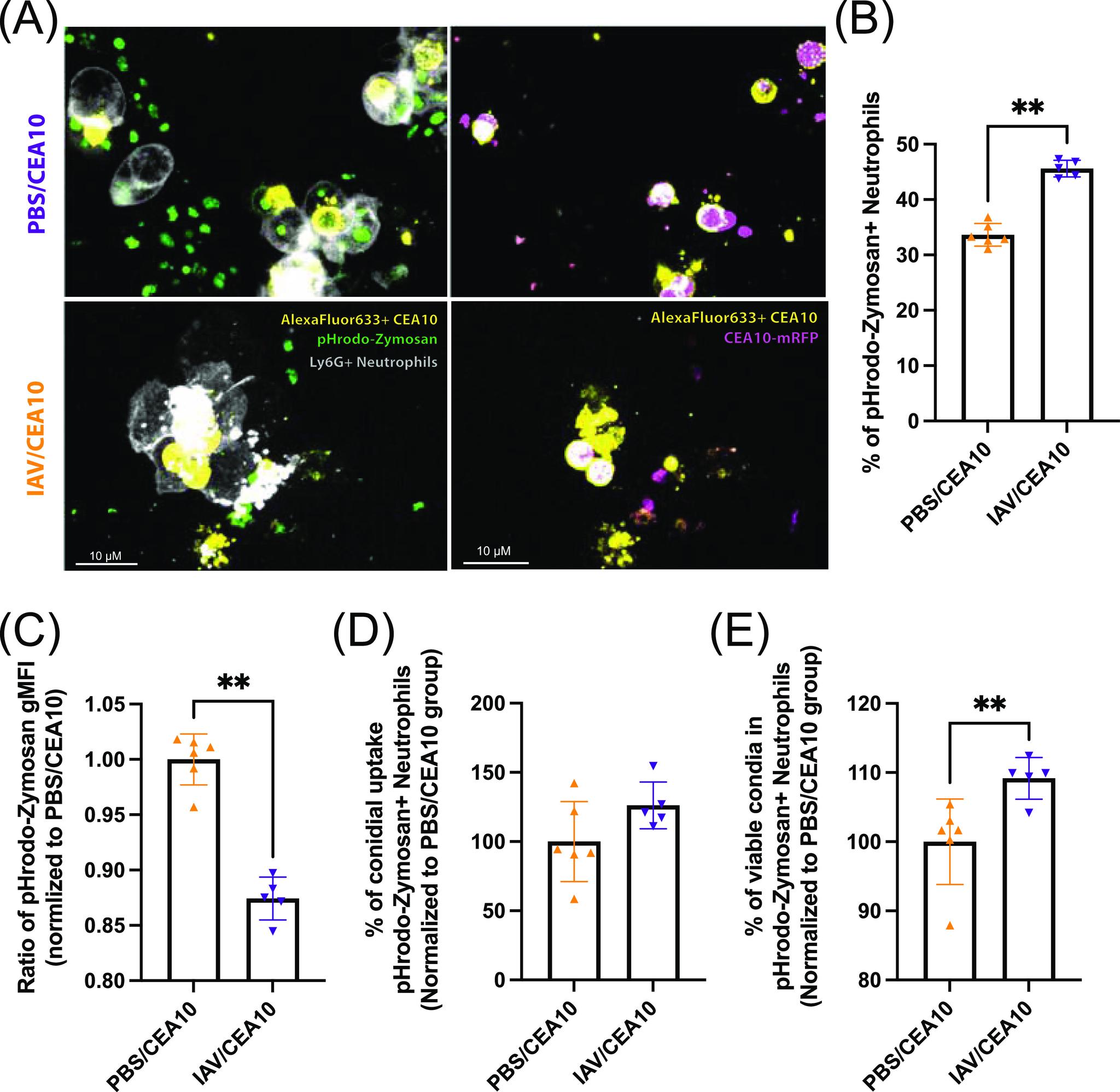
Aspergillus fumigatus is a human fungal pathogen that is most often avirulent in immunecompetent individuals because the innate immune system is efficient at eliminating fungal conidia. However, recent clinical observations have shown that severe influenza A virus (IAV) infection can lead to secondary A. fumigatus infections with high mortality. Little is currently known about how IAV infection alters the innate antifungal immune response. Here, we established a murine model of IAV-induced A. fumigatus (IAV-) superinfection by inoculating mice with IAV followed 6 days later by A. fumigatus conidia challenge. We observed increased mortality in the IAV--superinfected mice compared to mice challenged with either IAV or A. fumigatus alone. A. fumigatus conidia were able to germinate and establish a biofilm in the lungs of the IAV- superinfection group, which was not seen following fungal challenge alone. While we did not observe any differences in inflammatory cell recruitment in the IAV- superinfection group compared to single-infection controls, we observed defects in Aspergillus conidial uptake and killing by both neutrophils and monocytes after IAV infection. pHrodo Green zymosan bioparticle (pHrodo-zymosan) and CM-H2DCFDA [5-(and-6)-chloromethyl-2',7'-dichlorodihydrofluorescein diacetate] staining, indicators of phagolysosome maturation and reactive oxygen species (ROS) production, respectively, revealed that the fungal killing defect was due in part to reduced phagolysosome maturation. Collectively, our data demonstrate that the ability of neutrophils and monocytes to kill and clear Aspergillus conidia is strongly reduced in the pulmonary environment of an IAV-infected lung, which leads to invasive pulmonary aspergillosis and increased overall mortality in our mouse model, recapitulating what is observed clinically in humans. Influenza A virus (IAV) is a common respiratory virus that causes seasonal illness in humans, but can cause pandemics and severe infection in certain patients. Since the emergence of the 2009 H1N1 pandemic strains, there has been an increase in clinical reports of IAV-infected patients in the intensive care unit (ICU) developing secondary pulmonary aspergillosis. These cases of flu-Aspergillus superinfections are associated with worse clinical outcomes than secondary bacterial infections in the setting of IAV. To date, we have a limited understanding of the cause(s) of secondary fungal infections in immunocompetent hosts. IAV-induced modulation of cytokine production and innate immune cellular function generates a unique immune environment in the lung, which could make the host vulnerable to a secondary fungal infection. Our work shows that defects in phagolysosome maturation in neutrophils and monocytes after IAV infection impair the ability of these cells to kill A. fumigatus, thus leading to increased fungal germination and growth and subsequent invasive aspergillosis. Our work lays a foundation for future mechanistic studies examining the exact immune modulatory events occurring in the respiratory tract after viral infection leading to secondary fungal infections.

摘要

烟曲霉是一种人类真菌病原体,在免疫功能正常的个体中通常没有毒力,因为先天免疫系统能够有效地清除真菌孢子。然而,最近的临床观察表明,严重的甲型流感病毒(IAV)感染可导致继发性烟曲霉感染,死亡率很高。目前对于 IAV 感染如何改变先天抗真菌免疫反应知之甚少。在这里,我们通过接种 IAV 后 6 天用烟曲霉孢子挑战来建立 IAV 诱导的烟曲霉(IAV-)继发感染的小鼠模型。与单独感染 IAV 或烟曲霉的小鼠相比,IAV-继发感染的小鼠死亡率更高。在 IAV-继发感染组中,烟曲霉孢子能够在肺部发芽并形成生物膜,而在单独进行真菌挑战时则没有观察到这种情况。虽然我们没有观察到 IAV-继发感染组与单一感染对照相比炎症细胞募集有任何差异,但我们观察到 IAV 感染后中性粒细胞和单核细胞对烟曲霉孢子的摄取和杀伤能力受损。pHrodo Green 酵母聚糖生物颗粒(pHrodo-zymosan)和 CM-H2DCFDA [5-(和-6)-氯甲基-2',7'-二氯二氢荧光素二乙酸酯]染色分别是吞噬体成熟和活性氧(ROS)产生的指示剂,表明吞噬体成熟缺陷部分是由于吞噬体成熟减少所致。总之,我们的数据表明,中性粒细胞和单核细胞杀死和清除烟曲霉孢子的能力在 IAV 感染肺部的肺部环境中大大降低,导致侵袭性肺曲霉病和我们小鼠模型中的总死亡率增加,这与临床上在人类中观察到的情况相吻合。

甲型流感病毒(IAV)是一种常见的呼吸道病毒,可导致人类季节性疾病,但在某些患者中可引起大流行和严重感染。自 2009 年 H1N1 大流行株出现以来,重症监护病房(ICU)中感染 IAV 的患者继发肺部曲霉病的临床报告有所增加。与 IAV 背景下继发细菌性感染相比,这些流感-曲霉继发感染的病例与更差的临床结局相关。迄今为止,我们对免疫功能正常宿主中继发性真菌感染的原因知之甚少。IAV 诱导的细胞因子产生和先天免疫细胞功能的改变会在肺部产生独特的免疫环境,这可能使宿主易受继发性真菌感染的影响。我们的工作表明,IAV 感染后中性粒细胞和单核细胞中吞噬体成熟缺陷会损害这些细胞杀死烟曲霉的能力,从而导致真菌发芽和生长增加,并随后导致侵袭性曲霉病。我们的工作为未来研究病毒感染后导致继发性真菌感染的呼吸道中确切的免疫调节事件奠定了基础。

https://cdn.ncbi.nlm.nih.gov/pmc/blobs/b7f7/9765436/f177442e226d/mbio.02854-22-f001.jpg

文献AI研究员

20分钟写一篇综述,助力文献阅读效率提升50倍。

立即体验

用中文搜PubMed

大模型驱动的PubMed中文搜索引擎

马上搜索

文档翻译

学术文献翻译模型,支持多种主流文档格式。

立即体验