Suppr超能文献

肺部三维光片荧光显微镜检查以剖析局部宿主免疫-烟曲霉相互作用。

Three-Dimensional Light Sheet Fluorescence Microscopy of Lungs To Dissect Local Host Immune-Aspergillus fumigatus Interactions.

机构信息

Department of Medicine II and IZKF Research Laboratory, Würzburg University Hospital, Würzburg, Germany.

Research Center for Infectious Diseases, Julius-Maximilians-University Würzburg, Würzburg, Germany.

出版信息

mBio. 2020 Feb 4;11(1):e02752-19. doi: 10.1128/mBio.02752-19.

Abstract

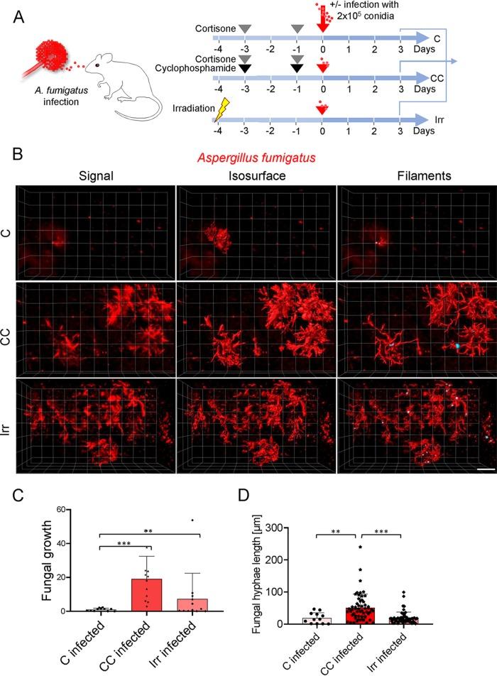
is an opportunistic fungal pathogen that can cause life-threatening invasive lung infections in immunodeficient patients. The cellular and molecular processes of infection during onset, establishment, and progression of infections are highly complex and depend on both fungal attributes and the immune status of the host. Therefore, preclinical animal models are of paramount importance to investigate and gain better insight into the infection process. Yet, despite their extensive use, commonly employed murine models of invasive pulmonary aspergillosis are not well understood due to analytical limitations. Here, we present quantitative light sheet fluorescence microscopy (LSFM) to describe fungal growth and the local immune response in whole lungs at cellular resolution within its anatomical context. We analyzed three very common murine models of pulmonary aspergillosis based on immunosuppression with corticosteroids, chemotherapy-induced leukopenia, or myeloablative irradiation. LSFM uncovered distinct architectures of fungal growth and degrees of tissue invasion in each model. Furthermore, LSFM revealed the spatial distribution, interaction, and activation of two key immune cell populations in antifungal defense: alveolar macrophages and polymorphonuclear neutrophils. Interestingly, the patterns of fungal growth correlated with the detected effects of the immunosuppressive regimens on the local immune cell populations. Moreover, LSFM demonstrates that the commonly used intranasal route of spore administration did not result in complete intra-alveolar deposition, as about 80% of fungal growth occurred outside the alveolar space. Hence, characterization by LSFM is more rigorous than by previously used methods employing murine models of invasive pulmonary aspergillosis and pinpoints their strengths and limitations. The use of animal models of infection is essential to advance our understanding of the complex host-pathogen interactions that take place during lung infections. As in the case of humans, mice need to suffer an immune imbalance in order to become susceptible to invasive pulmonary aspergillosis (IPA), the most serious infection caused by There are several immunosuppressive regimens that are routinely used to investigate fungal growth and/or immune responses in murine models of invasive pulmonary aspergillosis. However, the precise consequences of the use of each immunosuppressive model for the local immune populations and for fungal growth are not completely understood. Here, to pin down the scenarios involving commonly used IPA models, we employed light sheet fluorescence microscopy (LSFM) to analyze whole lungs at cellular resolution. Our results will be valuable to optimize and refine animal models to maximize their use in future research.

摘要

是一种机会性真菌病原体,可导致免疫功能低下的患者发生危及生命的侵袭性肺部感染。在 感染的起始、建立和进展过程中,细胞和分子感染过程非常复杂,取决于真菌特性和宿主的免疫状态。因此,临床前动物模型对于研究和更好地了解感染过程至关重要。然而,尽管它们被广泛使用,但由于分析上的限制,通常使用的侵袭性肺曲霉病的小鼠模型还没有被很好地理解。在这里,我们提出定量光片荧光显微镜(LSFM)来描述整个肺部在其解剖学背景下以细胞分辨率的真菌生长和局部免疫反应。我们分析了基于皮质类固醇免疫抑制、化疗诱导的白细胞减少或骨髓清除性照射的三种非常常见的肺曲霉病小鼠模型。LSFM 揭示了每种模型中真菌生长和组织侵袭程度的不同结构。此外,LSFM 揭示了两种关键免疫细胞群在抗真菌防御中的空间分布、相互作用和激活:肺泡巨噬细胞和多形核中性粒细胞。有趣的是,真菌生长模式与检测到的免疫抑制方案对局部免疫细胞群的影响相关。此外,LSFM 表明,通常使用的鼻腔孢子给药途径并未导致完全的肺泡内沉积,因为约 80%的真菌生长发生在肺泡空间之外。因此,LSFM 的特征比以前使用的方法更严格,以前使用的方法采用侵袭性肺曲霉病的小鼠模型,并指出了它们的优点和局限性。感染动物模型的使用对于深入了解肺部感染期间发生的复杂宿主-病原体相互作用至关重要。与人类一样,为了使小鼠易患侵袭性肺曲霉病(IPA),最严重的 感染,它们需要遭受免疫失衡。有几种免疫抑制方案可用于研究侵袭性肺曲霉病的小鼠模型中的真菌生长和/或免疫反应。然而,对于每种免疫抑制模型对局部免疫群体和真菌生长的精确影响尚不完全清楚。在这里,为了确定涉及常用 IPA 模型的情况,我们使用光片荧光显微镜(LSFM)以细胞分辨率分析整个肺部。我们的结果将有助于优化和改进动物模型,以最大限度地发挥其在未来研究中的作用。

https://cdn.ncbi.nlm.nih.gov/pmc/blobs/242f/7002341/67aa6edbdf65/mBio.02752-19-f0001.jpg

文献AI研究员

20分钟写一篇综述,助力文献阅读效率提升50倍。

立即体验

用中文搜PubMed

大模型驱动的PubMed中文搜索引擎

马上搜索

文档翻译

学术文献翻译模型,支持多种主流文档格式。

立即体验