UPMC Hillman Cancer Center, Pittsburgh, Pennsylvania, USA.
Department of Medicine, University of Pittsburgh, Pittsburgh, Pennsylvania, USA.
J Clin Invest. 2023 Jan 17;133(2):e163592. doi: 10.1172/JCI163592.
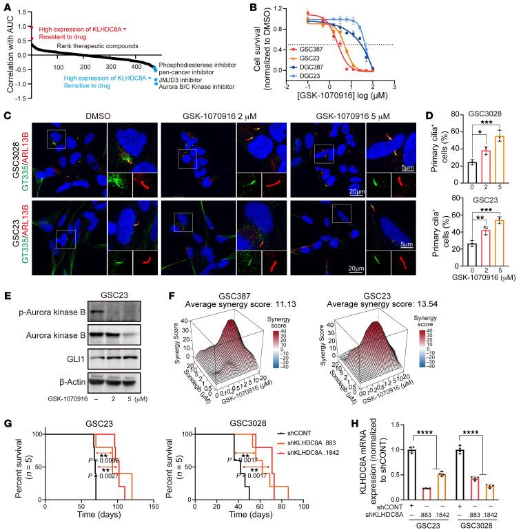
Glioblastoma ranks among the most aggressive and lethal of all human cancers. Self-renewing, highly tumorigenic glioblastoma stem cells (GSCs) contribute to therapeutic resistance and maintain cellular heterogeneity. Here, we interrogated superenhancer landscapes of primary glioblastoma specimens and patient-derived GSCs, revealing a kelch domain-containing gene, specifically Kelch domain containing 8A (KLHDC8A) with a previously unknown function as an epigenetically driven oncogene. Targeting KLHDC8A decreased GSC proliferation and self-renewal, induced apoptosis, and impaired in vivo tumor growth. Transcription factor control circuitry analyses revealed that the master transcriptional regulator SOX2 stimulated KLHDC8A expression. Mechanistically, KLHDC8A bound chaperonin-containing TCP1 (CCT) to promote the assembly of primary cilia to activate hedgehog signaling. KLHDC8A expression correlated with Aurora B/C Kinase inhibitor activity, which induced primary cilia and hedgehog signaling. Combinatorial targeting of Aurora B/C kinase and hedgehog displayed augmented benefit against GSC proliferation. Collectively, superenhancer-based discovery revealed KLHDC8A as what we believe to be a novel molecular target of cancer stem cells that promotes ciliogenesis to activate the hedgehog pathway, offering insights into therapeutic vulnerabilities for glioblastoma treatment.
胶质母细胞瘤是所有人类癌症中最具侵袭性和致命性的一种。自我更新、高度致瘤性的胶质母细胞瘤干细胞(GSCs)导致治疗耐药性并维持细胞异质性。在这里,我们研究了原发性胶质母细胞瘤标本和患者来源的 GSCs 的超级增强子图谱,揭示了一个以前未知功能的 kelch 结构域基因,即 Kelch 结构域包含 8A(KLHDC8A),作为一种受表观遗传驱动的癌基因。靶向 KLHDC8A 可降低 GSC 的增殖和自我更新能力,诱导细胞凋亡,并损害体内肿瘤生长。转录因子调控回路分析显示,主要转录调控因子 SOX2 刺激 KLHDC8A 的表达。从机制上讲,KLHDC8A 与包含 chaperonin 的 TCP1(CCT)结合,以促进初级纤毛的组装,从而激活 hedgehog 信号通路。KLHDC8A 的表达与 Aurora B/C 激酶抑制剂活性相关,该活性诱导初级纤毛和 hedgehog 信号通路。Aurora B/C 激酶和 hedgehog 的联合靶向显示出对 GSC 增殖的更大益处。总的来说,基于超级增强子的发现揭示了 KLHDC8A 是癌症干细胞的一个新的分子靶点,它促进纤毛发生以激活 hedgehog 途径,为胶质母细胞瘤的治疗提供了治疗弱点的见解。