• 文献检索
  • 文档翻译
  • 深度研究
  • 学术资讯
  • Suppr Zotero 插件Zotero 插件
  • 邀请有礼
  • 套餐&价格
  • 历史记录
应用&插件
Suppr Zotero 插件Zotero 插件浏览器插件Mac 客户端Windows 客户端微信小程序
定价
高级版会员购买积分包购买API积分包
服务
文献检索文档翻译深度研究API 文档MCP 服务
关于我们
关于 Suppr公司介绍联系我们用户协议隐私条款
关注我们

Suppr 超能文献

核心技术专利:CN118964589B侵权必究
粤ICP备2023148730 号-1Suppr @ 2026

文献检索

告别复杂PubMed语法,用中文像聊天一样搜索,搜遍4000万医学文献。AI智能推荐,让科研检索更轻松。

立即免费搜索

文件翻译

保留排版,准确专业,支持PDF/Word/PPT等文件格式,支持 12+语言互译。

免费翻译文档

深度研究

AI帮你快速写综述,25分钟生成高质量综述,智能提取关键信息,辅助科研写作。

立即免费体验

由远端增强子调控的 Hnf1b 肾表达,该增强子对 Pax8 有反应。

Hnf1b renal expression directed by a distal enhancer responsive to Pax8.

机构信息

Laboratoire de Biologie du Développement, CNRS, Institut de Biologie Paris Seine, IBPS, UMR7622, Sorbonne Université, 75005, Paris, France.

R&D, Research & Development, Pharmaceuticals - Precision Nephrology, Bayer AG, 8, Building 0520, 8.025, 42096, Wuppertal, Germany.

出版信息

Sci Rep. 2022 Nov 19;12(1):19921. doi: 10.1038/s41598-022-21171-x.

DOI:10.1038/s41598-022-21171-x
PMID:36402859
原文链接:https://pmc.ncbi.nlm.nih.gov/articles/PMC9675860/
Abstract

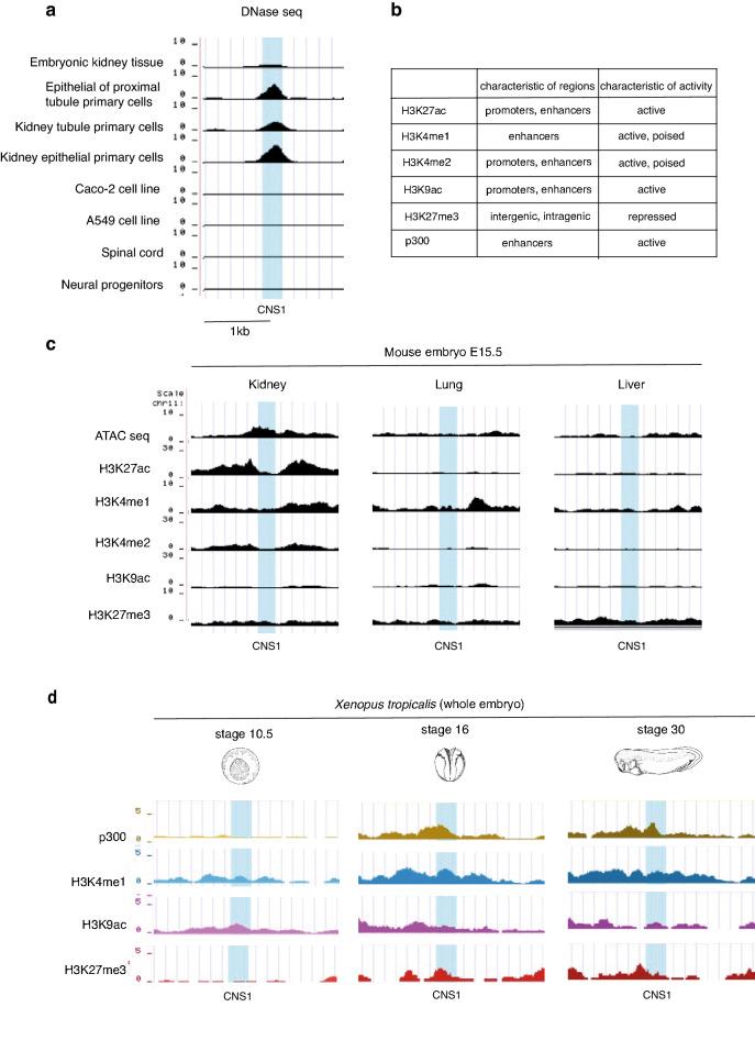
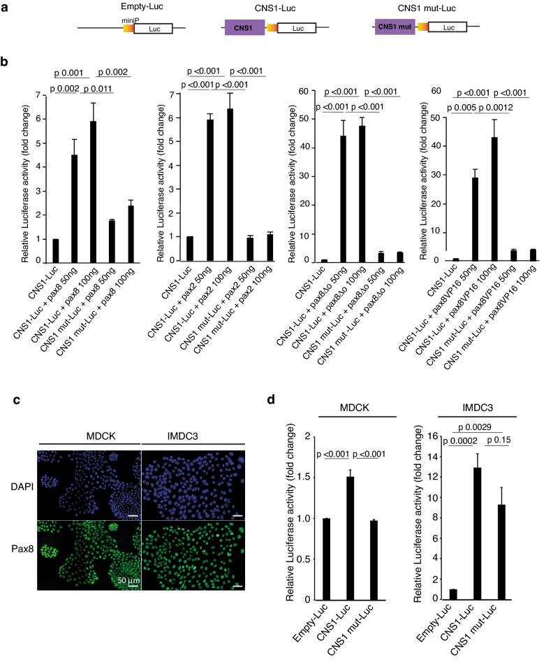
Xenopus provides a simple and efficient model system to study nephrogenesis and explore the mechanisms causing renal developmental defects in human. Hnf1b (hepatocyte nuclear factor 1 homeobox b), a gene whose mutations are the most commonly identified genetic cause of developmental kidney disease, is required for the acquisition of a proximo-intermediate nephron segment in Xenopus as well as in mouse. Genetic networks involved in Hnf1b expression during kidney development remain poorly understood. We decided to explore the transcriptional regulation of Hnf1b in the developing Xenopus pronephros and mammalian renal cells. Using phylogenetic footprinting, we identified an evolutionary conserved sequence (CNS1) located several kilobases (kb) upstream the Hnf1b transcription start and harboring epigenomic marks characteristics of a distal enhancer in embryonic and adult renal cells in mammals. By means of functional expression assays in Xenopus and mammalian renal cell lines we showed that CNS1 displays enhancer activity in renal tissue. Using CRISPR/cas9 editing in Xenopus tropicalis, we demonstrated the in vivo functional relevance of CNS1 in driving hnf1b expression in the pronephros. We further showed the importance of Pax8-CNS1 interaction for CNS1 enhancer activity allowing us to conclude that Hnf1b is a direct target of Pax8. Our work identified for the first time a Hnf1b renal specific enhancer and may open important perspectives into the diagnosis for congenital kidney anomalies in human, as well as modeling HNF1B-related diseases.

摘要

爪蟾为研究肾发生和探索导致人类肾脏发育缺陷的机制提供了一个简单而有效的模型系统。Hnf1b(肝细胞核因子 1 同源盒 b)是导致发育性肾脏疾病最常见的基因突变的基因,它在爪蟾和小鼠中都是获得近-中肾节所必需的。Hnf1b 在肾脏发育过程中的表达所涉及的遗传网络仍知之甚少。我们决定探索 Hnf1b 在发育中的爪蟾前肾和哺乳动物肾细胞中的转录调控。通过系统发生足迹分析,我们鉴定了一个位于 Hnf1b 转录起始点上游几个千碱基(kb)处的进化保守序列(CNS1),该序列在哺乳动物的胚胎和成体肾细胞中具有表观基因组标记特征,表明其为远端增强子。通过在爪蟾和哺乳动物肾细胞系中的功能表达分析,我们表明 CNS1 在肾组织中具有增强子活性。通过在 Xenopus tropicalis 中使用 CRISPR/cas9 编辑,我们证明了 CNS1 在驱动前肾中 hnf1b 表达方面的体内功能相关性。我们进一步表明了 Pax8-CNS1 相互作用对 CNS1 增强子活性的重要性,从而可以得出结论,Hnf1b 是 Pax8 的直接靶标。我们的工作首次鉴定了 Hnf1b 肾脏特异性增强子,这可能为人类先天性肾脏异常的诊断以及 HNF1B 相关疾病的建模开辟重要的前景。

https://cdn.ncbi.nlm.nih.gov/pmc/blobs/ae83/9675860/d3828337a737/41598_2022_21171_Fig6_HTML.jpg
https://cdn.ncbi.nlm.nih.gov/pmc/blobs/ae83/9675860/9582e6c1e909/41598_2022_21171_Fig1_HTML.jpg
https://cdn.ncbi.nlm.nih.gov/pmc/blobs/ae83/9675860/464aa7991de4/41598_2022_21171_Fig2_HTML.jpg
https://cdn.ncbi.nlm.nih.gov/pmc/blobs/ae83/9675860/8c33e1b79ce9/41598_2022_21171_Fig3_HTML.jpg
https://cdn.ncbi.nlm.nih.gov/pmc/blobs/ae83/9675860/aaf0534a2dfe/41598_2022_21171_Fig4_HTML.jpg
https://cdn.ncbi.nlm.nih.gov/pmc/blobs/ae83/9675860/d18f1a646015/41598_2022_21171_Fig5_HTML.jpg
https://cdn.ncbi.nlm.nih.gov/pmc/blobs/ae83/9675860/d3828337a737/41598_2022_21171_Fig6_HTML.jpg
https://cdn.ncbi.nlm.nih.gov/pmc/blobs/ae83/9675860/9582e6c1e909/41598_2022_21171_Fig1_HTML.jpg
https://cdn.ncbi.nlm.nih.gov/pmc/blobs/ae83/9675860/464aa7991de4/41598_2022_21171_Fig2_HTML.jpg
https://cdn.ncbi.nlm.nih.gov/pmc/blobs/ae83/9675860/8c33e1b79ce9/41598_2022_21171_Fig3_HTML.jpg
https://cdn.ncbi.nlm.nih.gov/pmc/blobs/ae83/9675860/aaf0534a2dfe/41598_2022_21171_Fig4_HTML.jpg
https://cdn.ncbi.nlm.nih.gov/pmc/blobs/ae83/9675860/d18f1a646015/41598_2022_21171_Fig5_HTML.jpg
https://cdn.ncbi.nlm.nih.gov/pmc/blobs/ae83/9675860/d3828337a737/41598_2022_21171_Fig6_HTML.jpg

相似文献

1
Hnf1b renal expression directed by a distal enhancer responsive to Pax8.由远端增强子调控的 Hnf1b 肾表达,该增强子对 Pax8 有反应。
Sci Rep. 2022 Nov 19;12(1):19921. doi: 10.1038/s41598-022-21171-x.
2
Retinoic acid control of pax8 during renal specification of Xenopus pronephros involves hox and meis3.视黄酸在非洲爪蟾原肾发生过程中对 Pax8 的调控涉及 Hox 和 Meis3。
Dev Biol. 2023 Jan;493:17-28. doi: 10.1016/j.ydbio.2022.10.009. Epub 2022 Oct 22.
3
HNF1B Alters an Evolutionarily Conserved Nephrogenic Program of Target Genes.HNF1B 改变了靶基因的进化保守的肾发生程序。
J Am Soc Nephrol. 2023 Mar 1;34(3):412-432. doi: 10.1681/ASN.2022010076. Epub 2022 Dec 15.
4
The nephrogenic potential of the transcription factors osr1, osr2, hnf1b, lhx1 and pax8 assessed in Xenopus animal caps.在非洲爪蟾动物帽中评估转录因子osr1、osr2、hnf1b、lhx1和pax8的肾源性潜能。
BMC Dev Biol. 2011 Jan 31;11:5. doi: 10.1186/1471-213X-11-5.
5
Heat-shock mediated overexpression of HNF1β mutations has differential effects on gene expression in the Xenopus pronephric kidney.热休克介导的 HNF1β 突变的过表达对非洲爪蟾原肾基因表达有不同的影响。
PLoS One. 2012;7(3):e33522. doi: 10.1371/journal.pone.0033522. Epub 2012 Mar 15.
6
The HNF1beta transcription factor has several domains involved in nephrogenesis and partially rescues Pax8/lim1-induced kidney malformations.肝细胞核因子1β转录因子有几个参与肾发生的结构域,并能部分挽救Pax8/Lim1诱导的肾脏畸形。
Eur J Biochem. 2004 Sep;271(18):3715-28. doi: 10.1111/j.1432-1033.2004.04312.x.
7
Pax8 and Pax2 are specifically required at different steps of Xenopus pronephros development.Pax8 和 Pax2 在非洲爪蟾原肾发育的不同步骤中特异性地被需要。
Dev Biol. 2015 Jan 15;397(2):175-90. doi: 10.1016/j.ydbio.2014.10.022. Epub 2014 Nov 8.
8
HNF1B controls proximal-intermediate nephron segment identity in vertebrates by regulating Notch signalling components and Irx1/2.HNF1B 通过调节 Notch 信号通路组件和 Irx1/2 来控制脊椎动物近-中肾单位节段的身份。
Development. 2013 Feb;140(4):873-85. doi: 10.1242/dev.086538.
9
Hnf1b haploinsufficiency differentially affects developmental target genes in a new renal cysts and diabetes mouse model.Hnf1b 杂合不足在新型肾脏囊肿和糖尿病小鼠模型中对发育靶基因产生不同影响。
Dis Model Mech. 2021 May 1;14(5). doi: 10.1242/dmm.047498. Epub 2021 May 4.
10
Criteria for HNF1B analysis in patients with congenital abnormalities of kidney and urinary tract.先天性肾脏和尿路异常患者中HNF1B分析的标准。
Nephrol Dial Transplant. 2015 May;30(5):835-42. doi: 10.1093/ndt/gfu370. Epub 2014 Dec 13.

引用本文的文献

1
Sexually dimorphic renal expression of mouse Klotho is directed by a kidney-specific distal enhancer responsive to HNF1b.小鼠 Klotho 肾脏表达的性别二态性受 HNF1b 反应的肾脏特异性远端增强子调控。
Commun Biol. 2024 Sep 14;7(1):1142. doi: 10.1038/s42003-024-06855-6.
2
Sexually dimorphic renal expression of is directed by a kidney-specific distal enhancer responsive to HNF1b.的性别二态性肾脏表达由一个对HNF1b有反应的肾脏特异性远端增强子指导。
Res Sq. 2024 Apr 22:rs.3.rs-4188774. doi: 10.21203/rs.3.rs-4188774/v1.

本文引用的文献

1
Search and sequence analysis tools services from EMBL-EBI in 2022.2022 年 EMBL-EBI 的搜索和序列分析工具服务。
Nucleic Acids Res. 2022 Jul 5;50(W1):W276-W279. doi: 10.1093/nar/gkac240.
2
Spatial transcriptional mapping of the human nephrogenic program.人类肾发生程序的空间转录组图谱绘制。
Dev Cell. 2021 Aug 23;56(16):2381-2398.e6. doi: 10.1016/j.devcel.2021.07.017.
3
Hnf1b haploinsufficiency differentially affects developmental target genes in a new renal cysts and diabetes mouse model.Hnf1b 杂合不足在新型肾脏囊肿和糖尿病小鼠模型中对发育靶基因产生不同影响。
Dis Model Mech. 2021 May 1;14(5). doi: 10.1242/dmm.047498. Epub 2021 May 4.
4
Enhancer redundancy in development and disease.增强子冗余在发育和疾病中的作用。
Nat Rev Genet. 2021 May;22(5):324-336. doi: 10.1038/s41576-020-00311-x. Epub 2021 Jan 12.
5
Deep conservation of the enhancer regulatory code in animals.动物中增强子调控代码的深度保守性。
Science. 2020 Nov 6;370(6517). doi: 10.1126/science.aax8137.
6
Ensembl 2021.Ensembl 2021.
Nucleic Acids Res. 2021 Jan 8;49(D1):D884-D891. doi: 10.1093/nar/gkaa942.
7
Transcriptomes of Major Proximal Tubule Cell Culture Models.主要近端肾小管细胞培养模型的转录组学研究。
J Am Soc Nephrol. 2021 Jan;32(1):86-97. doi: 10.1681/ASN.2020010009. Epub 2020 Oct 29.
8
EnhancerAtlas 2.0: an updated resource with enhancer annotation in 586 tissue/cell types across nine species.EnhancerAtlas 2.0:一个更新的资源,包含了 9 个物种的 586 种组织/细胞类型中的增强子注释。
Nucleic Acids Res. 2020 Jan 8;48(D1):D58-D64. doi: 10.1093/nar/gkz980.
9
New developments on the Encyclopedia of DNA Elements (ENCODE) data portal.DNA 元件百科全书(ENCODE)数据门户的新进展。
Nucleic Acids Res. 2020 Jan 8;48(D1):D882-D889. doi: 10.1093/nar/gkz1062.
10
Modeling congenital kidney diseases in .在... 中建立先天性肾脏疾病模型。
Dis Model Mech. 2019 Apr 9;12(4):dmm038604. doi: 10.1242/dmm.038604.