Suppr超能文献

整合生物信息学分析以探索结节病中强大的诊断标志物及免疫细胞浸润情况。

Integrative bioinformatics analysis to explore a robust diagnostic signature and landscape of immune cell infiltration in sarcoidosis.

作者信息

Duo Mengjie, Liu Zaoqu, Li Pengfei, Wang Yu, Zhang Yuyuan, Weng Siyuan, Zheng Youyang, Fan Mingwei, Wu Ruhao, Xu Hui, Ren Yuqing, Cheng Zhe

机构信息

Department of Respiratory and Critical Care Medicine, The First Affiliated Hospital of Zhengzhou University, Zhengzhou, China.

Department of Interventional Radiology, The First Affiliated Hospital of Zhengzhou University, Zhengzhou, China.

出版信息

Front Med (Lausanne). 2022 Nov 4;9:942177. doi: 10.3389/fmed.2022.942177. eCollection 2022.

Abstract

BACKGROUND

The unknown etiology of sarcoidosis with variable clinical features leads to delayed diagnosis and limited therapeutic strategies. Hence, exploring the latent mechanisms and constructing an accessible and reliable diagnostic model of sarcoidosis is vital for innovative therapeutic approaches to improve prognosis.

METHODS

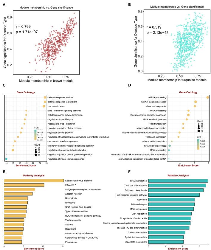
This retrospective study analyzed transcriptomes from 11 independent sarcoidosis cohorts, comprising 313 patients and 400 healthy controls. The weighted gene co-expression network analysis (WGCNA) and differentially expressed gene (DEG) analysis were performed to identify molecular biomarkers. Machine learning was employed to fit a diagnostic model. The potential pathogenesis and immune landscape were detected by bioinformatics tools.

RESULTS

A 10-gene signature SARDS consisting of , and was further constructed in the training cohorts by the LASSO algorithm, which performed well in the four independent cohorts with the splendid AUCs ranging from 0.938 to 1.000. The findings were validated in seven independent publicly available gene expression datasets retrieved from whole blood, PBMC, alveolar lavage fluid cells, and lung tissue samples from patients with outstanding AUCs ranging from 0.728 to 0.972. Transcriptional signatures associated with sarcoidosis revealed a potential role of immune response in the development of the disease through bioinformatics analysis.

CONCLUSIONS

Our study identified and validated molecular biomarkers for the diagnosis of sarcoidosis and constructed the diagnostic model SARDS to improve the accuracy of early diagnosis of the disease.

摘要

背景

结节病病因不明,临床特征多样,导致诊断延迟且治疗策略有限。因此,探索潜在机制并构建一个可及且可靠的结节病诊断模型对于创新治疗方法以改善预后至关重要。

方法

这项回顾性研究分析了来自11个独立结节病队列的转录组,包括313例患者和400例健康对照。进行加权基因共表达网络分析(WGCNA)和差异表达基因(DEG)分析以识别分子生物标志物。采用机器学习来拟合诊断模型。通过生物信息学工具检测潜在的发病机制和免疫格局。

结果

通过LASSO算法在训练队列中进一步构建了由 、 和 组成的10基因特征SARDS,其在四个独立队列中表现良好,AUCs出色,范围从0.938到1.000。这些发现在从全血、外周血单个核细胞、肺泡灌洗液细胞和肺组织样本中检索到的七个独立的公开可用基因表达数据集中得到验证,AUCs范围从0.728到0.972。通过生物信息学分析,与结节病相关的转录特征揭示了免疫反应在疾病发展中的潜在作用。

结论

我们的研究鉴定并验证了用于诊断结节病的分子生物标志物,并构建了诊断模型SARDS以提高该疾病早期诊断的准确性。

https://cdn.ncbi.nlm.nih.gov/pmc/blobs/e455/9672334/f4c19dc4e4b8/fmed-09-942177-g0001.jpg

文献AI研究员

20分钟写一篇综述,助力文献阅读效率提升50倍。

立即体验

用中文搜PubMed

大模型驱动的PubMed中文搜索引擎

马上搜索

文档翻译

学术文献翻译模型,支持多种主流文档格式。

立即体验