Suppr超能文献

袖状胃切除术可减轻糖尿病大鼠的糖尿病相关认知功能下降。

Sleeve gastrectomy attenuated diabetes-related cognitive decline in diabetic rats.

机构信息

Department of General Surgery, Shandong Provincial Qianfoshan Hospital, Cheeloo College of Medicine, Shandong University, Jinan, China.

Medical Research Center, Shandong Provincial Qianfoshan Hospital, Cheeloo College of Medicine, Shandong University, Jinan, China.

出版信息

Front Endocrinol (Lausanne). 2022 Nov 3;13:1015819. doi: 10.3389/fendo.2022.1015819. eCollection 2022.

Abstract

OBJECTIVE

To investigate the effects of sleeve gastrectomy (SG) on diabetes-related cognitive decline (DCD) in rats with diabetic mellitus (DM).

METHODS AND METHODS

Forty Wistar rats were randomly divided into control (CON) group (n=10), diabetes mellitus (DM) group (n=10), sham operation (SHAM) group (n=10) and SG group (n=10). DM model was established by high-fat diet (HFD) combined with intraperitoneal injection of streptozocin (STZ). Behavioral evaluation was given using Morris water maze test and Y-maze. In addition, PET-CT, TUNEL assay, histological analysis, transmission electron microscopy (TEM), immunohistochemistry (IHC) and Western blot analysis were used to evaluate the alleviating effects and potential mechanisms of SG on DCD in DM rats.

RESULTS

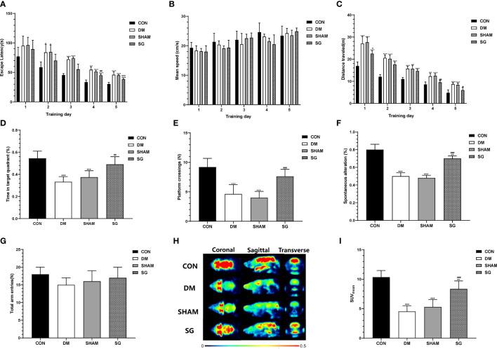
Compared with the sham group, SG induced significant improvement in the metabolic indices such as blood glucose and body weight. Besides, it could attenuate the insulin resistance compared with SHAM group. In addition, SG could improve the cognitive function of DM rats, which were featured by significant decrease in the escape latency (P<0.05), and significant increase in the time in target quadrant and platform crossings (P<0.05) compared with the SHAM group. SG induced significant elevation in the spontaneous alternation compared with SHAM group (P<0.05). Moreover, SG could improve the arrangement and biosynthesis of hippocampus neuron. Moreover, SG triggered the inhibition of apoptosis of hippocampus neurons, and Western blot analysis showed SG induced significant increase in the ratios of Bcl-2/Bax and Caspase3/cleaved Caspase 3. TEM demonstrated SG could significantly improve the microstructure of hippocampus neurons compared with the SHAM group. Western blot and IHC confirmed the significant decrease in the phosphorylation of tau at Ser404 and Ser396 sites in the SG group. Furthermore, SG activated the PI3K signaling pathway by elevating the phosphorylation of PI3K and Akt and GSK3β compared with the SHAM group.

CONCLUSION

SG attenuated the DCD in DM rats, which may be related to the activation of PI3K signaling pathway.

摘要

目的

研究袖状胃切除术(SG)对糖尿病大鼠糖尿病相关认知功能下降(DCD)的影响。

方法

将 40 只 Wistar 大鼠随机分为对照组(CON 组,n=10)、糖尿病组(DM 组,n=10)、假手术组(SHAM 组,n=10)和 SG 组(n=10)。采用高脂饮食(HFD)联合腹腔注射链脲佐菌素(STZ)建立 DM 模型。采用 Morris 水迷宫试验和 Y 迷宫进行行为学评价。此外,还采用 PET-CT、TUNEL 检测、组织学分析、透射电镜(TEM)、免疫组化(IHC)和 Western blot 分析评估 SG 对 DM 大鼠 DCD 的缓解作用及潜在机制。

结果

与 SHAM 组相比,SG 可显著改善 DM 大鼠的代谢指标,如血糖和体重。此外,与 SHAM 组相比,SG 可改善 DM 大鼠的胰岛素抵抗。此外,SG 可改善 DM 大鼠的认知功能,表现为逃避潜伏期明显缩短(P<0.05),目标象限时间和平台穿越次数明显增加(P<0.05)。与 SHAM 组相比,SG 诱导的自发交替明显增加(P<0.05)。此外,SG 可改善海马神经元的排列和生物合成。此外,SG 可抑制海马神经元凋亡,Western blot 分析显示 SG 可显著增加 Bcl-2/Bax 和 Caspase3/cleaved Caspase 3 的比值。TEM 显示,与 SHAM 组相比,SG 可显著改善海马神经元的超微结构。Western blot 和 IHC 证实 SG 可显著降低 SG 组 tau 丝氨酸 404 和丝氨酸 396 位点的磷酸化。此外,SG 通过升高 PI3K 和 Akt 和 GSK3β的磷酸化激活 PI3K 信号通路。

结论

SG 可减轻 DM 大鼠的 DCD,这可能与激活 PI3K 信号通路有关。

https://cdn.ncbi.nlm.nih.gov/pmc/blobs/0df6/9669300/77ccefc31e62/fendo-13-1015819-g001.jpg

文献AI研究员

20分钟写一篇综述,助力文献阅读效率提升50倍。

立即体验

用中文搜PubMed

大模型驱动的PubMed中文搜索引擎

马上搜索

文档翻译

学术文献翻译模型,支持多种主流文档格式。

立即体验