Department of Biochemistry and Molecular Biology, Mayo Clinic College of Medicine, Rochester, United States.
Department of Embryology, Carnegie Institution for Science, Baltimore, United States.
Elife. 2022 Nov 21;11:e65488. doi: 10.7554/eLife.65488.
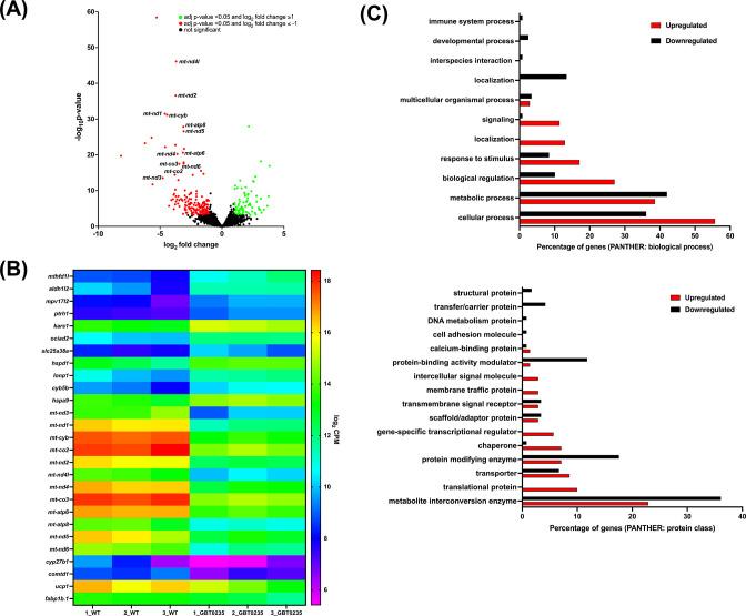
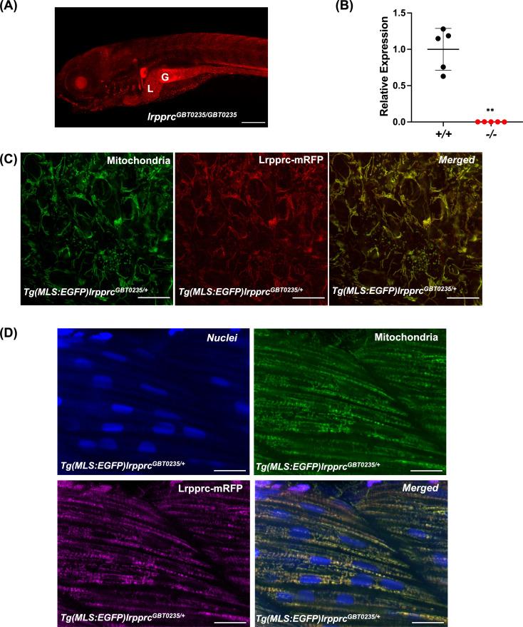
The clinical and largely unpredictable heterogeneity of phenotypes in patients with mitochondrial disorders demonstrates the ongoing challenges in the understanding of this semi-autonomous organelle in biology and disease. Previously, we used the gene-breaking transposon to create 1200 transgenic zebrafish strains tagging protein-coding genes (Ichino et al., 2020), including the locus. Here, we present and characterize a new genetic revertible animal model that recapitulates components of Leigh Syndrome French Canadian Type (LSFC), a mitochondrial disorder that includes diagnostic liver dysfunction. LSFC is caused by allelic variations in the gene, involved in mitochondrial mRNA polyadenylation and translation. zebrafish homozygous mutants displayed biochemical and mitochondrial phenotypes similar to clinical manifestations observed in patients, including dysfunction in lipid homeostasis. We were able to rescue these phenotypes in the disease model using a liver-specific genetic model therapy, functionally demonstrating a previously under-recognized critical role for the liver in the pathophysiology of this disease.
线粒体疾病患者表型的临床异质性和高度不可预测性,表明在生物学和疾病中理解这种半自主细胞器仍然存在挑战。此前,我们使用基因断裂转座子创建了 1200 种标记蛋白质编码基因的转基因斑马鱼品系(Ichino 等人,2020 年),包括 基因座。在这里,我们提出并描述了一种新的遗传可回复性动物模型,该模型再现了法国加拿大型 Leigh 综合征(LSFC)的部分特征,这是一种包括诊断性肝功能障碍的线粒体疾病。LSFC 是由 基因的等位基因变异引起的,该基因参与线粒体 mRNA 的多聚腺苷酸化和翻译。 斑马鱼纯合突变体表现出与患者临床表现相似的生化和线粒体表型,包括脂质稳态功能障碍。我们能够使用肝脏特异性遗传模型治疗来挽救该疾病模型中的这些表型,这在功能上证明了肝脏在该疾病病理生理学中以前未被认识到的关键作用。