Suppr超能文献

RNase E RNA 结合域 AR2 通过靶向识别驱动 sRNA 的降解,而无需 PNPase 的参与。

Target recognition by RNase E RNA-binding domain AR2 drives sRNA decay in the absence of PNPase.

机构信息

Department of Microbiology and Molecular Genetics, McGovern Medical School, University of Texas Health Science Center, Houston, TX 77030.

MD Anderson Cancer Center UTHealth Graduate School of Biomedical Sciences, University of Texas Health Science Center, Houston, TX 77030.

出版信息

Proc Natl Acad Sci U S A. 2022 Nov 29;119(48):e2208022119. doi: 10.1073/pnas.2208022119. Epub 2022 Nov 21.

Abstract

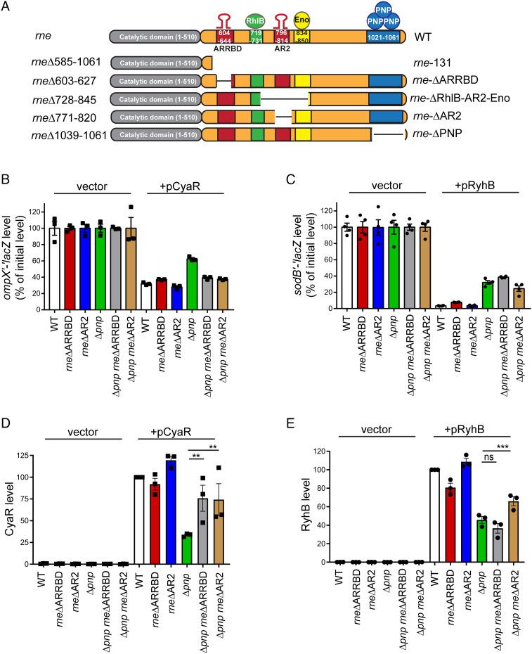
The C-terminal domain (CTD) of the major endoribonuclease RNase E not only serves as a scaffold for the central RNA decay machinery in gram-negative bacteria but also mediates coupled degradation of small regulatory RNAs (sRNAs) and their cognate target transcripts following RNA chaperone Hfq-facilitated sRNA-mRNA base pairing. Despite the crucial role of RNase E CTD in sRNA-dependent gene regulation, the contribution of particular residues within this domain in recruiting sRNAs and mRNAs upon base pairing remains unknown. We have previously shown that in , the highly conserved 3'-5'-exoribonuclease polynucleotide phosphorylase (PNPase) paradoxically stabilizes sRNAs by limiting access of RNase E to Hfq-bound sRNAs and by degrading target mRNA fragments that would otherwise promote sRNA decay. Here, we report that in the absence of PNPase, the RNA-binding region AR2 in the CTD is required for RNase E to initiate degradation of the Hfq-dependent sRNAs CyaR and RyhB. Additionally, we show that introducing mutations in either that disrupts target mRNA binding to Hfq or the AR2 coding region of impairs RNase E binding to sRNAs. Altogether, our data support a model where sRNAs are recruited via bound mRNA targets to RNase E by its AR2 domain after Hfq catalyzes sRNA-mRNA pairing. These results also support our conclusion that in a PNPase-deficient strain, more rapid decay of sRNAs occurs due to accelerated pairing with mRNA targets as a consequence of their accumulation. Our findings provide insights into the mechanisms by which sRNAs and mRNAs are regulated by RNase E.

摘要

RNase E 的 C 端结构域(CTD)不仅作为革兰氏阴性菌中中心 RNA 降解机制的支架,而且介导小调控 RNA(sRNA)与其互补靶标转录物的偶联降解,这是在 RNA 伴侣 Hfq 促进 sRNA-mRNA 碱基配对之后发生的。尽管 RNase E CTD 在 sRNA 依赖性基因调控中起着至关重要的作用,但在碱基配对时,该结构域中特定残基在招募 sRNA 和 mRNA 方面的贡献仍然未知。我们之前已经表明,在 中,高度保守的 3'-5'-外切核糖核酸酶多核苷酸磷酸化酶(PNPase)通过限制 RNase E 与 Hfq 结合的 sRNA 接触,并通过降解否则会促进 sRNA 降解的靶 mRNA 片段,反常地稳定 sRNA。在这里,我们报告说,在没有 PNPase 的情况下,CTD 中的 RNA 结合区域 AR2 对于 RNase E 起始 Hfq 依赖性 sRNAs CyaR 和 RyhB 的降解是必需的。此外,我们表明,在 中引入突变,破坏了靶 mRNA 与 Hfq 的结合,或者破坏了 的 AR2 编码区域,会损害 RNase E 与 sRNA 的结合。总之,我们的数据支持这样一种模型,即 sRNA 通过其 AR2 结构域结合靶 mRNA 来招募 sRNA,然后由 Hfq 催化 sRNA-mRNA 配对。这些结果还支持我们的结论,即在缺乏 PNPase 的菌株中,sRNA 由于其积累导致与 mRNA 靶标的配对加速,因此更快地发生降解。我们的研究结果为 sRNA 和 mRNA 受 RNase E 调控的机制提供了新的认识。

https://cdn.ncbi.nlm.nih.gov/pmc/blobs/2841/9860253/ece0356bb9c7/pnas.2208022119fig01.jpg

文献检索

告别复杂PubMed语法,用中文像聊天一样搜索,搜遍4000万医学文献。AI智能推荐,让科研检索更轻松。

立即免费搜索

文件翻译

保留排版,准确专业,支持PDF/Word/PPT等文件格式,支持 12+语言互译。

免费翻译文档

深度研究

AI帮你快速写综述,25分钟生成高质量综述,智能提取关键信息,辅助科研写作。

立即免费体验