Department of Neuroscience & Regenerative Medicine, Medical College of Georgia at Augusta University, Augusta, GA, USA.
Department of Medicine, Vascular Biology Center, Medical College of Georgia at Augusta University, Augusta, GA, USA.
Mol Psychiatry. 2023 Mar;28(3):1365-1382. doi: 10.1038/s41380-022-01872-5. Epub 2022 Dec 6.
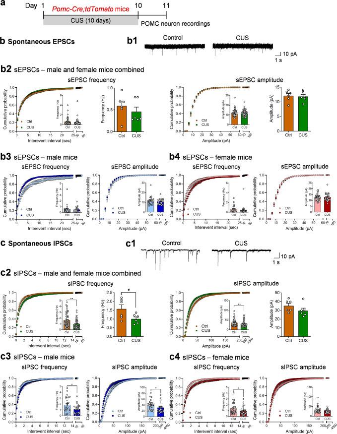
Chronic stress exposure induces maladaptive behavioral responses and increases susceptibility to neuropsychiatric conditions. However, specific neuronal populations and circuits that are highly sensitive to stress and trigger maladaptive behavioral responses remain to be identified. Here we investigate the patterns of spontaneous activity of proopiomelanocortin (POMC) neurons in the arcuate nucleus (ARC) of the hypothalamus following exposure to chronic unpredictable stress (CUS) for 10 days, a stress paradigm used to induce behavioral deficits such as anhedonia and behavioral despair [1, 2]. CUS exposure increased spontaneous firing of POMC neurons in both male and female mice, attributable to reduced GABA-mediated synaptic inhibition and increased intrinsic neuronal excitability. While acute activation of POMC neurons failed to induce behavioral changes in non-stressed mice of both sexes, subacute (3 days) and chronic (10 days) repeated activation of POMC neurons was sufficient to induce anhedonia and behavioral despair in males but not females under non-stress conditions. Acute activation of POMC neurons promoted susceptibility to subthreshold unpredictable stress in both male and female mice. Conversely, acute inhibition of POMC neurons was sufficient to reverse CUS-induced anhedonia and behavioral despair in both sexes. Collectively, these results indicate that chronic stress induces both synaptic and intrinsic plasticity of POMC neurons, leading to neuronal hyperactivity. Our findings suggest that POMC neuron dysfunction drives chronic stress-related behavioral deficits.
慢性应激暴露会导致适应不良的行为反应,并增加患神经精神疾病的易感性。然而,仍然需要确定对压力高度敏感并引发适应不良行为反应的特定神经元群体和回路。在这里,我们研究了慢性不可预测应激(CUS)暴露 10 天后,下丘脑弓状核(ARC)中前阿黑皮素原(POMC)神经元自发活动的模式,CUS 应激范式用于诱导快感缺失和行为绝望等行为缺陷[1,2]。CUS 暴露增加了雄性和雌性小鼠中 POMC 神经元的自发放电,这归因于 GABA 介导的突触抑制减少和内在神经元兴奋性增加。虽然急性激活 POMC 神经元未能在未应激的雄性和雌性小鼠中引起行为变化,但亚急性(3 天)和慢性(10 天)重复激活 POMC 神经元足以在非应激条件下诱导雄性但不是雌性的快感缺失和行为绝望。急性激活 POMC 神经元会增加雄性和雌性小鼠对亚阈值不可预测应激的易感性。相反,急性抑制 POMC 神经元足以逆转 CUS 诱导的雄性和雌性快感缺失和行为绝望。总之,这些结果表明慢性应激会导致 POMC 神经元的突触和内在可塑性发生变化,从而导致神经元过度活跃。我们的研究结果表明,POMC 神经元功能障碍导致慢性应激相关的行为缺陷。