Suppr超能文献

A novel small compound TOIDC suppresses lipogenesis via SREBP1-dependent signaling to curb MAFLD.

作者信息

Shao Yaodi, Yao Zhi, Zhou Junyi, Yu Miao, Chen Suzhen, Yuan Yanmei, Han Liu, Jiang Liqin, Liu Junli

机构信息

Shanghai Key Laboratory of Diabetes Mellitus, Shanghai Diabetes Institute, Department of Endocrinology and Metabolism, Shanghai Sixth People's Hospital Affiliated to Shanghai Jiao Tong University School of Medicine, Shanghai, 200233, China.

School of Chemistry and Molecular Engineering, East China Normal University, Shanghai, 200241, China.

出版信息

Nutr Metab (Lond). 2022 Dec 6;19(1):80. doi: 10.1186/s12986-022-00713-0.

Abstract

BACKGROUND

Inhibition of hepatic lipogenesis is widely regarded as an effective treatment for metabolic-associated fatty liver disease (MAFLD), although numerous related drugs have failed to reach clinical application. The goal of this study is to identify a novel small compound that can effectively treat MAFLD.

METHODS

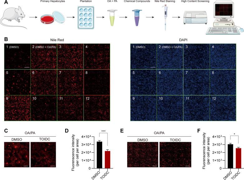
Primary hepatocytes were first exposed to palmitic acid and oleic acid, then treated with compounds prior to high through screening for cellular lipid content. The efficacy of these compounds was measured by Nile Red staining and triglyceride analysis. The potential cellular toxicity caused by these compounds was evaluated by CCK8 assay. qPCR and Western blot were used to determine expression of RNAs and proteins, respectively. The compound was intraperitoneally injected into diet-induced obese (DIO) mice to examine its efficacy in vivo.

RESULTS

We identified the dimethyl 1-methyl-2-thioxoindoline-3,3-dicarboxylate (TOIDC) as a powerful chemical to reduce cellular lipid with minimal cellular toxicity. When injected intraperitoneally, TOIDC effectively ameliorates MAFLD in DIO mice. Mechanically, TOIDC suppresses de novo lipogenesis through inhibiting sterol regulatory element-binding protein 1 (SREBP1).

CONCLUSIONS

Our findings indicate that TOIDC could be a promising lead compound to develop new drugs to treat MAFLD.

摘要
https://cdn.ncbi.nlm.nih.gov/pmc/blobs/4eaa/9727880/14381d931a31/12986_2022_713_Fig1_HTML.jpg

文献AI研究员

20分钟写一篇综述,助力文献阅读效率提升50倍。

立即体验

用中文搜PubMed

大模型驱动的PubMed中文搜索引擎

马上搜索

文档翻译

学术文献翻译模型,支持多种主流文档格式。

立即体验