Suppr超能文献

功能训练可改善新生小鼠脑损伤后的步态发育。

Habilitation Improves Mouse Gait Development Following Neonatal Brain Injury.

作者信息

Tsuboi Yoshiaki, Ito Akira, Otsuka Takanobu, Murakami Hideki, Sawada Masato, Sawamoto Kazunobu

机构信息

Department of Developmental and Regenerative Neurobiology, Institute of Brain Sciences, Nagoya City University Graduate School of Medical Sciences, Nagoya, Japan.

Department of Orthopaedic Surgery, Nagoya City University Graduate School of Medical Sciences, Nagoya, Japan.

出版信息

Prog Rehabil Med. 2022 Dec 1;7:20220061. doi: 10.2490/prm.20220061. eCollection 2022.

Abstract

OBJECTIVES

Neonatal brain injury during gait development disrupts neural circuits and causes permanent gait dysfunction. Rehabilitation as an intervention to improve impaired gait function has been used in adults as a treatment for stroke and spinal cord injury. However, although neonates have greater neuroplasticity and regenerative capacity than adults, normal gait development and the effects of habilitation on gait function following neonatal brain injury are largely unknown.

METHODS

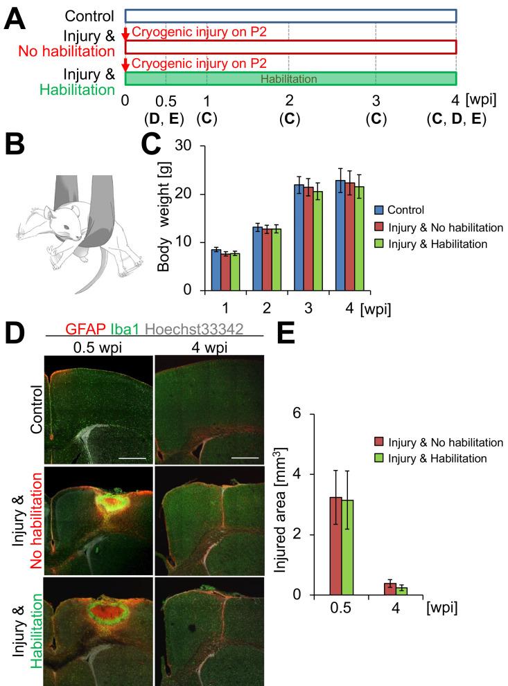
In this study, we generated cryogenic injury in mice at postnatal day 2 and subsequently performed habilitative training to promote autonomous limb movement for 4 weeks. We also quantitatively analyzed the gait acquisition process in developing mice using the Catwalk XT system.

RESULTS

Using quantitative gait analyses, we showed that during normal gait development in mice, stance phase function matures later than swing phase function. We also demonstrated that habilitation in which active limb movements were enhanced by suspending mice with a rubber band with no floor grounding promotes motor learning, including gait function, in mice with impaired acquisition of gait function resulting from neonatal brain injury.

CONCLUSIONS

Our findings provide a basis for research on gait development in mice and suggest new habilitation strategies for patients with impaired gait development caused by perinatal brain diseases such as hypoxic-ischemic encephalopathy and periventricular leukomalacia.

摘要

目的

步态发育过程中的新生儿脑损伤会破坏神经回路并导致永久性步态功能障碍。康复作为改善受损步态功能的一种干预措施,已在成人中用于治疗中风和脊髓损伤。然而,尽管新生儿比成人具有更大的神经可塑性和再生能力,但新生儿脑损伤后正常的步态发育以及 habilitation 对步态功能的影响在很大程度上尚不清楚。

方法

在本研究中,我们在出生后第 2 天对小鼠造成低温损伤,随后进行 habilitative 训练以促进自主肢体运动,为期 4 周。我们还使用 Catwalk XT 系统对发育中小鼠的步态获取过程进行了定量分析。

结果

通过定量步态分析,我们表明在小鼠正常步态发育过程中,支撑相功能比摆动相功能成熟得晚。我们还证明,对于因新生儿脑损伤导致步态功能获取受损的小鼠,通过用无地面支撑的橡皮筋悬吊小鼠来增强主动肢体运动的 habilitation 可促进运动学习,包括步态功能。

结论

我们的研究结果为小鼠步态发育的研究提供了基础,并为患有围产期脑疾病(如缺氧缺血性脑病和脑室周围白质软化症)导致步态发育受损的患者提出了新的 habilitation 策略。

https://cdn.ncbi.nlm.nih.gov/pmc/blobs/eec3/9706041/482dd0fd244a/prm-7-20220061-g001.jpg

文献AI研究员

20分钟写一篇综述,助力文献阅读效率提升50倍。

立即体验

用中文搜PubMed

大模型驱动的PubMed中文搜索引擎

马上搜索

文档翻译

学术文献翻译模型,支持多种主流文档格式。

立即体验