Suppr超能文献

根据 BIA-ALCL 最新知识的临床诊断和治疗建议。

Clinical recommendations for diagnosis and treatment according to current updated knowledge on BIA-ALCL.

机构信息

Chair of Plastic Surgery, Department of Surgical Sciences, School of Medicine and Surgery, Tor Vergata University of Rome, Italy.

Group of Experts on BIA-ALCL at the Italian Ministry of Health, Italy; Department of Clinical and Molecular Medicine, Sapienza University, Sant'Andrea Hospital, Rome, Italy.

出版信息

Breast. 2022 Dec;66:332-341. doi: 10.1016/j.breast.2022.11.009. Epub 2022 Dec 3.

Abstract

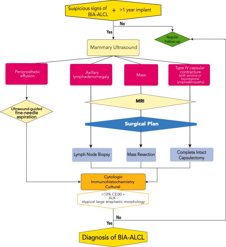
Shared strategies and correct information are essential to guide physicians in the management of such an uncommon disease as Breast Implant-Associated Anaplastic Large Cell Lymphoma (BIA-ALCL). A systematic review of the literature was performed to collect the most relevant evidence on BIA-ALCL reported cases. A panel of multidisciplinary experts discussed the scientific evidence on BIA-ALCL, and updated consensus recommendations were developed through the Delphi process. The lastest reported Italian incidence of BIA-ALCL is 3.5 per 100.000 implanted patients (95% CI, 1.36 to 5.78), and the disease counts over 1216 cases worldwide as of June 2022. The most common presentation symptom is a late onset seroma followed by a palpable breast mass. In the event of a suspicious case, ultrasound-guided fine-needle aspiration should be the first step in evaluation, followed by cytologic and immunohistochemical examination. In patients with confirmed diagnosis of BIA-ALCL confined to the capsule, the en-bloc capsulectomy should be performed, followed by immediate autologous reconstruction, while delayed reconstruction applies for disseminate disease or radically unresectable tumor. Nevertheless, a multidisciplinary team approach is essential for the correct management of this pathology.

摘要

共享策略和正确信息对于指导医生管理这种罕见的疾病如乳房植入物相关间变性大细胞淋巴瘤(BIA-ALCL)至关重要。对文献进行了系统回顾,以收集关于 BIA-ALCL 报告病例的最相关证据。一组多学科专家讨论了 BIA-ALCL 的科学证据,并通过 Delphi 流程制定了更新的共识建议。截至 2022 年 6 月,意大利最新报告的 BIA-ALCL 发病率为每 100000 名植入患者 3.5 例(95%CI,1.36 至 5.78),全球病例超过 1216 例。最常见的表现症状是晚期出现血清肿,随后出现可触及的乳房肿块。如果怀疑为可疑病例,超声引导下细针抽吸应作为评估的第一步,随后进行细胞学和免疫组织化学检查。对于确诊为局限于包膜的 BIA-ALCL 患者,应行整块包膜切除术,随后立即进行自体重建,而对于播散性疾病或无法根治性切除的肿瘤,则适用延迟重建。然而,对于这种病理的正确管理,多学科团队方法至关重要。

https://cdn.ncbi.nlm.nih.gov/pmc/blobs/98cb/9763507/17abe73b1c85/gr1.jpg

文献AI研究员

20分钟写一篇综述,助力文献阅读效率提升50倍。

立即体验

用中文搜PubMed

大模型驱动的PubMed中文搜索引擎

马上搜索

文档翻译

学术文献翻译模型,支持多种主流文档格式。

立即体验