• 文献检索
  • 文档翻译
  • 深度研究
  • 学术资讯
  • Suppr Zotero 插件Zotero 插件
  • 邀请有礼
  • 套餐&价格
  • 历史记录
应用&插件
Suppr Zotero 插件Zotero 插件浏览器插件Mac 客户端Windows 客户端微信小程序
定价
高级版会员购买积分包购买API积分包
服务
文献检索文档翻译深度研究API 文档MCP 服务
关于我们
关于 Suppr公司介绍联系我们用户协议隐私条款
关注我们

Suppr 超能文献

核心技术专利:CN118964589B侵权必究
粤ICP备2023148730 号-1Suppr @ 2026

文献检索

告别复杂PubMed语法,用中文像聊天一样搜索,搜遍4000万医学文献。AI智能推荐,让科研检索更轻松。

立即免费搜索

文件翻译

保留排版,准确专业,支持PDF/Word/PPT等文件格式,支持 12+语言互译。

免费翻译文档

深度研究

AI帮你快速写综述,25分钟生成高质量综述,智能提取关键信息,辅助科研写作。

立即免费体验

酸性腹水抑制卵巢癌细胞增殖,并与人类患者的代谢组学、脂质组学和炎症表型相关。

Acidic ascites inhibits ovarian cancer cell proliferation and correlates with the metabolomic, lipidomic and inflammatory phenotype of human patients.

机构信息

National Center for Pleura and Peritoneum, NCT South-West Germany, Tübingen, Germany.

Department of Preclinical Imaging and Radiopharmacy, Werner Siemens Imaging Center, University Hospital Tübingen, Tübingen, Germany.

出版信息

J Transl Med. 2022 Dec 12;20(1):581. doi: 10.1186/s12967-022-03763-3.

DOI:10.1186/s12967-022-03763-3
PMID:36503580
原文链接:https://pmc.ncbi.nlm.nih.gov/articles/PMC9743551/
Abstract

BACKGROUND

The poor prognosis of ovarian cancer patients is strongly related to peritoneal metastasis with the production of malignant ascites. However, it remains largely unclear how ascites in the peritoneal cavity influences tumor metabolism and recurrence. This study is an explorative approach aimed at for a deeper molecular and physical-chemical characterization of malignant ascites and to investigate their effect on in vitro ovarian cancer cell proliferation.

METHODS

This study included 10 malignant ascites specimens from patients undergoing ovarian cancer resection. Ascites samples were deeply phenotyped by H-NMR based metabolomics, blood-gas analyzer based gas flow analysis and flow cytomertry based a 13-plex cytokine panel. Characteristics of tumor cells were investigated in a 3D spheroid model by SEM and metabolic activity, adhesion, anti-apoptosis, migratory ability evaluated by MTT assay, adhesion assay, flowcytometry and scratch assay. The effect of different pH values was assessed by adding 10% malignant ascites to the test samples.

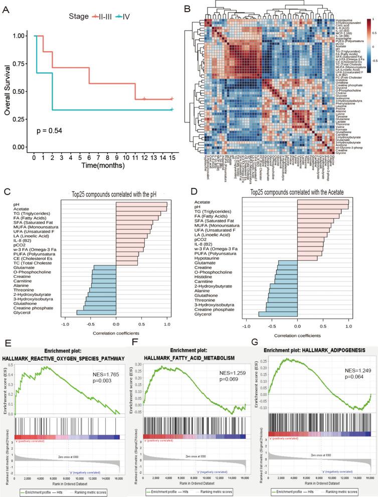
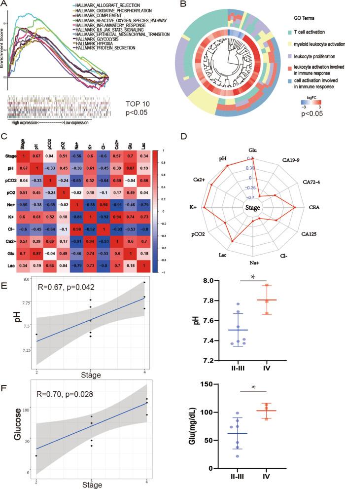
RESULTS

The overall extracellular (peritoneal) environment was alkaline, with pH of ascites at stage II-III = 7.51 ± 0.16, and stage IV = 7.78 ± 0.16. Ovarian cancer spheroids grew rapidly in a slightly alkaline environment. Decreasing pH of the cell culture medium suppressed tumor features, metabolic activity, adhesion, anti-apoptosis, and migratory ability. However, 10% ascites could prevent tumor cells from being affected by acidic pH. Metabolomics analysis identified stage IV patients had significantly higher concentrations of alanine, isoleucine, phenylalanine, and glutamine than stage II-III patients, while stage II-III patients had significantly higher concentrations of 3-hydroxybutyrate. pH was positively correlated with acetate, and acetate positively correlated with lipid compounds. IL-8 was positively correlated with lipid metabolites and acetate. Glutathione and carnitine were negatively correlated with cytokines IL-6 and chemokines (IL-8 & MCP-1).

CONCLUSION

Alkaline malignant ascites facilitated ovarian cancer progression. Additionally, deep ascites phenotyping by metabolomics and cytokine investigations allows for a refined stratification of ovarian cancer patients. These findings contribute to the understanding of ascites pathology in ovarian cancer.

摘要

背景

卵巢癌患者预后不良与腹膜转移和恶性腹水的产生密切相关。然而,腹水如何影响肿瘤代谢和复发仍在很大程度上不清楚。本研究旨在更深入地研究恶性腹水的分子和物理化学特性,并研究其对体外卵巢癌细胞增殖的影响,是一种探索性方法。

方法

本研究纳入了 10 例接受卵巢癌切除术的患者的恶性腹水标本。通过基于 H-NMR 的代谢组学、血气分析仪的气流分析和基于流式细胞术的 13 个细胞因子面板对腹水样本进行了深入的表型分析。通过 SEM 观察肿瘤细胞在 3D 球体模型中的特征,并通过 MTT 测定、粘附测定、流式细胞术和划痕试验评估代谢活性、粘附、抗凋亡和迁移能力。通过向测试样本中添加 10%恶性腹水来评估不同 pH 值的影响。

结果

总的细胞外(腹膜)环境呈碱性,II-III 期腹水的 pH 值为 7.51±0.16,IV 期腹水的 pH 值为 7.78±0.16。卵巢癌球体在略碱性环境中生长迅速。降低细胞培养液的 pH 值抑制了肿瘤特征、代谢活性、粘附、抗凋亡和迁移能力。然而,10%的腹水可以防止肿瘤细胞受到酸性 pH 的影响。代谢组学分析表明,IV 期患者的丙氨酸、异亮氨酸、苯丙氨酸和谷氨酰胺浓度明显高于 II-III 期患者,而 II-III 期患者的 3-羟基丁酸浓度明显更高。pH 值与乙酸呈正相关,乙酸与脂质化合物呈正相关。IL-8 与脂质代谢物和乙酸呈正相关。谷胱甘肽和肉碱与细胞因子 IL-6 和趋化因子(IL-8 和 MCP-1)呈负相关。

结论

碱性恶性腹水促进了卵巢癌的进展。此外,通过代谢组学和细胞因子研究对腹水进行深入表型分析,可以对卵巢癌患者进行更精细的分层。这些发现有助于了解卵巢癌腹水的病理。

https://cdn.ncbi.nlm.nih.gov/pmc/blobs/cd5a/9743551/86c7a20c22e2/12967_2022_3763_Fig6_HTML.jpg
https://cdn.ncbi.nlm.nih.gov/pmc/blobs/cd5a/9743551/fd5f3009f152/12967_2022_3763_Fig1_HTML.jpg
https://cdn.ncbi.nlm.nih.gov/pmc/blobs/cd5a/9743551/eb8bbb448885/12967_2022_3763_Fig2_HTML.jpg
https://cdn.ncbi.nlm.nih.gov/pmc/blobs/cd5a/9743551/0d58f4331111/12967_2022_3763_Fig3_HTML.jpg
https://cdn.ncbi.nlm.nih.gov/pmc/blobs/cd5a/9743551/a99e9d6cb144/12967_2022_3763_Fig4_HTML.jpg
https://cdn.ncbi.nlm.nih.gov/pmc/blobs/cd5a/9743551/08530dc1cc09/12967_2022_3763_Fig5_HTML.jpg
https://cdn.ncbi.nlm.nih.gov/pmc/blobs/cd5a/9743551/86c7a20c22e2/12967_2022_3763_Fig6_HTML.jpg
https://cdn.ncbi.nlm.nih.gov/pmc/blobs/cd5a/9743551/fd5f3009f152/12967_2022_3763_Fig1_HTML.jpg
https://cdn.ncbi.nlm.nih.gov/pmc/blobs/cd5a/9743551/eb8bbb448885/12967_2022_3763_Fig2_HTML.jpg
https://cdn.ncbi.nlm.nih.gov/pmc/blobs/cd5a/9743551/0d58f4331111/12967_2022_3763_Fig3_HTML.jpg
https://cdn.ncbi.nlm.nih.gov/pmc/blobs/cd5a/9743551/a99e9d6cb144/12967_2022_3763_Fig4_HTML.jpg
https://cdn.ncbi.nlm.nih.gov/pmc/blobs/cd5a/9743551/08530dc1cc09/12967_2022_3763_Fig5_HTML.jpg
https://cdn.ncbi.nlm.nih.gov/pmc/blobs/cd5a/9743551/86c7a20c22e2/12967_2022_3763_Fig6_HTML.jpg

相似文献

1
Acidic ascites inhibits ovarian cancer cell proliferation and correlates with the metabolomic, lipidomic and inflammatory phenotype of human patients.酸性腹水抑制卵巢癌细胞增殖,并与人类患者的代谢组学、脂质组学和炎症表型相关。
J Transl Med. 2022 Dec 12;20(1):581. doi: 10.1186/s12967-022-03763-3.
2
Cytokines in peritoneal fluid of ovarian neoplasms.卵巢肿瘤腹水中的细胞因子。
J Obstet Gynaecol. 2020 Apr;40(3):401-405. doi: 10.1080/01443615.2019.1633516. Epub 2019 Sep 3.
3
Ovarian carcinoma ascites spheroids adhere to extracellular matrix components and mesothelial cell monolayers.卵巢癌腹水球体可黏附于细胞外基质成分和间皮细胞单层。
Gynecol Oncol. 2004 Apr;93(1):170-81. doi: 10.1016/j.ygyno.2003.12.034.
4
Ascites from ovarian cancer patients stimulates MUC16 mucin expression and secretion in human peritoneal mesothelial cells through an Akt-dependent pathway.卵巢癌患者腹水通过 Akt 依赖性途径刺激人腹膜间皮细胞中 MUC16 粘蛋白的表达和分泌。
BMC Cancer. 2019 Apr 30;19(1):406. doi: 10.1186/s12885-019-5611-7.
5
Vascular endothelial growth factor activating matrix metalloproteinase in ascitic fluid during peritoneal dissemination of ovarian cancer.血管内皮生长因子在卵巢癌腹膜播散过程中激活腹水中的基质金属蛋白酶。
Oncol Rep. 2003 Jan-Feb;10(1):89-95.
6
Ovarian cancer-associated ascites demonstrates altered immune environment: implications for antitumor immunity.卵巢癌相关腹水表现出免疫环境改变:对抗肿瘤免疫的影响。
Anticancer Res. 2009 Aug;29(8):2875-84.
7
Presence of interleukin 10 (IL-10) in the ascites of patients with ovarian and other intra-abdominal cancers.卵巢癌及其他腹腔内癌症患者腹水中白细胞介素10(IL-10)的存在情况。
Cytokine. 1992 Sep;4(5):385-90. doi: 10.1016/1043-4666(92)90082-3.
8
Malignant Ascites Promote Adhesion of Ovarian Cancer Cells to Peritoneal Mesothelium and Fibroblasts.恶性腹水促进卵巢癌细胞与腹膜间皮细胞和成纤维细胞的黏附。
Int J Mol Sci. 2021 Apr 19;22(8):4222. doi: 10.3390/ijms22084222.
9
GPx3 supports ovarian cancer progression by manipulating the extracellular redox environment.GPx3 通过操纵细胞外氧化还原环境来支持卵巢癌的进展。
Redox Biol. 2019 Jul;25:101051. doi: 10.1016/j.redox.2018.11.009. Epub 2018 Nov 17.
10
PEGylated liposome IHL-305 markedly improved the survival of ovarian cancer peritoneal metastasis in mouse.聚乙二醇化脂质体 IHL-305 显著提高了荷卵巢癌腹膜转移模型小鼠的存活率。
BMC Cancer. 2012 Oct 10;12:462. doi: 10.1186/1471-2407-12-462.

引用本文的文献

1
Identification and impact of microbiota-derived metabolites in ascites of ovarian and gastrointestinal cancer.卵巢癌和胃肠道癌腹水中微生物群衍生代谢物的鉴定及其影响
Cancer Metab. 2025 May 13;13(1):21. doi: 10.1186/s40170-025-00391-5.
2
Malignancy of Malignant Ascites: A Comprehensive Review of Interplay between Biochemical Variables, Tumor Microenvironment and Growth Factors.恶性腹水的恶性生物学行为:生化变量、肿瘤微环境和生长因子之间相互作用的综合综述。
Asian Pac J Cancer Prev. 2024 Oct 1;25(10):3413-3420. doi: 10.31557/APJCP.2024.25.10.3413.
3
Quantitative Blood Serum IVDr NMR Spectroscopy in Clinical Metabolomics of Cancer, Neurodegeneration, and Internal Medicine.

本文引用的文献

1
Circulating Tregs Accumulate in Omental Tumors and Acquire Adipose-Resident Features.循环 Tregs 在大网膜肿瘤中积累并获得脂肪组织驻留特征。
Cancer Immunol Res. 2022 May 3;10(5):641-655. doi: 10.1158/2326-6066.CIR-21-0880.
2
Prognostic and clinical significance of Solute Carrier Family 7 Member 1 in ovarian cancer.溶质载体家族7成员1在卵巢癌中的预后及临床意义
Transl Cancer Res. 2021 Feb;10(2):602-612. doi: 10.21037/tcr-20-2744.
3
Amino Acid Metabolism in Cancer Drug Resistance.氨基酸代谢与癌症药物耐药性
定量血血清 IVDr NMR 光谱学在癌症、神经退行性疾病和内科的临床代谢组学中的应用。
Methods Mol Biol. 2025;2855:427-443. doi: 10.1007/978-1-0716-4116-3_24.
4
Integration of pan-omics technologies and three-dimensional in vitro tumor models: an approach toward drug discovery and precision medicine.泛组学技术与三维体外肿瘤模型的整合:一种药物发现和精准医学的方法。
Mol Cancer. 2024 Mar 9;23(1):50. doi: 10.1186/s12943-023-01916-6.
5
Tumor alkalization therapy: misconception or good therapeutics perspective? - the case of malignant ascites.肿瘤碱化疗法:误解还是良好的治疗前景?——以恶性腹水为例
Front Oncol. 2024 Feb 8;14:1342802. doi: 10.3389/fonc.2024.1342802. eCollection 2024.
6
Image-guided metabolomics and transcriptomics reveal tumour heterogeneity in luminal A and B human breast cancer beyond glucose tracer uptake.影像引导代谢组学和转录组学揭示了人乳腺癌 Luminal A 和 B 型中葡萄糖示踪剂摄取之外的肿瘤异质性。
Clin Transl Med. 2024 Feb;14(2):e1550. doi: 10.1002/ctm2.1550.
7
A Novel Assessment of Metabolic Pathways in Peritoneal Metastases from Low-Grade Appendiceal Mucinous Neoplasms.一种新型的低级别阑尾黏液性肿瘤腹膜转移代谢途径评估方法。
Ann Surg Oncol. 2023 Aug;30(8):5132-5141. doi: 10.1245/s10434-023-13587-0. Epub 2023 May 6.
Cells. 2022 Jan 2;11(1):140. doi: 10.3390/cells11010140.
4
HIF-Dependent CKB Expression Promotes Breast Cancer Metastasis, Whereas Cyclocreatine Therapy Impairs Cellular Invasion and Improves Chemotherapy Efficacy.缺氧诱导因子依赖的肌酸激酶B表达促进乳腺癌转移,而环肌酸疗法会损害细胞侵袭并提高化疗疗效。
Cancers (Basel). 2021 Dec 22;14(1):27. doi: 10.3390/cancers14010027.
5
Amino acid transporters as emerging therapeutic targets in cancer.氨基酸转运体作为癌症治疗的新靶点。
Cancer Sci. 2021 Aug;112(8):2958-2965. doi: 10.1111/cas.15006. Epub 2021 Jun 28.
6
Malignant Ascites Promote Adhesion of Ovarian Cancer Cells to Peritoneal Mesothelium and Fibroblasts.恶性腹水促进卵巢癌细胞与腹膜间皮细胞和成纤维细胞的黏附。
Int J Mol Sci. 2021 Apr 19;22(8):4222. doi: 10.3390/ijms22084222.
7
3-Hydroxybutyrate as a Metabolite and a Signal Molecule Regulating Processes of Living Organisms.3-羟基丁酸作为一种代谢物和信号分子,调节生物体的各种过程。
Biomolecules. 2021 Mar 9;11(3):402. doi: 10.3390/biom11030402.
8
Omental metastasis as a predictive risk factor for unfavorable prognosis in patients with stage III-IV epithelial ovarian cancer.大网膜转移作为 III-IV 期上皮性卵巢癌患者预后不良的预测风险因素。
Int J Clin Oncol. 2021 May;26(5):995-1004. doi: 10.1007/s10147-021-01866-3. Epub 2021 Jan 29.
9
The creatine-phosphagen system is mechanoresponsive in pancreatic adenocarcinoma and fuels invasion and metastasis.肌酸磷酸系统在胰腺腺癌中具有机械反应性,为侵袭和转移提供燃料。
Nat Metab. 2020 Jan;2(1):62-80. doi: 10.1038/s42255-019-0159-z. Epub 2020 Jan 20.
10
Hypoxic tumor microenvironment: Implications for cancer therapy.缺氧肿瘤微环境:对癌症治疗的影响。
Exp Biol Med (Maywood). 2020 Jul;245(13):1073-1086. doi: 10.1177/1535370220934038. Epub 2020 Jun 27.