• 文献检索
  • 文档翻译
  • 深度研究
  • 学术资讯
  • Suppr Zotero 插件Zotero 插件
  • 邀请有礼
  • 套餐&价格
  • 历史记录
应用&插件
Suppr Zotero 插件Zotero 插件浏览器插件Mac 客户端Windows 客户端微信小程序
定价
高级版会员购买积分包购买API积分包
服务
文献检索文档翻译深度研究API 文档MCP 服务
关于我们
关于 Suppr公司介绍联系我们用户协议隐私条款
关注我们

Suppr 超能文献

核心技术专利:CN118964589B侵权必究
粤ICP备2023148730 号-1Suppr @ 2026

文献检索

告别复杂PubMed语法,用中文像聊天一样搜索,搜遍4000万医学文献。AI智能推荐,让科研检索更轻松。

立即免费搜索

文件翻译

保留排版,准确专业,支持PDF/Word/PPT等文件格式,支持 12+语言互译。

免费翻译文档

深度研究

AI帮你快速写综述,25分钟生成高质量综述,智能提取关键信息,辅助科研写作。

立即免费体验

成年果蝇的睾丸缺乏补充缺失的小生境细胞的机制。

The adult Drosophila testis lacks a mechanism to replenish missing niche cells.

机构信息

Department of Cell Biology, Johns Hopkins University School of Medicine, 725 N. Wolfe Street, Baltimore, MD 21205, USA.

出版信息

Development. 2023 Jan 15;150(2). doi: 10.1242/dev.201148. Epub 2023 Jan 20.

DOI:10.1242/dev.201148
PMID:36503989
原文链接:https://pmc.ncbi.nlm.nih.gov/articles/PMC10110489/
Abstract

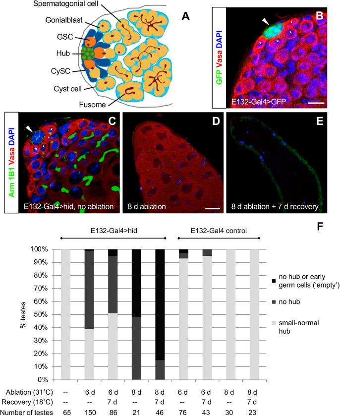
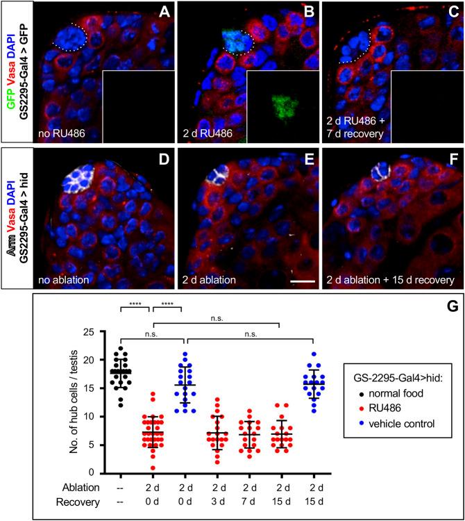
The adult Drosophila testis contains a well-defined niche created by a cluster of hub cells, which secrete signals that maintain adjacent germline stem cells and somatic cyst stem cells (CySCs). Hub cells are normally quiescent in adult flies but can exit quiescence, delaminate from the hub and convert into CySCs after ablation of all CySCs. The opposite event, CySC conversion into hub cells, was proposed to occur under physiological conditions, but the frequency of this event is debated. Here, to probe further the question of whether or not hub cells can be regenerated, we developed methods to genetically ablate some or all hub cells. Surprisingly, when flies were allowed to recover from ablation, the missing hub cells were not replaced. Hub cells did not exit quiescence after partial ablation of hub cells, and labeled cells from outside the hub did not enter the hub during or after ablation. Despite its ability to exit quiescence in response to CySC ablation, we conclude that the hub in the adult Drosophila testis does not have a mechanism to replenish missing hub cells.

摘要

成年果蝇的睾丸包含一个由一群中央细胞形成的明确小生境,这些中央细胞分泌的信号维持着邻近的生殖干细胞和体腔干细胞(CySCs)。在成年果蝇中,中央细胞通常处于静止状态,但在所有 CySCs 被剔除后,它们可以退出静止状态,从中央细胞簇中分离出来并转化为 CySCs。相反的事件,即 CySC 转化为中央细胞,据推测在生理条件下会发生,但这种事件的频率存在争议。在这里,为了进一步探讨中央细胞是否可以再生的问题,我们开发了一些方法来遗传剔除部分或全部中央细胞。令人惊讶的是,当让果蝇从剔除中恢复时,缺失的中央细胞并没有被替代。在中央细胞部分剔除后,中央细胞没有退出静止状态,而且在剔除过程中或之后,来自中央细胞外的标记细胞也没有进入中央细胞。尽管它能够响应 CySC 剔除而退出静止状态,但我们得出结论,成年果蝇睾丸的中央细胞没有机制来补充缺失的中央细胞。

https://cdn.ncbi.nlm.nih.gov/pmc/blobs/c260/10110489/eec3ddc374c1/develop-150-201148-g4.jpg
https://cdn.ncbi.nlm.nih.gov/pmc/blobs/c260/10110489/2306ceff6c06/develop-150-201148-g1.jpg
https://cdn.ncbi.nlm.nih.gov/pmc/blobs/c260/10110489/a350ee147639/develop-150-201148-g2.jpg
https://cdn.ncbi.nlm.nih.gov/pmc/blobs/c260/10110489/1ae9ddf18df2/develop-150-201148-g3.jpg
https://cdn.ncbi.nlm.nih.gov/pmc/blobs/c260/10110489/eec3ddc374c1/develop-150-201148-g4.jpg
https://cdn.ncbi.nlm.nih.gov/pmc/blobs/c260/10110489/2306ceff6c06/develop-150-201148-g1.jpg
https://cdn.ncbi.nlm.nih.gov/pmc/blobs/c260/10110489/a350ee147639/develop-150-201148-g2.jpg
https://cdn.ncbi.nlm.nih.gov/pmc/blobs/c260/10110489/1ae9ddf18df2/develop-150-201148-g3.jpg
https://cdn.ncbi.nlm.nih.gov/pmc/blobs/c260/10110489/eec3ddc374c1/develop-150-201148-g4.jpg

相似文献

1
The adult Drosophila testis lacks a mechanism to replenish missing niche cells.成年果蝇的睾丸缺乏补充缺失的小生境细胞的机制。
Development. 2023 Jan 15;150(2). doi: 10.1242/dev.201148. Epub 2023 Jan 20.
2
Conversion of quiescent niche cells to somatic stem cells causes ectopic niche formation in the Drosophila testis.静止的微环境细胞向体细胞干细胞的转化导致果蝇睾丸中异位微环境的形成。
Cell Rep. 2014 May 8;7(3):715-21. doi: 10.1016/j.celrep.2014.03.058. Epub 2014 Apr 18.
3
Activation of the EGFR/MAPK pathway drives transdifferentiation of quiescent niche cells to stem cells in the testis niche.EGFR/MAPK 通路的激活促使睾丸基质细胞中的静止细胞向干细胞转化。
Elife. 2022 Apr 25;11:e70810. doi: 10.7554/eLife.70810.
4
The Drosophila BCL6 homolog Ken and Barbie promotes somatic stem cell self-renewal in the testis niche.果蝇 BCL6 同源物 Ken 和 Barbie 促进睾丸龛中的体干细胞自我更新。
Dev Biol. 2012 Aug 15;368(2):181-92. doi: 10.1016/j.ydbio.2012.04.034. Epub 2012 May 8.
5
lines and bowl affect the specification of cyst stem cells and niche cells in the Drosophila testis.线和碗影响果蝇睾丸中的囊干细胞和壁龛细胞的规格。
Development. 2011 May;138(9):1687-96. doi: 10.1242/dev.057364.
6
Hedgehog is required for CySC self-renewal but does not contribute to the GSC niche in the Drosophila testis.Hedgehog 对于 CySC 的自我更新是必需的,但在果蝇的睾丸中并不为 GSC 龛提供贡献。
Development. 2013 Jan 1;140(1):56-65. doi: 10.1242/dev.086413. Epub 2012 Nov 22.
7
Jak-STAT regulation of cyst stem cell development in the Drosophila testis.Jak-STAT 调控果蝇睾丸中的囊干细胞发育。
Dev Biol. 2012 Dec 1;372(1):5-16. doi: 10.1016/j.ydbio.2012.09.009. Epub 2012 Sep 23.
8
Proliferative stem cells maintain quiescence of their niche by secreting the Activin inhibitor Follistatin.增殖干细胞通过分泌激活素抑制剂卵泡抑素来维持其龛位的静止状态。
Dev Cell. 2021 Aug 23;56(16):2284-2294.e6. doi: 10.1016/j.devcel.2021.07.010. Epub 2021 Aug 6.
9
A regulatory loop of JAK/STAT signalling and its downstream targets represses cell fate conversion and maintains male germline stem cell niche homeostasis.JAK/STAT 信号通路及其下游靶标的调控环路抑制细胞命运转变并维持雄性生殖干细胞龛的稳态。
Cell Prolif. 2024 Oct;57(10):e13648. doi: 10.1111/cpr.13648. Epub 2024 Jul 10.
10
Escargot restricts niche cell to stem cell conversion in the Drosophila testis.蜗牛蛋白限制果蝇睾丸中生态位细胞向干细胞的转化。
Cell Rep. 2014 May 8;7(3):722-34. doi: 10.1016/j.celrep.2014.04.025. Epub 2014 May 1.

引用本文的文献

1
A regulatory loop of JAK/STAT signalling and its downstream targets represses cell fate conversion and maintains male germline stem cell niche homeostasis.JAK/STAT 信号通路及其下游靶标的调控环路抑制细胞命运转变并维持雄性生殖干细胞龛的稳态。
Cell Prolif. 2024 Oct;57(10):e13648. doi: 10.1111/cpr.13648. Epub 2024 Jul 10.
2
Single-cell transcriptome characteristics of testicular terminal epithelium lineages during aging in the Drosophila.果蝇衰老过程中睾丸末端上皮谱系的单细胞转录组特征
Aging Cell. 2024 Mar;23(3):e14057. doi: 10.1111/acel.14057. Epub 2023 Dec 3.

本文引用的文献

1
Activation of the EGFR/MAPK pathway drives transdifferentiation of quiescent niche cells to stem cells in the testis niche.EGFR/MAPK 通路的激活促使睾丸基质细胞中的静止细胞向干细胞转化。
Elife. 2022 Apr 25;11:e70810. doi: 10.7554/eLife.70810.
2
Proliferative stem cells maintain quiescence of their niche by secreting the Activin inhibitor Follistatin.增殖干细胞通过分泌激活素抑制剂卵泡抑素来维持其龛位的静止状态。
Dev Cell. 2021 Aug 23;56(16):2284-2294.e6. doi: 10.1016/j.devcel.2021.07.010. Epub 2021 Aug 6.
3
Retinoblastoma Intrinsically Regulates Niche Cell Quiescence, Identity, and Niche Number in the Adult Drosophila Testis.
视网膜母细胞瘤在成年果蝇睾丸中内在调节巢细胞静止、身份和巢数量。
Cell Rep. 2018 Sep 25;24(13):3466-3476.e8. doi: 10.1016/j.celrep.2018.08.083.
4
microRNAs selectively protect hub cells of the germline stem cell niche from apoptosis.微小 RNA 选择性地保护生殖干细胞巢中的枢纽细胞免于凋亡。
J Cell Biol. 2018 Nov 5;217(11):3829-3838. doi: 10.1083/jcb.201711098. Epub 2018 Aug 9.
5
Genetics of gonadal stem cell renewal.性腺干细胞更新的遗传学
Annu Rev Cell Dev Biol. 2015;31:291-315. doi: 10.1146/annurev-cellbio-100913-013344. Epub 2015 Sep 3.
6
Live to die another way: modes of programmed cell death and the signals emanating from dying cells.以另一种方式存活至死亡:程序性细胞死亡的模式及垂死细胞发出的信号。
Nat Rev Mol Cell Biol. 2015 Jun;16(6):329-44. doi: 10.1038/nrm3999. Epub 2015 May 20.
7
Niche signaling promotes stem cell survival in the Drosophila testis via the JAK-STAT target DIAP1.小生境信号通过JAK-STAT靶标DIAP1促进果蝇睾丸中的干细胞存活。
Dev Biol. 2015 Aug 1;404(1):27-39. doi: 10.1016/j.ydbio.2015.04.017. Epub 2015 May 1.
8
The Jak-STAT target Chinmo prevents sex transformation of adult stem cells in the Drosophila testis niche.Jak-STAT 靶标 Chinmo 防止果蝇睾丸龛中成体干细胞的性别转化。
Dev Cell. 2014 Nov 24;31(4):474-86. doi: 10.1016/j.devcel.2014.10.004. Epub 2014 Nov 13.
9
Escargot restricts niche cell to stem cell conversion in the Drosophila testis.蜗牛蛋白限制果蝇睾丸中生态位细胞向干细胞的转化。
Cell Rep. 2014 May 8;7(3):722-34. doi: 10.1016/j.celrep.2014.04.025. Epub 2014 May 1.
10
Conversion of quiescent niche cells to somatic stem cells causes ectopic niche formation in the Drosophila testis.静止的微环境细胞向体细胞干细胞的转化导致果蝇睾丸中异位微环境的形成。
Cell Rep. 2014 May 8;7(3):715-21. doi: 10.1016/j.celrep.2014.03.058. Epub 2014 Apr 18.