Department of Pediatrics, Jinling Hospital, Nanjing Medical University, Nanjing, Jiangsu, China.
State Key Laboratory of Biotherapy, Key Laboratory of Birth Defects and Related Diseases of Women and Children of MOE, West China Second University Hospital, Sichuan University, Chengdu, China.
Front Immunol. 2022 Nov 25;13:1038134. doi: 10.3389/fimmu.2022.1038134. eCollection 2022.
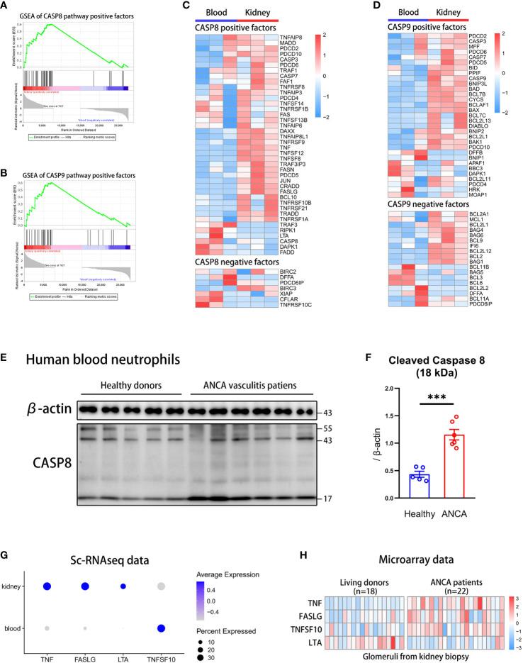
Anti-neutrophil cytoplasmic antibody (ANCA)-associated vasculitides (AAVs) are closely associated with neutrophil recruitment and activation, but the impact of the neutrophil apoptosis process in autoimmune disease has been rarely explained. Here, by integrating and analyzing single-cell transcriptome datasets, we found that the caspase-8-associated pathway in neutrophils was highly activated in the kidney rather than in the blood. To verify the function of caspase-8 in neutrophils on AAVs progression, we constructed neutrophil-specific caspase-8 knockout mice combined with an AAVs model induced by human ANCA from AAVs patients, a rapid and powerful model developed in this study. Our results show that caspase-8 activation of neutrophils up-regulates the expression of several inflammatory and immunoregulatory factors, especially IL23A, regulating the activation and differentiation of tissue-resident CD4 effector memory T cells. This study reveals that the activation of caspase-8 in neutrophils can worsen glomerulonephritis of AAVs by regulating inflammation and immunity.
抗中性粒细胞胞浆抗体(ANCA)相关性血管炎(AAV)与中性粒细胞募集和激活密切相关,但中性粒细胞凋亡过程在自身免疫性疾病中的影响很少被解释。在这里,通过整合和分析单细胞转录组数据集,我们发现中性粒细胞中 caspase-8 相关途径在肾脏中高度激活,而不是在血液中。为了验证中性粒细胞中 caspase-8 在 AAVs 进展中的作用,我们构建了中性粒细胞特异性 caspase-8 敲除小鼠,并结合了来自 AAVs 患者的人 ANCA 诱导的 AAVs 模型,这是本研究中开发的一种快速有效的模型。我们的结果表明,中性粒细胞中 caspase-8 的激活上调了几种炎症和免疫调节因子的表达,特别是 IL23A,调节组织驻留 CD4 效应记忆 T 细胞的激活和分化。这项研究揭示了中性粒细胞中 caspase-8 的激活可以通过调节炎症和免疫来加重 AAVs 的肾小球肾炎。