Suppr超能文献

AA147通过共同调节ATF6和Nrf2信号通路改善心脏骤停后脑缺血/再灌注损伤。

AA147 ameliorates post-cardiac arrest cerebral ischemia/reperfusion injury through the co-regulation of the ATF6 and Nrf2 signaling pathways.

作者信息

Yuan Zhu, Lu Liping, Lian Yingtao, Zhao Yuanrui, Tang Tingting, Xu Song, Yao Zhun, Yu Zhui

机构信息

Department of Critical Care Medicine, Renmin Hospital of Wuhan University, Wuhan, China.

Central Laboratory, Renmin Hospital of Wuhan University, Wuhan, China.

出版信息

Front Pharmacol. 2022 Nov 23;13:1028002. doi: 10.3389/fphar.2022.1028002. eCollection 2022.

Abstract

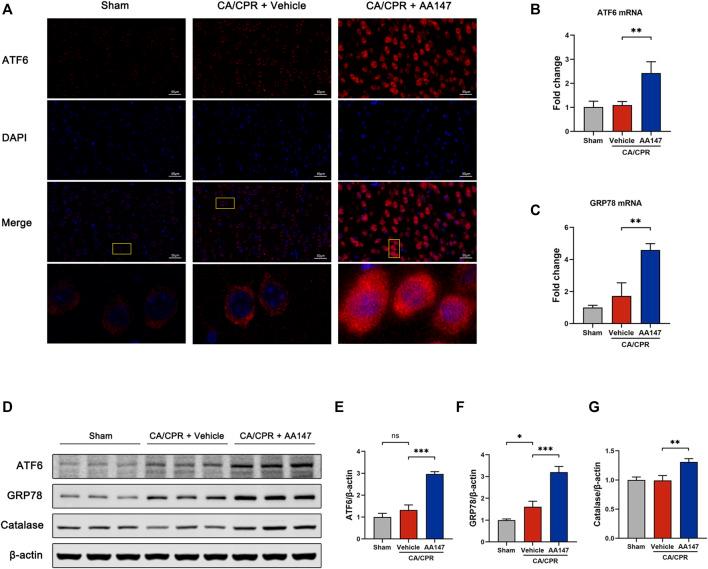
Ischemia/reperfusion caused by cardiac arrest (CA) disturbs endoplasmic reticulum (ER) homeostasis and redox balance in neurons. AA147, originally developed as a pharmacologic activator of the activating transcription factor 6 (ATF6), can protect multiple tissues from ischemia/reperfusion injury (IRI) by decreasing reactive oxygen species (ROS) and restoring ER function. However, it is unclear whether pharmacologic treatment of AA147 could ameliorate post-CA cerebral IRI and whether it is associated with proteostasis regulation and anti-oxidative stress mechanism. In the present study, mice were subjected to 9 min-CA surgery followed by cardiopulmonary resuscitation (CPR). AA147 or vehicle was administered 1 day before the operation and 15 min after the return of spontaneous circulation. We found that AA147 restored neurological function and reduced dead neurons in mice suffering from CA. Moreover, AA147 inhibited CA/CPR-caused neuronal apoptosis and ER stress, indicated by reduced TUNEL-positive neurons, surged expression of Bcl-2/Bax, and down expression of cleaved caspase-3, caspase-12, C/EBP homologous protein (CHOP). The expression of ATF6 and its regulated gene glucose-regulated protein 78 (GRP78) increased significantly after the administration of AA147, suggesting the activation of the ATF6 pathway. In addition, AA147 also alleviated the upsurge of the ROS generation and MDA levels as well as increased SOD activity, accompanied by enhancement of the nuclear factor E2-related factor 2 (Nrf2) and its modulated heme-oxygenase-1 (HO-1) expressions. Cotreatment of AA147 with inhibitors of the ATF6 or Nrf2 significantly suppressed AA147-dependent reductions in ROS scavenging and neuronal death after CA/CPR. The results suggested that AA147 could confer neuroprotection against post-CA cerebral IRI through inhibition of oxidative stress along with ER stress-associated apoptosis, which is attributed to the coregulation of both ATF6 and Nrf2 signaling pathways activity. Our findings support the potential for AA147 as a therapeutic approach to improve post-CA brain injury.

摘要

心脏骤停(CA)引起的缺血/再灌注会扰乱神经元内质网(ER)的稳态和氧化还原平衡。AA147最初是作为激活转录因子6(ATF6)的药理学激活剂开发的,它可以通过减少活性氧(ROS)和恢复ER功能来保护多种组织免受缺血/再灌注损伤(IRI)。然而,尚不清楚AA147的药物治疗是否能改善CA后脑IRI,以及它是否与蛋白质稳态调节和抗氧化应激机制有关。在本研究中,对小鼠进行9分钟的CA手术,随后进行心肺复苏(CPR)。在手术前1天和自主循环恢复后15分钟给予AA147或赋形剂。我们发现AA147恢复了CA小鼠的神经功能并减少了死亡神经元。此外,AA147抑制了CA/CPR引起的神经元凋亡和ER应激,表现为TUNEL阳性神经元减少、Bcl-2/Bax表达激增以及裂解的caspase-3、caspase-12、C/EBP同源蛋白(CHOP)表达下调。给予AA147后,ATF6及其调节基因葡萄糖调节蛋白78(GRP78)的表达显著增加,表明ATF6通路被激活。此外,AA147还减轻了ROS生成和MDA水平的升高,并增加了SOD活性,同时增强了核因子E2相关因子2(Nrf2)及其调节的血红素加氧酶-1(HO-1)的表达。用ATF6或Nrf2抑制剂与AA147共同处理显著抑制了CA/CPR后AA147依赖的ROS清除减少和神经元死亡。结果表明,AA147可通过抑制氧化应激以及与ER应激相关的凋亡来对CA后脑IRI产生神经保护作用,这归因于ATF6和Nrf2信号通路活性的共同调节。我们的研究结果支持了AA147作为改善CA后脑损伤治疗方法的潜力。

https://cdn.ncbi.nlm.nih.gov/pmc/blobs/7f00/9727236/ac91473e9738/fphar-13-1028002-g001.jpg

文献检索

告别复杂PubMed语法,用中文像聊天一样搜索,搜遍4000万医学文献。AI智能推荐,让科研检索更轻松。

立即免费搜索

文件翻译

保留排版,准确专业,支持PDF/Word/PPT等文件格式,支持 12+语言互译。

免费翻译文档

深度研究

AI帮你快速写综述,25分钟生成高质量综述,智能提取关键信息,辅助科研写作。

立即免费体验