Suppr超能文献

通过递送一种神经营养水凝胶实现放射性损伤唾液腺的长期功能再生。

Long-term functional regeneration of radiation-damaged salivary glands through delivery of a neurogenic hydrogel.

机构信息

Department of Cell and Tissue Biology, University of California, San Francisco, San Francisco, CA, USA.

Orthopedic Trauma Institute, University of California, San Francisco, San Francisco, CA, USA.

出版信息

Sci Adv. 2022 Dec 21;8(51):eadc8753. doi: 10.1126/sciadv.adc8753.

Abstract

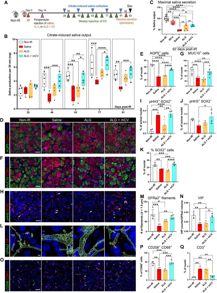
Salivary gland acinar cells are severely depleted after radiotherapy for head and neck cancer, leading to loss of saliva and extensive oro-digestive complications. With no regenerative therapies available, organ dysfunction is irreversible. Here, using the adult murine system, we demonstrate that radiation-damaged salivary glands can be functionally regenerated via sustained delivery of the neurogenic muscarinic receptor agonist cevimeline. We show that endogenous gland repair coincides with increased nerve activity and acinar cell division that is limited to the first week after radiation, with extensive acinar cell degeneration, dysfunction, and cholinergic denervation occurring thereafter. However, we found that mimicking cholinergic muscarinic input via sustained local delivery of a cevimeline-alginate hydrogel was sufficient to regenerate innervated acini and retain physiological saliva secretion at nonirradiated levels over the long term (>3 months). Thus, we reveal a previously unknown regenerative approach for restoring epithelial organ structure and function that has extensive implications for human patients.

摘要

唾液腺腺泡细胞在头颈部癌症的放射治疗后严重耗竭,导致唾液流失和广泛的口咽并发症。由于没有再生疗法可用,器官功能障碍是不可逆转的。在这里,我们使用成年鼠系统证明,通过持续递送神经原性毒蕈碱受体激动剂西维美林,可以功能性地再生辐射损伤的唾液腺。我们表明,内源性腺体修复与增加的神经活动和腺泡细胞分裂相吻合,这种分裂仅限于放射后的第一周,此后会发生广泛的腺泡细胞退化、功能障碍和胆碱能去神经支配。然而,我们发现,通过持续局部递送西维美林-藻酸盐水凝胶模拟胆碱能毒蕈碱输入足以再生有神经支配的腺泡并长期(>3 个月)保持非照射水平的生理唾液分泌。因此,我们揭示了一种以前未知的恢复上皮器官结构和功能的再生方法,这对人类患者具有广泛的意义。

https://cdn.ncbi.nlm.nih.gov/pmc/blobs/13f8/9770982/e5c108a54d1f/sciadv.adc8753-f1.jpg

文献AI研究员

20分钟写一篇综述,助力文献阅读效率提升50倍。

立即体验

用中文搜PubMed

大模型驱动的PubMed中文搜索引擎

马上搜索

文档翻译

学术文献翻译模型,支持多种主流文档格式。

立即体验