Suppr超能文献

基因组组织与拷贝数变异揭示了……毒力进化的线索

Genome Organization and Copy-Number Variation Reveal Clues to Virulence Evolution in .

作者信息

Dubin Claire A, Voorhies Mark, Sil Anita, Teixeira Marcus M, Barker Bridget M, Brem Rachel B

机构信息

Department of Plant and Microbial Biology, UC Berkeley, Berkeley, CA 94720-3102, USA.

Department of Microbiology and Immunology, UC San Francisco, San Francisco, CA 94143, USA.

出版信息

J Fungi (Basel). 2022 Nov 22;8(12):1235. doi: 10.3390/jof8121235.

Abstract

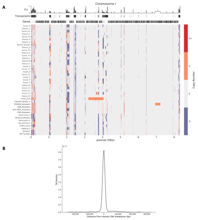
The human fungal pathogen spp. causes valley fever, a treatment-refractory and sometimes deadly disease prevalent in arid regions of the western hemisphere. Fungal virulence in the mammalian host hinges on a switch between growth as hyphae and as large spherules containing infectious spores. How these virulence programs are encoded in the genome remains poorly understood. Drawing on genomic resources, we first discovered a new facet of genome organization in this system: spherule-gene islands, clusters of genes physically linked in the genome that exhibited specific mRNA induction in the spherule phase. Next, we surveyed copy-number variation genome-wide among strains of . Emerging from this catalog were spherule-gene islands with striking presence-absence differentiation between populations, a pattern expected from virulence factors subjected to different selective pressures across habitats. Finally, analyzing single-nucleotide differences across strains, we identified signatures of natural selection in spherule-expressed genes. Together, our data establish spherule-gene islands as candidate determinants of virulence and targets of selection in .

摘要

人类真菌病原体 属引起山谷热,这是一种在西半球干旱地区流行的难以治疗且有时会致命的疾病。真菌在哺乳动物宿主中的毒力取决于其在菌丝体生长和含有感染性孢子的大球状体生长之间的转换。这些毒力程序如何在基因组中编码仍知之甚少。利用基因组资源,我们首先在该系统中发现了基因组组织的一个新方面:球状体基因岛,即基因组中物理上相连的基因簇,在球状体阶段表现出特定的mRNA诱导。接下来,我们在 菌株中对全基因组的拷贝数变异进行了调查。从这个目录中出现了球状体基因岛,它们在 群体之间存在明显的有无差异,这种模式是受不同栖息地选择压力影响的毒力因子所预期的。最后,分析 菌株间的单核苷酸差异,我们在球状体表达基因中鉴定出自然选择的特征。总之,我们的数据将球状体基因岛确立为 中毒力的候选决定因素和选择目标。

https://cdn.ncbi.nlm.nih.gov/pmc/blobs/5a7c/9782707/bba1e0ec1ab3/jof-08-01235-g001.jpg

文献AI研究员

20分钟写一篇综述,助力文献阅读效率提升50倍。

立即体验

用中文搜PubMed

大模型驱动的PubMed中文搜索引擎

马上搜索

文档翻译

学术文献翻译模型,支持多种主流文档格式。

立即体验