Xiao Min, Zheng Yan, Wang Meng-Xi, Sun Yi-Hua, Chen Juan, Zhu Kang-Yong, Zhang Fan, Tang Yun-Hui, Yang Fan, Zhou Ting, Zhang Yue-Ping, Lei Cai-Xia, Sun Xiao-Xi, Yu Shan-He, Tian Fu-Ju
Shanghai Ji Ai Genetics and IVF Institute, the Obstetrics and Gynecology Hospital of Fudan University, Shanghai, 200011, China.
Department of Pancreatic Surgery, Shanghai General Hospital, Shanghai Jiao Tong University School of Medicine, Shanghai, 200080, China.
Cell Death Discov. 2022 Dec 22;8(1):495. doi: 10.1038/s41420-022-01284-y.
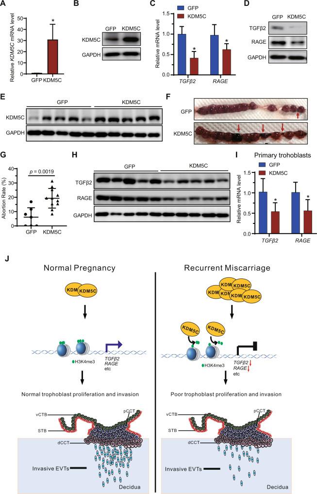
KDM5C is a histone H3K4-specific demethylase, which has been shown to play a key role in biological disease and development. However, the role of KDM5C in trophoblasts at early pregnancy is currently unknown. Here, we showed that KDM5C was upregulated in placental trophoblasts from recurrent miscarriage (RM) patients compared with healthy controls (HCs). Trophoblast proliferation and invasion was inhibited by KDM5C overexpression and was promoted by KDM5C knockdown. Transcriptome sequencing revealed that elevated KDM5C exerted anti-proliferation and anti-invasion effects by repressing the expression of essential regulatory genes. The combination analysis of RNA-seq, ChIP-seq and CUT&Tag assay showed that KDM5C overexpression leads to the reduction of H3K4me3 on the promoters and the corresponding downregulation of expression of several regulatory genes in trophoblasts. Among these genes, TGFβ2 and RAGE are essential for the proliferation and invasion of trophoblasts. Importantly, overexpression of KDM5C by a systemically delivered KDM5C adenovirus vector (Ad-KDM5C) promoted embryo resorption rate in mouse. Our results support that KDM5C is an important regulator of the trophoblast function during early pregnancy, and suggesting that KDM5C activity could be responsible for epigenetic alterations seen RM disease.
KDM5C是一种组蛋白H3K4特异性去甲基化酶,已被证明在生物疾病和发育中起关键作用。然而,KDM5C在妊娠早期滋养细胞中的作用目前尚不清楚。在此,我们发现与健康对照(HCs)相比,复发性流产(RM)患者胎盘滋养细胞中KDM5C表达上调。KDM5C过表达抑制滋养细胞增殖和侵袭,而KDM5C敲低则促进其增殖和侵袭。转录组测序显示,KDM5C升高通过抑制关键调控基因的表达发挥抗增殖和抗侵袭作用。RNA-seq、ChIP-seq和CUT&Tag分析的联合分析表明,KDM5C过表达导致滋养细胞启动子上H3K4me3减少以及几个调控基因的表达相应下调。在这些基因中,TGFβ2和RAGE对滋养细胞的增殖和侵袭至关重要。重要的是,通过全身递送KDM5C腺病毒载体(Ad-KDM5C)过表达KDM5C可提高小鼠胚胎吸收率。我们的结果支持KDM5C是妊娠早期滋养细胞功能的重要调节因子,并提示KDM5C活性可能与RM疾病中出现的表观遗传改变有关。