Division of Physical Science and Engineering, 4700 King Abdullah, University of Science and Technology (KAUST), Thuwal, 23955-6900, Kingdom of Saudi Arabia.
Nat Commun. 2022 Dec 22;13(1):7894. doi: 10.1038/s41467-022-35594-7.
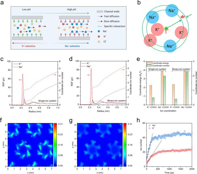
Biological cell membranes can efficiently switch Na/K selectivity in response to external stimuli, but achieving analogous functions in a single artificial membrane is challenging. Here, we report highly crystalline covalent organic framework (COF) membranes with well-defined nanochannels and coordinative sites (i. e., amino acid) that act as ion-selective switches to manipulate Na and K transport. The ion selectivity of the COF membrane is dynamic and can be switched between K-selective and Na-selective in a single membrane by applying a pH stimulus. The experimental results combined with molecular dynamics simulations reveal that the switchable Na/K selectivity originates from the differentiated coordination interactions between ions and amino acids. Benefiting from the switchable Na/K selectivity, we further demonstrate the membrane potential switches by varying electrolyte pH, miming the membrane polarity reversal during neural signal transduction in vivo, suggesting the great potential of these membranes for in vitro biomimetic applications.
生物细胞膜可以有效地根据外部刺激切换 Na/K 选择性,但在单个人工膜中实现类似的功能具有挑战性。在这里,我们报告了具有明确纳米通道和配位位点(即氨基酸)的高度结晶共价有机框架(COF)膜,它们可以作为离子选择性开关来操纵 Na 和 K 的传输。COF 膜的离子选择性是动态的,可以通过施加 pH 刺激在单个膜中在 K 选择性和 Na 选择性之间切换。实验结果结合分子动力学模拟表明,这种可切换的 Na/K 选择性源于离子和氨基酸之间的差异化配位相互作用。受益于可切换的 Na/K 选择性,我们通过改变电解质 pH 值进一步展示了膜电位的切换,模拟了体内神经信号转导过程中膜极性的反转,这表明这些膜在体外仿生应用中有很大的潜力。