Suppr超能文献

编码植物蓝素的基因赋予拟南芥增强的臭氧耐受性。

Phytocyanin-encoding genes confer enhanced ozone tolerance in Arabidopsis thaliana.

机构信息

Biodiversity Division, National Institute for Environmental Studies, 16-2 Onogawa, Tsukuba, 305-8506, Japan.

Graduate School of Life and Environmental Science, University of Tsukuba, 1-1-1 Tennodai, Tsukuba, 305-8572, Japan.

出版信息

Sci Rep. 2022 Dec 22;12(1):21204. doi: 10.1038/s41598-022-25706-0.

Abstract

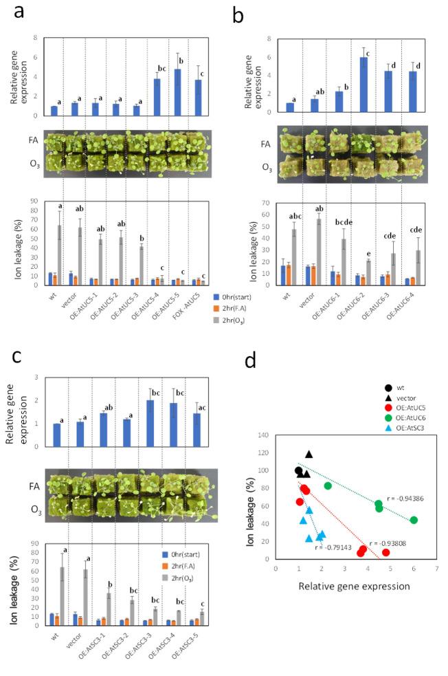
Ozone is a phytotoxic air pollutant that has various damaging effects on plants, including chlorosis and growth inhibition. Although various physiological and genetic studies have elucidated some of the mechanisms underlying plant ozone sensitivity and lesion development, our understanding of plant response to this gas remains incomplete. Here, we show evidence for the involvement of certain apoplastic proteins called phytocyanins, such as AtUC5, that protect against ozone damage. Two representative ozone-inducible responses, chlorosis and stomatal closure, were suppressed in AtUC5-overexpressing plants. Analysis of transgenic plants expressing a chimeric protein composed of AtUC5 fused to green fluorescent protein indicated that this fusion protein localises to the apoplast of plant cells where it appears to suppress early responses to ozone damage such as generation or signalling of reactive oxygen species. Moreover, yeast two-hybrid analyses suggest that AtUC5 may physically interact with stress-related proteins such as copper amine oxidase and late embryogenesis abundant protein-like protein. In addition to AtUC5, other examined phytocyanins such as AtUC6 and AtSC3 could confer ozone tolerance to plants when overexpressed in A. thaliana, suggesting that these proteins act together to protect plants against oxidative stress factors.

摘要

臭氧是一种植物毒性的空气污染物,对植物有各种破坏作用,包括黄化和生长抑制。尽管各种生理和遗传研究已经阐明了植物对臭氧敏感性和损伤发展的一些机制,但我们对植物对这种气体的反应的理解仍然不完整。在这里,我们证明了某些质外体蛋白(如 AtUC5)参与了植物的反应,这些蛋白可以防止臭氧损伤。在过表达 AtUC5 的植物中,两种代表性的臭氧诱导响应(黄化和气孔关闭)受到抑制。对表达由 AtUC5 融合到绿色荧光蛋白组成的嵌合蛋白的转基因植物的分析表明,该融合蛋白定位于植物细胞的质外体中,在那里它似乎抑制了对臭氧损伤的早期反应,如活性氧的产生或信号转导。此外,酵母双杂交分析表明,AtUC5 可能与应激相关蛋白如铜胺氧化酶和晚期胚胎丰富蛋白样蛋白发生物理相互作用。除了 AtUC5 之外,其他研究的植物血蓝蛋白如 AtUC6 和 AtSC3 在拟南芥中过表达时也能赋予植物对臭氧的耐受性,这表明这些蛋白一起作用,保护植物免受氧化应激因素的影响。

https://cdn.ncbi.nlm.nih.gov/pmc/blobs/66a9/9780206/6864f50a715d/41598_2022_25706_Fig1_HTML.jpg

文献检索

告别复杂PubMed语法,用中文像聊天一样搜索,搜遍4000万医学文献。AI智能推荐,让科研检索更轻松。

立即免费搜索

文件翻译

保留排版,准确专业,支持PDF/Word/PPT等文件格式,支持 12+语言互译。

免费翻译文档

深度研究

AI帮你快速写综述,25分钟生成高质量综述,智能提取关键信息,辅助科研写作。

立即免费体验