Hasan Sanah, Sulieman Hana, Babi Husam, Bloukh Samir
Department of Clinical Sciences, College of Pharmacy and Health Sciences, Ajman University, Ajman P.O. Box 346, United Arab Emirates.
Center of Medical and Bio-Allied Health Sciences, Ajman University, Ajman P.O. Box 346, United Arab Emirates.
Antibiotics (Basel). 2022 Dec 2;11(12):1744. doi: 10.3390/antibiotics11121744.
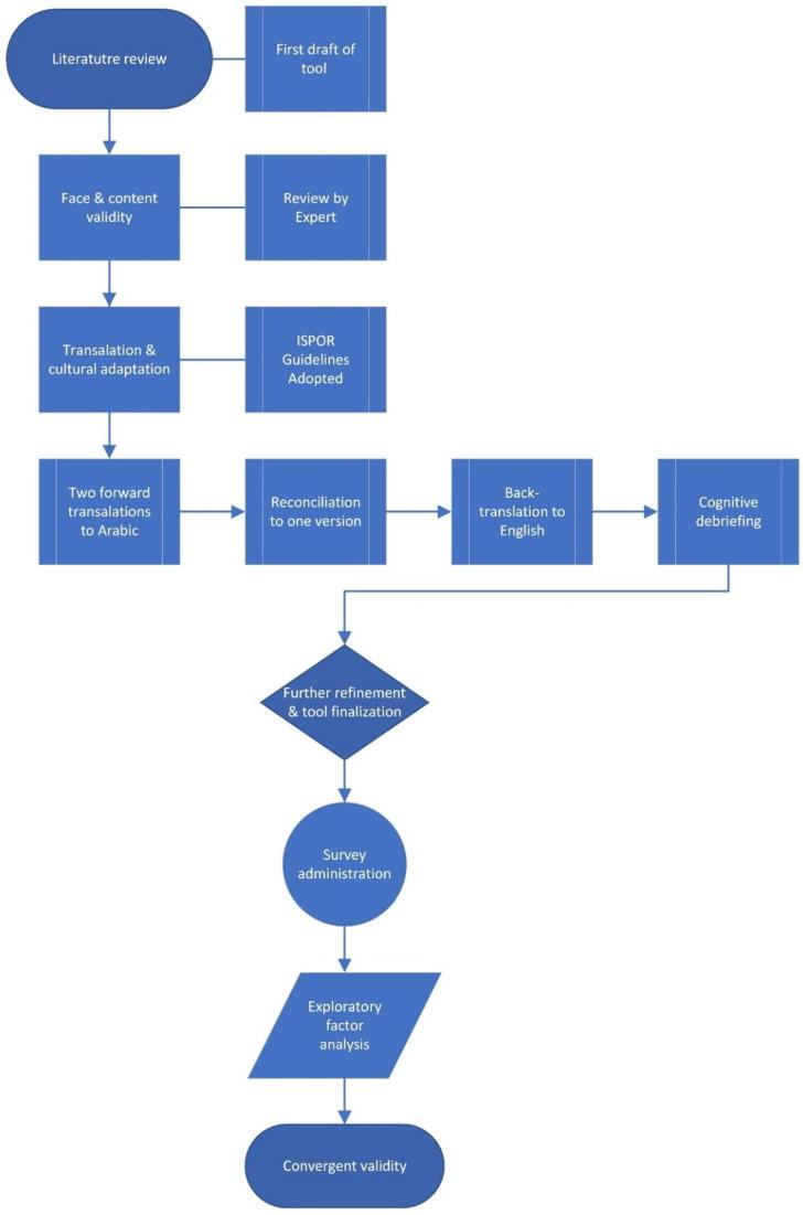
Knowledge of antibiotics and awareness of microbial resistance are essential for appropriate antibiotic consumption. This study aimed to develop and validate a measure of antibiotic knowledge and consumption (AKCT) and to make it available in the Arabic language and context. The tool was developed and applied on individuals ≥ 18 years, with mastery of Arabic or English. Exploratory factor analysis using principal-component analysis tested the psychometric properties of the items. AKCT scores were compared with the Infectious Numeracy Test (INT) scores to establish convergent validity. Cronbach’s α > 0.7 measured reliability. Three hundred-eighty-six participants completed the questionnaire, achieving a 95.3% response rate. Five components were retained after factor analysis: Side-effects and resistance, Access to antibiotics, Recovery after use, Antibiotics use indications, and Body response. Cronbach’s α = 0.85. The mean ± SD of AKCT = 9.82 ± 3.85 (range = 7−20); lowest scores were related to “Side-effects and resistance” (2.32 ± 2.00, max = 7) and “Antibiotic use indications” (1.61 ± 1.29, max = 5). Scores on the AKCT and INT positively correlated. The AKCT is a valuable, valid, and reliable tool developed for measurement of antibiotic knowledge and consumption behaviors to identify specific areas needing improvements; hence, targeted interventions are devised.
了解抗生素以及认识微生物耐药性对于合理使用抗生素至关重要。本研究旨在开发并验证一种抗生素知识与使用情况测量工具(AKCT),并使其适用于阿拉伯语语境。该工具针对18岁及以上、精通阿拉伯语或英语的人群进行开发和应用。使用主成分分析的探索性因素分析检验了各项目的心理测量特性。将AKCT得分与感染数字能力测试(INT)得分进行比较以建立收敛效度。Cronbach's α>0.7衡量可靠性。386名参与者完成了问卷,回复率达到95.3%。因素分析后保留了五个成分:副作用与耐药性、抗生素获取、使用后的恢复、抗生素使用指征和身体反应。Cronbach's α = 0.85。AKCT的均值±标准差为9.82±3.85(范围 = 7 - 20);得分最低的是“副作用与耐药性”(2.32±2.00,最大值 = 7)和“抗生素使用指征”(1.61±1.29,最大值 = 5)。AKCT得分与INT得分呈正相关。AKCT是一种有价值、有效且可靠的工具,用于测量抗生素知识和使用行为,以识别需要改进的特定领域;因此,制定了针对性的干预措施。