Suppr超能文献

成孔毒素在多器官损伤和功能障碍中的重要性。

The Importance of Pore-Forming Toxins in Multiple Organ Injury and Dysfunction.

作者信息

Abrams Simon T, Wang Lijun, Yong Jun, Yu Qian, Du Min, Alhamdi Yasir, Cheng Zhenxing, Dart Caroline, Lane Steven, Yu Weiping, Toh Cheng-Hock, Wang Guozheng

机构信息

Department of Clinical Infection, Microbiology and Immunology, University of Liverpool, Liverpool L69 7BE, UK.

Coagulation, Liverpool University Hospitals NHS Foundation Trust, Liverpool L7 8XP, UK.

出版信息

Biomedicines. 2022 Dec 14;10(12):3256. doi: 10.3390/biomedicines10123256.

Abstract

BACKGROUND

Multiple organ injury and dysfunction often occurs in acute critical illness and adversely affects survival. However, in patients who survive, organ function usually recovers without permanent damage. It is, therefore, likely that there are reversible mechanisms, but this is poorly understood in the pathogenesis of multiple organ dysfunction syndrome (MODS).

AIMS

Based on our knowledge of extracellular histones and pneumolysin, as endogenous and exogenous pore-forming toxins, respectively, here we clarify if the extent of cell membrane disruption and recovery is important in MODS.

METHODS

This is a combination of retrospective clinical studies of a cohort of 98 patients from an intensive care unit (ICU) in a tertiary hospital, with interventional animal models and laboratory investigation.

RESULTS

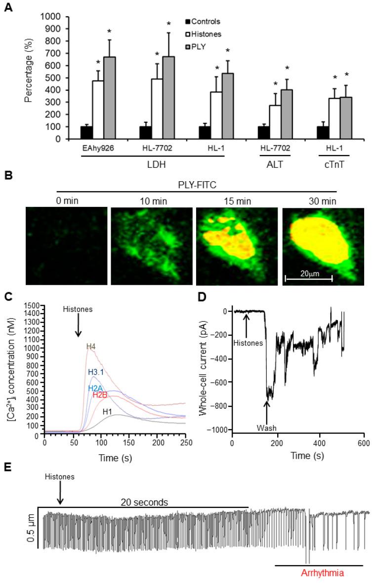
In patients without septic shock and/or disseminate intravascular coagulation (DIC), circulating histones also strongly correlated with sequential organ failure assessment (SOFA) scores, suggesting their pore-forming property might play an important role. In vivo, histones or pneumolysin infusion similarly caused significant elevation of cell damage markers and multiple organ injury. In trauma and sepsis models, circulating histones strongly correlated with these markers, and anti-histone reagents significantly reduced their release. Comparison of pneumolysin deletion and its parental strain-induced sepsis mouse model showed that pneumolysin was not essential for sepsis development, but enhanced multiple organ damage and reduced survival time. In vitro, histones and pneumolysin treatment disrupt cell membrane integrity, resulting in changes in whole-cell currents and elevated intracellular Ca to lead to Ca overload. Cell-specific damage markers, lactate dehydrogenase (LDH), alanine aminotransferase (ALT), and cardiac troponin I (cTnI), were released from damaged cells. Once toxins were removed, cell membrane damage could be rapidly repaired and cellular function recovered.

CONCLUSION

This work has confirmed the importance of pore-forming toxins in the development of MODS and proposed a potential mechanism to explain the reversibility of MODS. This may form the foundation for the development of effective therapies.

摘要

背景

多器官损伤和功能障碍常发生于急性危重病中,对生存产生不利影响。然而,在存活的患者中,器官功能通常会恢复且无永久性损害。因此,很可能存在可逆机制,但在多器官功能障碍综合征(MODS)的发病机制中对此了解甚少。

目的

基于我们分别对细胞外组蛋白和肺炎溶血素作为内源性和外源性成孔毒素的认识,在此我们阐明细胞膜破坏和恢复的程度在MODS中是否重要。

方法

这是一项对一家三级医院重症监护病房(ICU)的98例患者队列进行的回顾性临床研究,结合了干预性动物模型和实验室研究。

结果

在无感染性休克和/或弥散性血管内凝血(DIC)的患者中,循环组蛋白也与序贯器官衰竭评估(SOFA)评分密切相关,表明其成孔特性可能起重要作用。在体内,输注组蛋白或肺炎溶血素同样会导致细胞损伤标志物显著升高和多器官损伤。在创伤和脓毒症模型中,循环组蛋白与这些标志物密切相关,抗组蛋白试剂可显著减少其释放。肺炎溶血素缺失及其亲本菌株诱导的脓毒症小鼠模型的比较表明,肺炎溶血素对脓毒症的发展并非必需,但会加重多器官损伤并缩短生存时间。在体外,组蛋白和肺炎溶血素处理会破坏细胞膜完整性,导致全细胞电流变化和细胞内钙升高,进而导致钙超载。细胞特异性损伤标志物乳酸脱氢酶(LDH)、丙氨酸氨基转移酶(ALT)和心肌肌钙蛋白I(cTnI)从受损细胞中释放出来。一旦毒素被清除,细胞膜损伤可迅速修复,细胞功能恢复。

结论

这项工作证实了成孔毒素在MODS发展中的重要性,并提出了一种潜在机制来解释MODS的可逆性。这可能为开发有效疗法奠定基础。

https://cdn.ncbi.nlm.nih.gov/pmc/blobs/3a19/9776026/c02a48cc4bf1/biomedicines-10-03256-g001.jpg

文献检索

告别复杂PubMed语法,用中文像聊天一样搜索,搜遍4000万医学文献。AI智能推荐,让科研检索更轻松。

立即免费搜索

文件翻译

保留排版,准确专业,支持PDF/Word/PPT等文件格式,支持 12+语言互译。

免费翻译文档

深度研究

AI帮你快速写综述,25分钟生成高质量综述,智能提取关键信息,辅助科研写作。

立即免费体验