• 文献检索
  • 文档翻译
  • 深度研究
  • 学术资讯
  • Suppr Zotero 插件Zotero 插件
  • 邀请有礼
  • 套餐&价格
  • 历史记录
应用&插件
Suppr Zotero 插件Zotero 插件浏览器插件Mac 客户端Windows 客户端微信小程序
定价
高级版会员购买积分包购买API积分包
服务
文献检索文档翻译深度研究API 文档MCP 服务
关于我们
关于 Suppr公司介绍联系我们用户协议隐私条款
关注我们

Suppr 超能文献

核心技术专利:CN118964589B侵权必究
粤ICP备2023148730 号-1Suppr @ 2026

文献检索

告别复杂PubMed语法,用中文像聊天一样搜索,搜遍4000万医学文献。AI智能推荐,让科研检索更轻松。

立即免费搜索

文件翻译

保留排版,准确专业,支持PDF/Word/PPT等文件格式,支持 12+语言互译。

免费翻译文档

深度研究

AI帮你快速写综述,25分钟生成高质量综述,智能提取关键信息,辅助科研写作。

立即免费体验

基因组区域的 tRNA 样转录本对人类先天免疫和巨噬细胞功能有重要影响。

tRNA-like Transcripts from the Genomic Region Critically Influence Human Innate Immunity and Macrophage Functions.

机构信息

Department of Cardiology, Campus Benjamin Franklin, Charité-Universitätsmedizin Berlin, Corporate Member of Freie Universität Berlin, Humboldt-Universität zu Berlin, Berlin Institute of Health, 12200 Berlin, Germany.

German Center for Cardiovascular Research (DZHK), Site Berlin, 12200 Berlin, Germany.

出版信息

Cells. 2022 Dec 8;11(24):3970. doi: 10.3390/cells11243970.

DOI:10.3390/cells11243970
PMID:36552736
原文链接:https://pmc.ncbi.nlm.nih.gov/articles/PMC9777231/
Abstract

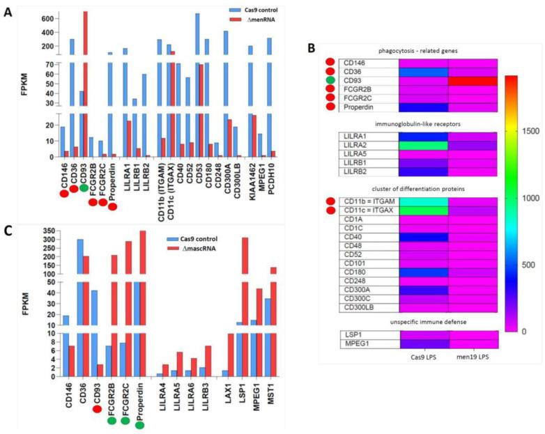
The evolutionary conserved gene cluster generates large noncoding transcripts remaining nuclear, while tRNA-like transcripts (mascRNA, menRNA) enzymatically generated from these precursors translocate to the cytosol. Whereas functions have been assigned to the nuclear transcripts, data on biological functions of the small cytosolic transcripts are sparse. We previously found and mice to display massive atherosclerosis and vascular inflammation. Here, employing selective targeted disruption of menRNA or mascRNA, we investigate the tRNA-like molecules as critical components of innate immunity. CRISPR-generated human ΔmascRNA and ΔmenRNA monocytes/macrophages display defective innate immune sensing, loss of cytokine control, imbalance of growth/angiogenic factor expression impacting upon angiogenesis, and altered cell-cell interaction systems. Antiviral response, foam cell formation/oxLDL uptake, and M1/M2 polarization are defective in ΔmascRNA/ΔmenRNA macrophages, defining first biological functions of menRNA and describing new functions of mascRNA. menRNA and mascRNA represent novel components of innate immunity arising from the noncoding genome. They appear as prototypes of a new class of noncoding RNAs distinct from others (miRNAs, siRNAs) by biosynthetic pathway and intracellular kinetics. Their region of origin appears as archetype of a functionally highly integrated RNA processing system.

摘要

进化保守的基因簇产生大量保持在核内的非编码转录本,而 tRNA 样转录本(mascRNA、menRNA)则从这些前体酶促生成并易位到细胞质。虽然已经为核转录本赋予了功能,但关于小细胞质转录本的生物学功能的数据仍然很少。我们之前发现 和 小鼠表现出大量的动脉粥样硬化和血管炎症。在这里,我们通过选择性靶向破坏 menRNA 或 mascRNA,研究了 tRNA 样分子作为先天免疫的关键组成部分。CRISPR 产生的人类 ΔmascRNA 和 ΔmenRNA 单核细胞/巨噬细胞显示出先天免疫感应缺陷、细胞因子控制丧失、生长/血管生成因子表达失衡,影响血管生成以及细胞间相互作用系统改变。ΔmascRNA/ΔmenRNA 巨噬细胞中的抗病毒反应、泡沫细胞形成/oxLDL 摄取和 M1/M2 极化受损,定义了 menRNA 的第一个生物学功能,并描述了 mascRNA 的新功能。menRNA 和 mascRNA 是先天免疫的新型非编码基因组来源的组成部分。它们通过生物合成途径和细胞内动力学与其他(miRNA、siRNA)不同,代表了一类新的非编码 RNA。它们的 区域起源似乎是功能高度整合的 RNA 加工系统的原型。

https://cdn.ncbi.nlm.nih.gov/pmc/blobs/d645/9777231/1eee09e734f4/cells-11-03970-g010.jpg
https://cdn.ncbi.nlm.nih.gov/pmc/blobs/d645/9777231/de61b8b7518d/cells-11-03970-g001a.jpg
https://cdn.ncbi.nlm.nih.gov/pmc/blobs/d645/9777231/cf54b399fda9/cells-11-03970-g002a.jpg
https://cdn.ncbi.nlm.nih.gov/pmc/blobs/d645/9777231/6e6617aff713/cells-11-03970-g003a.jpg
https://cdn.ncbi.nlm.nih.gov/pmc/blobs/d645/9777231/faa1c943346a/cells-11-03970-g004.jpg
https://cdn.ncbi.nlm.nih.gov/pmc/blobs/d645/9777231/f3f8c6108005/cells-11-03970-g005a.jpg
https://cdn.ncbi.nlm.nih.gov/pmc/blobs/d645/9777231/11fe59690403/cells-11-03970-g006a.jpg
https://cdn.ncbi.nlm.nih.gov/pmc/blobs/d645/9777231/3b0b6c8fafd5/cells-11-03970-g007.jpg
https://cdn.ncbi.nlm.nih.gov/pmc/blobs/d645/9777231/393ea16a8368/cells-11-03970-g008.jpg
https://cdn.ncbi.nlm.nih.gov/pmc/blobs/d645/9777231/76a73d0b7944/cells-11-03970-g009a.jpg
https://cdn.ncbi.nlm.nih.gov/pmc/blobs/d645/9777231/1eee09e734f4/cells-11-03970-g010.jpg
https://cdn.ncbi.nlm.nih.gov/pmc/blobs/d645/9777231/de61b8b7518d/cells-11-03970-g001a.jpg
https://cdn.ncbi.nlm.nih.gov/pmc/blobs/d645/9777231/cf54b399fda9/cells-11-03970-g002a.jpg
https://cdn.ncbi.nlm.nih.gov/pmc/blobs/d645/9777231/6e6617aff713/cells-11-03970-g003a.jpg
https://cdn.ncbi.nlm.nih.gov/pmc/blobs/d645/9777231/faa1c943346a/cells-11-03970-g004.jpg
https://cdn.ncbi.nlm.nih.gov/pmc/blobs/d645/9777231/f3f8c6108005/cells-11-03970-g005a.jpg
https://cdn.ncbi.nlm.nih.gov/pmc/blobs/d645/9777231/11fe59690403/cells-11-03970-g006a.jpg
https://cdn.ncbi.nlm.nih.gov/pmc/blobs/d645/9777231/3b0b6c8fafd5/cells-11-03970-g007.jpg
https://cdn.ncbi.nlm.nih.gov/pmc/blobs/d645/9777231/393ea16a8368/cells-11-03970-g008.jpg
https://cdn.ncbi.nlm.nih.gov/pmc/blobs/d645/9777231/76a73d0b7944/cells-11-03970-g009a.jpg
https://cdn.ncbi.nlm.nih.gov/pmc/blobs/d645/9777231/1eee09e734f4/cells-11-03970-g010.jpg

相似文献

1
tRNA-like Transcripts from the Genomic Region Critically Influence Human Innate Immunity and Macrophage Functions.基因组区域的 tRNA 样转录本对人类先天免疫和巨噬细胞功能有重要影响。
Cells. 2022 Dec 8;11(24):3970. doi: 10.3390/cells11243970.
2
Immune system-mediated atherosclerosis caused by deficiency of long non-coding RNA MALAT1 in ApoE-/-mice.由 ApoE-/- 小鼠中长链非编码 RNA MALAT1 缺乏引起的免疫系统介导的动脉粥样硬化。
Cardiovasc Res. 2019 Feb 1;115(2):302-314. doi: 10.1093/cvr/cvy202.
3
The tRNA-like small noncoding RNA mascRNA promotes global protein translation.tRNA 样小非编码 RNA mascRNA 促进全球蛋白质翻译。
EMBO Rep. 2020 Dec 3;21(12):e49684. doi: 10.15252/embr.201949684. Epub 2020 Oct 19.
4
Long noncoding RNA NEAT1 modulates immune cell functions and is suppressed in early onset myocardial infarction patients.长链非编码 RNA NEAT1 调节免疫细胞功能,并在早发心肌梗死患者中受到抑制。
Cardiovasc Res. 2019 Nov 1;115(13):1886-1906. doi: 10.1093/cvr/cvz085.
5
The small RNA mascRNA differentially regulates TLR-induced proinflammatory and antiviral responses.小分子 RNA mascRNA 差异调节 TLR 诱导的促炎和抗病毒反应。
JCI Insight. 2021 Nov 8;6(21):e150833. doi: 10.1172/jci.insight.150833.
6
tRNA-like leader-trailer interaction promotes 3'-end maturation of MALAT1.tRNA 样的前导-尾随相互作用促进 MALAT1 的 3'-端成熟。
RNA. 2021 Oct;27(10):1140-1147. doi: 10.1261/rna.078810.121. Epub 2021 Jul 12.
7
Long noncoding RNAs: Re-writing dogmas of RNA processing and stability.长链非编码RNA:改写RNA加工与稳定性的教条
Biochim Biophys Acta. 2016 Jan;1859(1):128-38. doi: 10.1016/j.bbagrm.2015.06.003. Epub 2015 Jun 11.
8
Long noncoding RNA MALAT1-derived mascRNA is involved in cardiovascular innate immunity.长链非编码RNA MALAT1衍生的mascRNA参与心血管先天免疫。
J Mol Cell Biol. 2016 Apr;8(2):178-81. doi: 10.1093/jmcb/mjw003. Epub 2016 Jan 27.
9
Identification and Characterization of a Class of MALAT1-like Genomic Loci.一类MALAT1样基因组位点的鉴定与表征
Cell Rep. 2017 May 23;19(8):1723-1738. doi: 10.1016/j.celrep.2017.05.006.
10
LncRNA inhibition of TDP43 cleavage suppresses IRF3-initiated antiviral innate immunity.LncRNA 抑制 TDP43 的切割可抑制 IRF3 引发的抗病毒先天免疫。
Proc Natl Acad Sci U S A. 2020 Sep 22;117(38):23695-23706. doi: 10.1073/pnas.2003932117. Epub 2020 Sep 9.

引用本文的文献

1
The Diagnosis and Prognosis Value of Exosomal MascRNA in Patients with Acute Coronary Syndrome.外泌体微小环状RNA在急性冠脉综合征患者中的诊断及预后价值
Int J Gen Med. 2025 Aug 12;18:4425-4436. doi: 10.2147/IJGM.S538127. eCollection 2025.
2
Significance of FXa and its receptor PAR2 for the growth of colon cancer cells and .凝血因子Xa(FXa)及其受体蛋白酶激活受体2(PAR2)对结肠癌细胞生长的意义 以及 。 你提供的原文似乎不太完整,最后的“and.”后面应该还有内容。以上是基于现有内容的翻译。
Front Oncol. 2025 Jul 21;15:1631350. doi: 10.3389/fonc.2025.1631350. eCollection 2025.
3
Triplexes Color the Chromaverse by Modulating Nucleosome Phasing and Anchoring Chromatin Condensates.

本文引用的文献

1
Soluble lectin-like oxidized low-density lipoprotein receptor-1 predicts premature death in acute coronary syndromes.可溶性凝集素样氧化型低密度脂蛋白受体-1 可预测急性冠脉综合征患者的过早死亡。
Eur Heart J. 2022 May 14;43(19):1849-1860. doi: 10.1093/eurheartj/ehac143.
2
Hedgehog Signalling Modulates Immune Response and Protects against Experimental Autoimmune Encephalomyelitis.Hedgehog 信号通路调节免疫反应并预防实验性自身免疫性脑脊髓炎。
Int J Mol Sci. 2022 Mar 15;23(6):3171. doi: 10.3390/ijms23063171.
3
Structural and biochemical characterization of human Schlafen 5.
三链体通过调节核小体相位和锚定染色质凝聚物为色度宇宙着色。
Int J Mol Sci. 2025 Apr 24;26(9):4032. doi: 10.3390/ijms26094032.
4
Oligonucleotide-Based Modulation of Macrophage Polarization: Emerging Strategies in Immunotherapy.基于寡核苷酸的巨噬细胞极化调控:免疫治疗中的新兴策略
Immun Inflamm Dis. 2025 May;13(5):e70200. doi: 10.1002/iid3.70200.
5
The Secret Life of N-methyladenosine: A Review on its Regulatory Functions.N-甲基腺苷的隐秘生活:关于其调控功能的综述
J Mol Biol. 2025 Aug 15;437(16):169099. doi: 10.1016/j.jmb.2025.169099. Epub 2025 Mar 24.
6
Therapeutic effects of platelet-derived extracellular vesicles on viral myocarditis correlate with biomolecular content.血小板衍生细胞外囊泡对病毒性心肌炎的治疗作用与生物分子含量相关。
Front Immunol. 2025 Jan 6;15:1468969. doi: 10.3389/fimmu.2024.1468969. eCollection 2024.
7
Structural basis for tRNA mimicry by mascRNA and menRNA.mascRNA和menRNA模拟tRNA的结构基础。
Cell Discov. 2025 Jan 2;10(1):128. doi: 10.1038/s41421-024-00761-1.
8
Structural basis of MALAT1 RNA maturation and mascRNA biogenesis.MALAT1 RNA 成熟和 mascRNA 生成的结构基础。
Nat Struct Mol Biol. 2024 Nov;31(11):1655-1668. doi: 10.1038/s41594-024-01340-4. Epub 2024 Jul 2.
9
NEAT1 regulates VSMC differentiation and calcification in as long noncoding RNA NEAT1 enhances phenotypic and osteogenic switching of vascular smooth muscle cells in atherosclerosis via scaffolding EZH2.NEAT1 通过支架 EZH2 调节血管平滑肌细胞分化和钙化
Am J Physiol Cell Physiol. 2024 Jun 1;326(6):C1721-C1734. doi: 10.1152/ajpcell.00587.2023. Epub 2024 Apr 22.
10
Exploration of the Noncoding Genome for Human-Specific Therapeutic Targets-Recent Insights at Molecular and Cellular Level.探索人类特异性治疗靶点的非编码基因组——分子和细胞水平的最新见解。
Cells. 2023 Nov 20;12(22):2660. doi: 10.3390/cells12222660.
人 Schlafen 5 的结构和生化特性分析。
Nucleic Acids Res. 2022 Jan 25;50(2):1147-1161. doi: 10.1093/nar/gkab1278.
4
Soluble Complement Component 1q Receptor 1 (sCD93) Is Associated with Graft Function in Kidney Transplant Recipients.可溶性补体成分 1q 受体 1(sCD93)与肾移植受者移植物功能相关。
Biomolecules. 2021 Nov 2;11(11):1623. doi: 10.3390/biom11111623.
5
The small RNA mascRNA differentially regulates TLR-induced proinflammatory and antiviral responses.小分子 RNA mascRNA 差异调节 TLR 诱导的促炎和抗病毒反应。
JCI Insight. 2021 Nov 8;6(21):e150833. doi: 10.1172/jci.insight.150833.
6
Hedgehog dysregulation contributes to tissue-specific inflammaging of resident macrophages. Hedgehog 失调导致驻留巨噬细胞的组织特异性炎症衰老。
Aging (Albany NY). 2021 Aug 14;13(15):19207-19229. doi: 10.18632/aging.203422.
7
Blockade of the CD93 pathway normalizes tumor vasculature to facilitate drug delivery and immunotherapy.阻断 CD93 通路可使肿瘤血管正常化,从而促进药物递送和免疫治疗。
Sci Transl Med. 2021 Jul 28;13(604). doi: 10.1126/scitranslmed.abc8922.
8
RNA digestion provides insights into the angiogenin's specificity towards transfer RNAs.RNA 消化为解析血管生成素对转移 RNA 的特异性提供了线索。
RNA Biol. 2021 Dec;18(12):2546-2555. doi: 10.1080/15476286.2021.1930758. Epub 2021 Jun 4.
9
SLFN2 protection of tRNAs from stress-induced cleavage is essential for T cell-mediated immunity.SLFN2 对 tRNA 抵御应激诱导切割的保护对于 T 细胞介导的免疫至关重要。
Science. 2021 May 14;372(6543). doi: 10.1126/science.aba4220.
10
Schlafen 5 as a novel therapeutic target in pancreatic ductal adenocarcinoma.将睡眠 5 作为胰腺导管腺癌的一个新的治疗靶点。
Oncogene. 2021 May;40(18):3273-3286. doi: 10.1038/s41388-021-01761-1. Epub 2021 Apr 12.