Suppr超能文献

基于TCGA数据的COAD微环境中铁死亡相关分子的新型特征发现

Novel characterization discoveries of ferroptosis-associated molecules in COAD microenvironment based TCGA data.

作者信息

Baldi Salem, He Yun, Ivanov Igor, Sun Yaping, Feng Wei, Refat Moath, Mohammed Shadi A D, Adlat Salah, Tian Zixuan, Wang Yi, Gao Yaping, Tian Hui

机构信息

Research Center of Molecular Diagnostics and Sequencing, Axbio Biotechnology (Shenzhen) Co., Ltd., Shenzhen, China.

Research Center of Molecular Diagnostics and Sequencing, Research Institute of Tsinghua University in Shenzhen, Shenzhen, China.

出版信息

Front Mol Biosci. 2022 Dec 13;9:1102735. doi: 10.3389/fmolb.2022.1102735. eCollection 2022.

Abstract

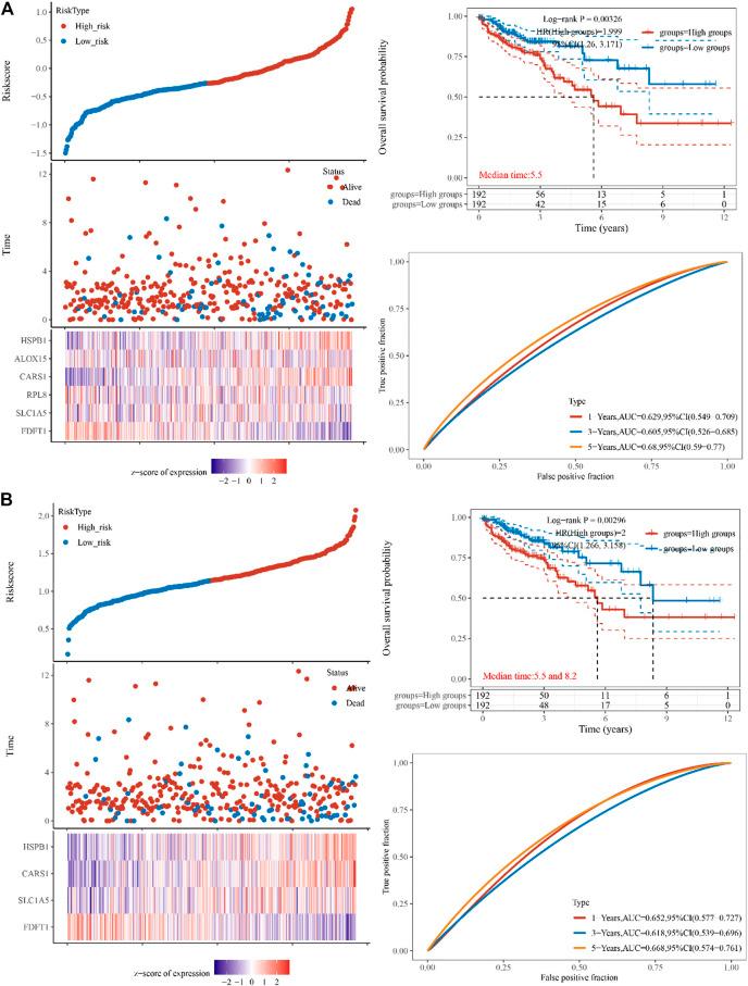
One of the most recent forms of programmed cell death, ferroptosis, is crucial in tumorigenesis. Ferroptosis is characterized by iron-dependent oxidative destruction of cellular membranes following the antioxidant system's failure. However, it is unknown whether ferroptosis-related genes (FRGs) are associated with colon adenocarcinoma (COAD) metastasis, immune cell infiltration, and oxidative stress in COAD. The current study concentrated on FRGs expression in colon cancer metastasis, their relationship to immune cell infiltration (ICI), and potential pathological pathways in COAD. Clinical information and mRNA expression patterns for patients with COAD metastasis were obtained from the public TCGA database. Patients with low mRNA levels showed good overall survival than patients with high mRNA levels. The genomic-clinicopathologic nomogram was subsequently created by combining risk score and clinicopathological features. Absolute Shrinkage and Selection Operator have shown a 4 gene signature that can stratify cancer patients into high-risk versus low-risk. These four FRGs were found to be significantly linked to the overall survival of COAD patients and predicted high risk score. Next, age, stage, and PTNM were combined in univariate and multivariate cox regression models to perform a filtering procedure. The receiver operating characteristic (ROC) and calibration curves indicated that constructed signature model exhibited high prediction accuracy and clinical relevance in COAD. ARID3A showed a strong negative correlation with a wide range of immune tumour-infiltrating cells in COAD microenvironment. According to the single sample gene set enrichment analysis (ssGSEA) results, FRGs are involved in variety of pathological pathways including PI3K-AKT-mTOR pathway, reactive oxygen species (ROS) pathway, response to hypoxia pathway, and other inflammation related pathways. Moreover, dysregulation of FRGs in COAD patients showed a significance correlation with wide range of miRNAs and transcription factors (TFs). We identified new diagnostic biomarkers and established prognostic models for ferroptosis related programmed cell death in COAD metastasis. FRGs may improve tumor cell survival by activating the TGFB pathway, which can stimulate ROS production, accelerates ECM breakdown, and promote tumor progression and invasion. Genes implicated in ferroptosis, as revealed by the Kaplan Meier and a genomic-clinicopathologic nomogram, are potential therapeutic targets and prognosis indications for metastasis COAD patients.

摘要

最近发现的一种程序性细胞死亡形式——铁死亡,在肿瘤发生过程中至关重要。铁死亡的特征是在抗氧化系统失效后,细胞膜发生铁依赖性氧化破坏。然而,铁死亡相关基因(FRGs)是否与结肠腺癌(COAD)转移、免疫细胞浸润以及COAD中的氧化应激相关尚不清楚。当前研究聚焦于FRGs在结肠癌转移中的表达、它们与免疫细胞浸润(ICI)的关系以及COAD中的潜在病理途径。从公开的TCGA数据库中获取了COAD转移患者的临床信息和mRNA表达模式。mRNA水平低的患者总体生存率优于mRNA水平高的患者。随后通过结合风险评分和临床病理特征创建了基因组 - 临床病理列线图。绝对收缩与选择算子显示了一个4基因特征,可将癌症患者分为高风险和低风险。发现这四个FRGs与COAD患者的总体生存率显著相关,并预测了高风险评分。接下来,将年龄、分期和PTNM纳入单变量和多变量cox回归模型进行筛选。受试者工作特征(ROC)曲线和校准曲线表明,构建的特征模型在COAD中具有较高的预测准确性和临床相关性。ARID3A与COAD微环境中多种免疫肿瘤浸润细胞呈强负相关。根据单样本基因集富集分析(ssGSEA)结果,FRGs参与多种病理途径,包括PI3K - AKT - mTOR途径、活性氧(ROS)途径、缺氧反应途径以及其他炎症相关途径。此外,COAD患者中FRGs的失调与多种miRNA和转录因子(TFs)存在显著相关性。我们在COAD转移中鉴定了新的诊断生物标志物,并建立了铁死亡相关程序性细胞死亡的预后模型。FRGs可能通过激活TGFB途径提高肿瘤细胞存活率,该途径可刺激ROS产生、加速细胞外基质分解并促进肿瘤进展和侵袭。通过Kaplan Meier分析和基因组 - 临床病理列线图揭示的与铁死亡相关的基因,是转移COAD患者潜在的治疗靶点和预后指标。

https://cdn.ncbi.nlm.nih.gov/pmc/blobs/4f95/9792841/43fe7e3fb8d0/fmolb-09-1102735-g001.jpg

文献检索

告别复杂PubMed语法,用中文像聊天一样搜索,搜遍4000万医学文献。AI智能推荐,让科研检索更轻松。

立即免费搜索

文件翻译

保留排版,准确专业,支持PDF/Word/PPT等文件格式,支持 12+语言互译。

免费翻译文档

深度研究

AI帮你快速写综述,25分钟生成高质量综述,智能提取关键信息,辅助科研写作。

立即免费体验