• 文献检索
  • 文档翻译
  • 深度研究
  • 学术资讯
  • Suppr Zotero 插件Zotero 插件
  • 邀请有礼
  • 套餐&价格
  • 历史记录
应用&插件
Suppr Zotero 插件Zotero 插件浏览器插件Mac 客户端Windows 客户端微信小程序
定价
高级版会员购买积分包购买API积分包
服务
文献检索文档翻译深度研究API 文档MCP 服务
关于我们
关于 Suppr公司介绍联系我们用户协议隐私条款
关注我们

Suppr 超能文献

核心技术专利:CN118964589B侵权必究
粤ICP备2023148730 号-1Suppr @ 2026

文献检索

告别复杂PubMed语法,用中文像聊天一样搜索,搜遍4000万医学文献。AI智能推荐,让科研检索更轻松。

立即免费搜索

文件翻译

保留排版,准确专业,支持PDF/Word/PPT等文件格式,支持 12+语言互译。

免费翻译文档

深度研究

AI帮你快速写综述,25分钟生成高质量综述,智能提取关键信息,辅助科研写作。

立即免费体验

SBC3与依布硒啉联合使用对感染的协同活性。

The synergistic activity of SBC3 in combination with Ebselen against infection.

作者信息

Chen Hao, Lu Qianqian, An Haoyue, Li Juntong, Shen Shuchu, Zheng Xi, Chen Wei, Wang Lu, Li Jihong, Du Youqin, Wang Yueqing, Liu Xiaowen, Baumann Marcus, Tacke Matthias, Zou Lili, Wang Jun

机构信息

The Second People's Hospital of China Three Gorges University, Yichang, Hubei, China.

The Second People's Hospital of Yichang, Yichang, Hubei, China.

出版信息

Front Pharmacol. 2022 Dec 15;13:1080281. doi: 10.3389/fphar.2022.1080281. eCollection 2022.

DOI:10.3389/fphar.2022.1080281
PMID:36588729
原文链接:https://pmc.ncbi.nlm.nih.gov/articles/PMC9797518/
Abstract

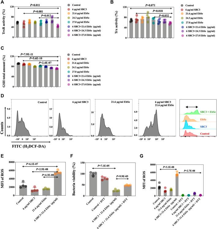
ranks as the number one clinical isolate in the past years in China according to The China Antimicrobial Surveillance Network (CHINET), and its multidrug-resistant (MDR) pathogenic strains account for over 160 million cases of dysentery and one million deaths per year. Here, our work demonstrates that is highly sensitive to the synergistic combination of SBC3 [1,3-Dibenzyl-4,5-diphenyl-imidazol-2-ylidene silver (I) acetate] and Ebselen, which shows no synergistic toxicity on mammalian cells. The proposed mechanism for the synergistic antibacterial effect of SBC3 in combination with Ebselen is based on directly inhibiting thioredoxin reductase and rapidly depleting glutathione, resulting in the increase of reactive oxygen species that cause bacterial cell death. Furthermore, the bactericidal efficacy of SBC3 in combination with Ebselen has been confirmed in mild and acute peritonitis mice. In addition, the five most difficult to treat Gram-negative bacteria (including , Acinetobacter baumannii, Enterobacter cloacae, , and ) are also highly sensitive to a synergistic combination of SBC3 and Ebselen. Thus, SBC3 in combination with Ebselen has potential as a treatment for clinically important Gram-negative bacterial infections.

摘要

根据中国抗菌药物监测网(CHINET)的数据,在过去几年中,[细菌名称]在中国临床分离菌中排名第一,其多重耐药(MDR)致病菌株每年导致超过1.6亿例痢疾病例和100万人死亡。在此,我们的研究表明,[细菌名称]对SBC3[1,3-二苄基-4,5-二苯基-咪唑-2-亚基乙酸银(I)]和依布硒仑的协同组合高度敏感,而该组合对哺乳动物细胞没有协同毒性。SBC3与依布硒仑协同抗菌作用的 proposed mechanism 是基于直接抑制[细菌名称]硫氧还蛋白还原酶并迅速消耗谷胱甘肽,导致活性氧增加,从而引起细菌细胞死亡。此外,SBC3与依布硒仑联合使用的杀菌效果已在轻度和急性腹膜炎小鼠中得到证实。此外,五种最难治疗的革兰氏阴性菌(包括[细菌名称]、鲍曼不动杆菌、阴沟肠杆菌、[细菌名称]和[细菌名称])对SBC3和依布硒仑的协同组合也高度敏感。因此,SBC3与依布硒仑联合使用有潜力用于治疗临床上重要的革兰氏阴性菌感染。

注

原文中“proposed mechanism”未明确给出中文释义,可根据具体语境理解,这里暂保留英文。

https://cdn.ncbi.nlm.nih.gov/pmc/blobs/e0a2/9797518/cf586e9c5a77/fphar-13-1080281-g005.jpg
https://cdn.ncbi.nlm.nih.gov/pmc/blobs/e0a2/9797518/9aed99312a91/fphar-13-1080281-g001.jpg
https://cdn.ncbi.nlm.nih.gov/pmc/blobs/e0a2/9797518/0ba29c9299b6/fphar-13-1080281-g002.jpg
https://cdn.ncbi.nlm.nih.gov/pmc/blobs/e0a2/9797518/4440f2486b67/fphar-13-1080281-g003.jpg
https://cdn.ncbi.nlm.nih.gov/pmc/blobs/e0a2/9797518/ed2fc4d8405f/fphar-13-1080281-g004.jpg
https://cdn.ncbi.nlm.nih.gov/pmc/blobs/e0a2/9797518/cf586e9c5a77/fphar-13-1080281-g005.jpg
https://cdn.ncbi.nlm.nih.gov/pmc/blobs/e0a2/9797518/9aed99312a91/fphar-13-1080281-g001.jpg
https://cdn.ncbi.nlm.nih.gov/pmc/blobs/e0a2/9797518/0ba29c9299b6/fphar-13-1080281-g002.jpg
https://cdn.ncbi.nlm.nih.gov/pmc/blobs/e0a2/9797518/4440f2486b67/fphar-13-1080281-g003.jpg
https://cdn.ncbi.nlm.nih.gov/pmc/blobs/e0a2/9797518/ed2fc4d8405f/fphar-13-1080281-g004.jpg
https://cdn.ncbi.nlm.nih.gov/pmc/blobs/e0a2/9797518/cf586e9c5a77/fphar-13-1080281-g005.jpg

相似文献

1
The synergistic activity of SBC3 in combination with Ebselen against infection.SBC3与依布硒啉联合使用对感染的协同活性。
Front Pharmacol. 2022 Dec 15;13:1080281. doi: 10.3389/fphar.2022.1080281. eCollection 2022.
2
Synergistic antibacterial effect of silver and ebselen against multidrug-resistant Gram-negative bacterial infections.银和依布硒啉对多重耐药革兰氏阴性菌感染的协同抗菌作用。
EMBO Mol Med. 2017 Aug;9(8):1165-1178. doi: 10.15252/emmm.201707661.
3
Characterization of synergistic antibacterial effect of silver nanoparticles and ebselen.表征纳米银和依布硒啉的协同抗菌作用。
Artif Cells Nanomed Biotechnol. 2019 Dec;47(1):3338-3349. doi: 10.1080/21691401.2019.1648278.
4
Depletion of multidrug-resistant uropathogenic Escherichia coli BC1 by ebselen and silver ion.依布硒啉和银离子对多重耐药性尿路致病性大肠杆菌BC1的清除作用
J Cell Mol Med. 2020 Nov;24(22):13139-13150. doi: 10.1111/jcmm.15920. Epub 2020 Sep 25.
5
The Antibacterial Drug Candidate SBC3 is a Potent Inhibitor of Bacterial Thioredoxin Reductase.候选抗菌药物 SBC3 是一种强效的细菌硫氧还蛋白还原酶抑制剂。
Chembiochem. 2021 Mar 16;22(6):1093-1098. doi: 10.1002/cbic.202000707. Epub 2020 Dec 17.
6
and Display Differential Proteomic Responses to the Silver(I) Compound, SBC3.并展示对银(I)化合物SBC3的差异蛋白质组学反应。
Antibiotics (Basel). 2023 Feb 8;12(2):348. doi: 10.3390/antibiotics12020348.
7
Global Assessment of the Activity of Tigecycline against Multidrug-Resistant Gram-Negative Pathogens between 2004 and 2014 as Part of the Tigecycline Evaluation and Surveillance Trial.作为替加环素评估与监测试验的一部分,2004年至2014年期间替加环素对多重耐药革兰氏阴性病原菌活性的全球评估
mSphere. 2017 Jan 18;2(1). doi: 10.1128/mSphere.00310-16. eCollection 2017 Jan-Feb.
8
[Pathogens' distribution and changes of antimicrobial resistance in the bile of acute biliary tract infection patients].[急性胆道感染患者胆汁中病原菌分布及耐药性变化]
Zhonghua Wai Ke Za Zhi. 2021 Jan 1;59(1):24-31. doi: 10.3760/cma.j.cn112139-20200717-00559.
9
Topical Therapeutic Efficacy of Ebselen Against Multidrug-Resistant LT-1 Targeting Thioredoxin Reductase.依布硒啉针对靶向硫氧还蛋白还原酶的多药耐药LT-1的局部治疗效果
Front Microbiol. 2020 Jan 15;10:3016. doi: 10.3389/fmicb.2019.03016. eCollection 2019.
10
Sulopenem: An Intravenous and Oral Penem for the Treatment of Urinary Tract Infections Due to Multidrug-Resistant Bacteria.舒巴坦钠:一种用于治疗多重耐药菌引起的尿路感染的静脉注射和口服青霉素类药物。
Drugs. 2022 Apr;82(5):533-557. doi: 10.1007/s40265-022-01688-1. Epub 2022 Mar 16.

引用本文的文献

1
Research progress on the synergistic effect and its mechanisms of antidepressants and antibiotics against resistant pathogens.抗抑郁药与抗生素对耐药病原体的协同作用及其机制的研究进展
Arch Microbiol. 2025 May 29;207(7):157. doi: 10.1007/s00203-025-04362-8.
2
Silver -Heterocyclic Carbene (NHC) Complexes as Antimicrobial and/or Anticancer Agents.银-杂环卡宾(NHC)配合物作为抗菌和/或抗癌剂
Pharmaceuticals (Basel). 2024 Dec 25;18(1):9. doi: 10.3390/ph18010009.
3
Enhance the Antimycobacterial Activity of Streptomycin with Ebselen as an Antibiotic Adjuvant Through Disrupting Redox Homeostasis.

本文引用的文献

1
The Assessment on Synergistic Activity of Ebselen and Silver Ion Against .依布硒啉与银离子对……的协同活性评估
Front Microbiol. 2022 Jul 25;13:963901. doi: 10.3389/fmicb.2022.963901. eCollection 2022.
2
Genomics and pathotypes of the many faces of Escherichia coli.大肠杆菌的基因组学和病原体类型。
FEMS Microbiol Rev. 2022 Nov 2;46(6). doi: 10.1093/femsre/fuac031.
3
Clinical and Microbiological Characteristics of Recurrent Escherichia coli Bacteremia.复发性大肠埃希菌菌血症的临床和微生物学特征。
通过破坏氧化还原稳态,用埃斯硒作为抗生素佐剂增强链霉素的抗分枝杆菌活性。
Drug Des Devel Ther. 2024 Aug 27;18:3811-3824. doi: 10.2147/DDDT.S475535. eCollection 2024.
4
Disruption of Bacterial Thiol-Dependent Redox Homeostasis by Magnolol and Honokiol as an Antibacterial Strategy.厚朴酚与和厚朴酚破坏细菌硫醇依赖性氧化还原稳态作为一种抗菌策略
Antioxidants (Basel). 2023 May 30;12(6):1180. doi: 10.3390/antiox12061180.
Microbiol Spectr. 2021 Dec 22;9(3):e0139921. doi: 10.1128/Spectrum.01399-21. Epub 2021 Dec 8.
4
Multidrug-Resistant Gram-Negative Bacteria: Infection Prevention and Control Update.多重耐药革兰氏阴性菌:感染预防与控制更新。
Infect Dis Clin North Am. 2021 Dec;35(4):969-994. doi: 10.1016/j.idc.2021.08.001.
5
Continuous flow synthesis and antimicrobial evaluation of NHC* silver carboxylate derivatives of SBC3 in vitro and in vivo.连续流合成及体外和体内 SBC3 的 NHC*银羧酸酯衍生物的抗菌评价。
Metallomics. 2021 Feb 17;13(2). doi: 10.1093/mtomcs/mfaa011.
6
The Antibacterial Drug Candidate SBC3 is a Potent Inhibitor of Bacterial Thioredoxin Reductase.候选抗菌药物 SBC3 是一种强效的细菌硫氧还蛋白还原酶抑制剂。
Chembiochem. 2021 Mar 16;22(6):1093-1098. doi: 10.1002/cbic.202000707. Epub 2020 Dec 17.
7
Natural Molecules Targeting Thioredoxin System and Their Therapeutic Potential.天然分子靶向硫氧还蛋白系统及其治疗潜力。
Antioxid Redox Signal. 2021 May 10;34(14):1083-1107. doi: 10.1089/ars.2020.8213. Epub 2020 Dec 4.
8
Depletion of multidrug-resistant uropathogenic Escherichia coli BC1 by ebselen and silver ion.依布硒啉和银离子对多重耐药性尿路致病性大肠杆菌BC1的清除作用
J Cell Mol Med. 2020 Nov;24(22):13139-13150. doi: 10.1111/jcmm.15920. Epub 2020 Sep 25.
9
A phase 2a randomised, double-blind, placebo-controlled, parallel-group, add-on clinical trial of ebselen (SPI-1005) as a novel treatment for mania or hypomania.一项评估依布硒啉(SPI-1005)作为治疗躁狂或轻躁狂新型添加治疗药物的 2a 期随机、双盲、安慰剂对照、平行分组的附加临床试验。
Psychopharmacology (Berl). 2020 Dec;237(12):3773-3782. doi: 10.1007/s00213-020-05654-1. Epub 2020 Sep 9.
10
Diversity of Hybrid- and Hetero-Pathogenic and Their Potential Implication in More Severe Diseases.混合和异源病原体的多样性及其在更严重疾病中的潜在影响。
Front Cell Infect Microbiol. 2020 Jul 15;10:339. doi: 10.3389/fcimb.2020.00339. eCollection 2020.