• 文献检索
  • 文档翻译
  • 深度研究
  • 学术资讯
  • Suppr Zotero 插件Zotero 插件
  • 邀请有礼
  • 套餐&价格
  • 历史记录
应用&插件
Suppr Zotero 插件Zotero 插件浏览器插件Mac 客户端Windows 客户端微信小程序
定价
高级版会员购买积分包购买API积分包
服务
文献检索文档翻译深度研究API 文档MCP 服务
关于我们
关于 Suppr公司介绍联系我们用户协议隐私条款
关注我们

Suppr 超能文献

核心技术专利:CN118964589B侵权必究
粤ICP备2023148730 号-1Suppr @ 2026

文献检索

告别复杂PubMed语法,用中文像聊天一样搜索,搜遍4000万医学文献。AI智能推荐,让科研检索更轻松。

立即免费搜索

文件翻译

保留排版,准确专业,支持PDF/Word/PPT等文件格式,支持 12+语言互译。

免费翻译文档

深度研究

AI帮你快速写综述,25分钟生成高质量综述,智能提取关键信息,辅助科研写作。

立即免费体验

鱼精蛋白 1 作为一种分泌性结直肠癌特异性抗原,在营养应激条件下促进 G1/S 期转换。

Protamine 1 as a secreted colorectal cancer-specific antigen facilitating G1/S phase transition under nutrient stress conditions.

机构信息

Key Laboratory of Zoonoses Research, Ministry of Education, Nanomedicine and Translational Research Center, China-Japan Union Hospital of Jilin University, Changchun, China.

Department of Gastrointestinal, Colorectal and Anal Surgery, China-Japan Union Hospital of Jilin University, Changchun, China.

出版信息

Cell Oncol (Dordr). 2023 Apr;46(2):357-373. doi: 10.1007/s13402-022-00754-w. Epub 2023 Jan 3.

DOI:10.1007/s13402-022-00754-w
PMID:36593375
原文链接:https://pmc.ncbi.nlm.nih.gov/articles/PMC10060357/
Abstract

PURPOSE

Cancer testis antigens (CTAs) are optimal tumor diagnostic markers and involved in carcinogenesis. However, colorectal cancer (CRC) related CTAs are less reported with impressive diagnostic capability or relevance with tumor metabolism rewiring. Herein, we demonstrated CRC-related CTA, Protamine 1 (PRM1), as a promising diagnostic marker and involved in regulation of cellular growth under nutrient deficiency.

METHODS

Transcriptomics of five paired CRC tissues was used to screen CRC-related CTAs. Capability of PRM1 to distinguish CRC was studied by detection of clinical samples through enzyme linked immunosorbent assay (ELISA). Cellular functions were investigated in CRC cell lines through in vivo and in vitro assays.

RESULTS

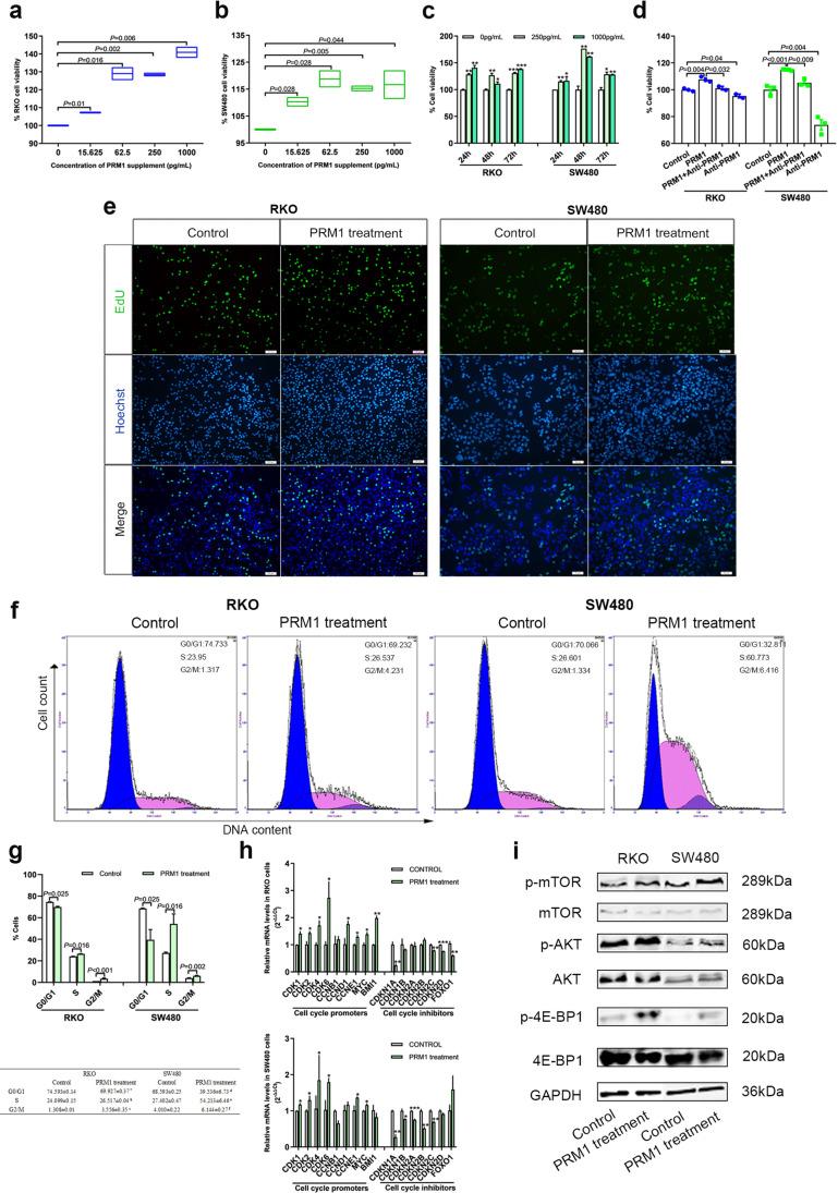
By RNA-seq and detection in 824 clinical samples from two centers, PRM1 expression were upregulated in CRC tissues and patients` serum. Serum PRM1 showed impressive accuracy to diagnose CRC from healthy controls and benign gastrointestinal disease patients, particularly more sensitive for early-staged CRC. Furthermore, we reported that when cells were cultured in serum-reduced medium, PRM1 secretion was upregulated, and secreted PRM1 promoted CRC growth in culture and in mice. Additionally, G1/S phase transition of CRC cells was facilitated by PRM1 protein supplementation and overexpression via activation of PI3K/AKT/mTOR pathway in serum deficient medium.

CONCLUSIONS

In general, our research presented PRM1 as a specific CRC antigen and illustrated the importance of PRM1 in CRC metabolism rewiring. The new vulnerability of CRC cells was also provided with the potential to be targeted in future. Diagnostic value and grow factor-like biofunction of PRM1 A represents the secretion process of PRM1 regulated by nutrient deficiency. B represents activation of PI3K/AKT/mTOR pathway of secreted PRM1.

摘要

目的

癌症睾丸抗原(CTAs)是最佳的肿瘤诊断标志物,并参与肿瘤发生。然而,与结直肠癌(CRC)相关的 CTA 报道较少,其诊断能力或与肿瘤代谢重编程的相关性令人印象深刻。在此,我们证明了与 CRC 相关的 CTA,鱼精蛋白 1(PRM1),作为一种有前途的诊断标志物,并参与营养缺乏下细胞生长的调节。

方法

使用五对 CRC 组织的转录组学筛选与 CRC 相关的 CTA。通过酶联免疫吸附测定(ELISA)检测临床样本研究 PRM1 区分 CRC 的能力。通过体内和体外实验在 CRC 细胞系中研究细胞功能。

结果

通过 RNA-seq 和两个中心的 824 个临床样本的检测,PRM1 在 CRC 组织和患者血清中表达上调。血清 PRM1 对诊断 CRC 与健康对照和良性胃肠道疾病患者具有令人印象深刻的准确性,特别是对早期 CRC 更为敏感。此外,我们报告说,当细胞在血清减少的培养基中培养时,PRM1 的分泌上调,分泌的 PRM1 促进了培养中和小鼠中的 CRC 生长。此外,在血清缺乏的培养基中,通过激活 PI3K/AKT/mTOR 通路,PRM1 蛋白补充和过表达促进了 CRC 细胞的 G1/S 期转换。

结论

总的来说,我们的研究将 PRM1 作为一种特异性 CRC 抗原,并说明了 PRM1 在 CRC 代谢重编程中的重要性。还为 CRC 细胞提供了新的脆弱性,未来可能成为靶向治疗的目标。PRM1 的诊断价值和生长因子样生物功能代表了受营养缺乏调节的 PRM1 的分泌过程。B 代表分泌的 PRM1 激活 PI3K/AKT/mTOR 通路。

https://cdn.ncbi.nlm.nih.gov/pmc/blobs/7514/10060357/f02f201412be/13402_2022_754_Fig6_HTML.jpg
https://cdn.ncbi.nlm.nih.gov/pmc/blobs/7514/10060357/e545a1cf1b11/13402_2022_754_Fig1_HTML.jpg
https://cdn.ncbi.nlm.nih.gov/pmc/blobs/7514/10060357/6a59ec4a6898/13402_2022_754_Fig2_HTML.jpg
https://cdn.ncbi.nlm.nih.gov/pmc/blobs/7514/10060357/c2938838785b/13402_2022_754_Fig3_HTML.jpg
https://cdn.ncbi.nlm.nih.gov/pmc/blobs/7514/10060357/66b22e9fcc67/13402_2022_754_Fig4_HTML.jpg
https://cdn.ncbi.nlm.nih.gov/pmc/blobs/7514/10060357/e37445f53931/13402_2022_754_Fig5_HTML.jpg
https://cdn.ncbi.nlm.nih.gov/pmc/blobs/7514/10060357/f02f201412be/13402_2022_754_Fig6_HTML.jpg
https://cdn.ncbi.nlm.nih.gov/pmc/blobs/7514/10060357/e545a1cf1b11/13402_2022_754_Fig1_HTML.jpg
https://cdn.ncbi.nlm.nih.gov/pmc/blobs/7514/10060357/6a59ec4a6898/13402_2022_754_Fig2_HTML.jpg
https://cdn.ncbi.nlm.nih.gov/pmc/blobs/7514/10060357/c2938838785b/13402_2022_754_Fig3_HTML.jpg
https://cdn.ncbi.nlm.nih.gov/pmc/blobs/7514/10060357/66b22e9fcc67/13402_2022_754_Fig4_HTML.jpg
https://cdn.ncbi.nlm.nih.gov/pmc/blobs/7514/10060357/e37445f53931/13402_2022_754_Fig5_HTML.jpg
https://cdn.ncbi.nlm.nih.gov/pmc/blobs/7514/10060357/f02f201412be/13402_2022_754_Fig6_HTML.jpg

相似文献

1
Protamine 1 as a secreted colorectal cancer-specific antigen facilitating G1/S phase transition under nutrient stress conditions.鱼精蛋白 1 作为一种分泌性结直肠癌特异性抗原,在营养应激条件下促进 G1/S 期转换。
Cell Oncol (Dordr). 2023 Apr;46(2):357-373. doi: 10.1007/s13402-022-00754-w. Epub 2023 Jan 3.
2
ARHGAP9 inhibits colorectal cancer cell proliferation, invasion and EMT via targeting PI3K/AKT/mTOR signaling pathway.ARHGAP9 通过靶向 PI3K/AKT/mTOR 信号通路抑制结直肠癌细胞增殖、侵袭和 EMT。
Tissue Cell. 2022 Aug;77:101817. doi: 10.1016/j.tice.2022.101817. Epub 2022 May 7.
3
IMPDH2 promotes colorectal cancer progression through activation of the PI3K/AKT/mTOR and PI3K/AKT/FOXO1 signaling pathways.IMPdh2 通过激活 PI3K/AKT/mTOR 和 PI3K/AKT/FOXO1 信号通路促进结直肠癌的进展。
J Exp Clin Cancer Res. 2018 Dec 5;37(1):304. doi: 10.1186/s13046-018-0980-3.
4
Tumor suppressive effect of scavenger receptor class A member 5 overexpression in colorectal cancer by regulating PI3K/AKT/mTOR pathway.通过调节 PI3K/AKT/mTOR 通路,清道夫受体家族 A 成员 5 的过表达对结直肠癌的肿瘤抑制作用。
Genes Genomics. 2021 Oct;43(10):1189-1198. doi: 10.1007/s13258-021-01139-3. Epub 2021 Aug 21.
5
miR-182 contributes to cell proliferation, invasion and tumor growth in colorectal cancer by targeting DAB2IP.miR-182 通过靶向 DAB2IP 促进结直肠癌中的细胞增殖、侵袭和肿瘤生长。
Int J Biochem Cell Biol. 2019 Jun;111:27-36. doi: 10.1016/j.biocel.2019.04.002. Epub 2019 Apr 8.
6
Leukotriene B4 receptor knockdown affects PI3K/AKT/mTOR signaling and apoptotic responses in colorectal cancer.白三烯 B4 受体敲低影响结直肠癌中的 PI3K/AKT/mTOR 信号和凋亡反应。
Biomol Biomed. 2024 Jan 20;24(4):968-981. doi: 10.17305/bb.2024.10119.
7
[LncRNA SNHG11 promotes malignant progression of colorectal cancer cells through the PI3K/Akt/mTOR signaling pathway].长链非编码RNA SNHG11通过PI3K/Akt/mTOR信号通路促进结肠癌细胞的恶性进展
Zhonghua Yi Xue Za Zhi. 2024 Mar 12;104(10):758-765. doi: 10.3760/cma.j.cn112137-20231103-00998.
8
Pyrroline-5-Carboxylate Reductase-2 Promotes Colorectal Cancer Progression via Activating PI3K/AKT/mTOR Pathway.吡咯啉-5-羧酸还原酶 2 通过激活 PI3K/AKT/mTOR 通路促进结直肠癌进展。
Dis Markers. 2021 Sep 1;2021:9950663. doi: 10.1155/2021/9950663. eCollection 2021.
9
Effects of Glut1 gene silencing on proliferation, differentiation, and apoptosis of colorectal cancer cells by targeting the TGF-β/PI3K-AKT-mTOR signaling pathway.靶向 TGF-β/PI3K-AKT-mTOR 信号通路沉默 Glut1 基因对结直肠癌细胞增殖、分化和凋亡的影响。
J Cell Biochem. 2018 Feb;119(2):2356-2367. doi: 10.1002/jcb.26399. Epub 2017 Oct 18.
10
Deoxyshikonin isolated from inhibits colorectal cancer by down-regulating the PI3K/Akt/mTOR pathway.从地榆中分离得到的脱氧鬼臼毒素通过下调 PI3K/Akt/mTOR 通路抑制结直肠癌。
Pharm Biol. 2019 Dec;57(1):412-423. doi: 10.1080/13880209.2019.1626447.

引用本文的文献

1
CircANXA4 (hsa_circ_0055087) regulates the miR-1256/PRM1 axis to promote tumor progression in colorectal cancer.环状 ANXA4(hsa_circ_0055087)通过调控 miR-1256/PRM1 轴促进结直肠癌的肿瘤进展。
Noncoding RNA Res. 2024 Mar 13;9(3):921-929. doi: 10.1016/j.ncrna.2024.03.007. eCollection 2024 Sep.

本文引用的文献

1
Risk Factors for Colorectal Polyps and Cancer.结直肠息肉和癌症的危险因素。
Gastrointest Endosc Clin N Am. 2022 Apr;32(2):195-213. doi: 10.1016/j.giec.2021.12.008. Epub 2022 Feb 22.
2
Metabolomics in cancer research and emerging applications in clinical oncology.癌症研究中的代谢组学及其在临床肿瘤学中的新兴应用。
CA Cancer J Clin. 2021 Jul;71(4):333-358. doi: 10.3322/caac.21670. Epub 2021 May 13.
3
Cancer/testis antigens: from serology to mRNA cancer vaccine.癌症/睾丸抗原:从血清学到 mRNA 癌症疫苗。
Semin Cancer Biol. 2021 Nov;76:218-231. doi: 10.1016/j.semcancer.2021.04.016. Epub 2021 Apr 25.
4
Therapeutic cancer vaccines.治疗性癌症疫苗。
Nat Rev Cancer. 2021 Jun;21(6):360-378. doi: 10.1038/s41568-021-00346-0. Epub 2021 Apr 27.
5
A missense variant in NUF2, a component of the kinetochore NDC80 complex, causes impaired chromosome segregation and aneuploidy associated with microcephaly and short stature.核仁形成区80复合体(kinetochore NDC80 complex)的一个组成部分NUF2中的一个错义变异,会导致染色体分离受损以及与小头畸形和身材矮小相关的非整倍体。
Hum Genet. 2021 Jul;140(7):1047-1060. doi: 10.1007/s00439-021-02273-4. Epub 2021 Mar 15.
6
TUFT1 Facilitates Metastasis, Stemness, and Vincristine Resistance in Colorectal Cancer via Activation of PI3K/AKT Pathway.TUFT1通过激活PI3K/AKT通路促进结直肠癌的转移、干性和长春新碱抗性。
Biochem Genet. 2021 Aug;59(4):1018-1032. doi: 10.1007/s10528-021-10051-0. Epub 2021 Feb 25.
7
In Silico Design and Evaluation of PRAME+FliCΔD2D3 as a New Breast Cancer Vaccine Candidate.基于计算机的设计与评价:PRAME+FliCΔD2D3 作为一种新的乳腺癌疫苗候选物
Iran J Med Sci. 2021 Jan;46(1):52-60. doi: 10.30476/ijms.2019.82301.1029.
8
Metabolic adaptation of acute lymphoblastic leukemia to the central nervous system microenvironment is dependent on Stearoyl CoA desaturase.急性淋巴细胞白血病对中枢神经系统微环境的代谢适应依赖于硬脂酰辅酶 A 去饱和酶。
Nat Cancer. 2020 Oct;1(10):998-1009. doi: 10.1038/s43018-020-00115-2. Epub 2020 Sep 28.
9
Eugenol-piperine loaded polyhydroxy butyrate/polyethylene glycol nanocomposite-induced apoptosis and cell death in nasopharyngeal cancer (C666-1) cells through the inhibition of the PI3K/AKT/mTOR signaling pathway.负载丁香酚-胡椒碱的聚羟基丁酸酯/聚乙二醇纳米复合材料通过抑制PI3K/AKT/mTOR信号通路诱导鼻咽癌(C666-1)细胞凋亡和细胞死亡。
J Biochem Mol Toxicol. 2021 Apr;35(4):e22700. doi: 10.1002/jbt.22700. Epub 2021 Jan 9.
10
Metabolic Reprogramming of Cancer Cells during Tumor Progression and Metastasis.肿瘤进展和转移过程中癌细胞的代谢重编程
Metabolites. 2021 Jan 2;11(1):28. doi: 10.3390/metabo11010028.