• 文献检索
  • 文档翻译
  • 深度研究
  • 学术资讯
  • Suppr Zotero 插件Zotero 插件
  • 邀请有礼
  • 套餐&价格
  • 历史记录
应用&插件
Suppr Zotero 插件Zotero 插件浏览器插件Mac 客户端Windows 客户端微信小程序
定价
高级版会员购买积分包购买API积分包
服务
文献检索文档翻译深度研究API 文档MCP 服务
关于我们
关于 Suppr公司介绍联系我们用户协议隐私条款
关注我们

Suppr 超能文献

核心技术专利:CN118964589B侵权必究
粤ICP备2023148730 号-1Suppr @ 2026

文献检索

告别复杂PubMed语法,用中文像聊天一样搜索,搜遍4000万医学文献。AI智能推荐,让科研检索更轻松。

立即免费搜索

文件翻译

保留排版,准确专业,支持PDF/Word/PPT等文件格式,支持 12+语言互译。

免费翻译文档

深度研究

AI帮你快速写综述,25分钟生成高质量综述,智能提取关键信息,辅助科研写作。

立即免费体验

白三烯 B4 受体敲低影响结直肠癌中的 PI3K/AKT/mTOR 信号和凋亡反应。

Leukotriene B4 receptor knockdown affects PI3K/AKT/mTOR signaling and apoptotic responses in colorectal cancer.

机构信息

Department of Radiology, Yangpu Hospital, School of Medicine, Tongji University, Shanghai, China.

Center for Clinical Research and Translational Medicine, Yangpu Hospital, School of Medicine, Tongji University, Shanghai, China.

出版信息

Biomol Biomed. 2024 Jan 20;24(4):968-981. doi: 10.17305/bb.2024.10119.

DOI:10.17305/bb.2024.10119
PMID:38259082
原文链接:https://pmc.ncbi.nlm.nih.gov/articles/PMC11293244/
Abstract

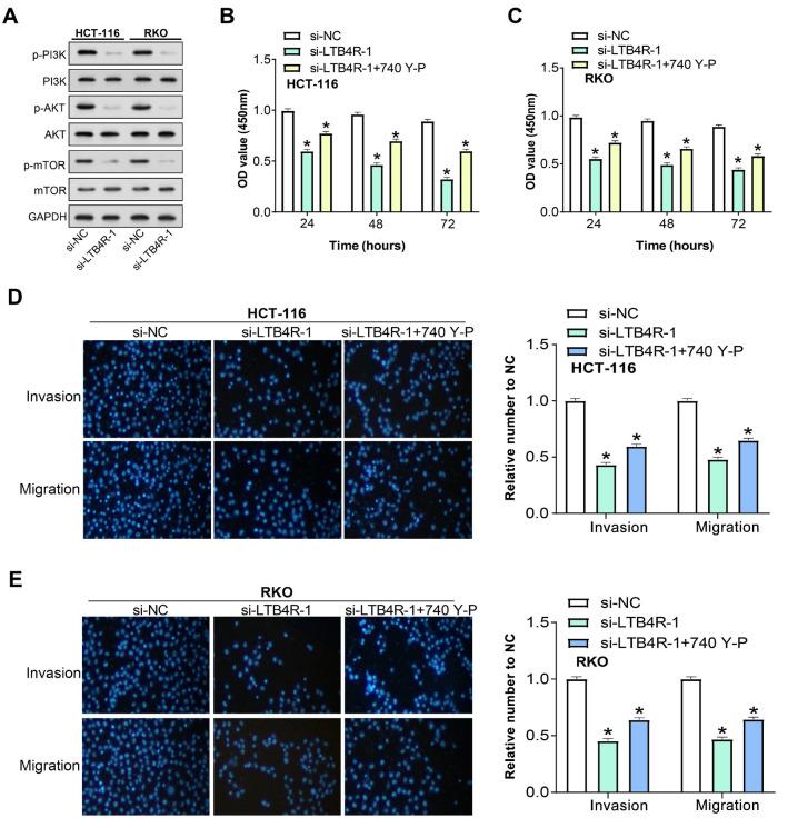
Colorectal cancer (CRC) presents a landscape of intricate molecular dynamics. In this study, we focused on the role of the leukotriene B4 receptor (LTB4R) in CRC, exploring its significance in the disease's progression and potential therapeutic approaches. Using bioinformatics analysis of the GSE164191 and the Cancer Genome Atlas-colorectal adenocarcinoma (TCGA-COAD) datasets, we identified LTB4R as a hub gene influencing CRC prognosis. Subsequently, we examined the relationship between LTB4R expression, apoptosis, and the phosphoinositide 3-kinase/protein kinase B/mammalian target of rapamycin (PI3K/AKT/mTOR) signaling pathway through cellular and mice experiments. Our findings revealed that LTB4R is highly expressed in CRC samples and is pivotal for determining prognosis. In vitro experiments demonstrated that silencing LTB4R significantly impeded CRC cell viability, migration, invasion, and colony formation. Correspondingly, in vivo tests indicated that LTB4R knockdown led to markedly slower tumor growth in mice models. Further in-depth investigation revealed that LTB4R knockdown significantly amplified the apoptosis in CRC cells and upregulated the expression of apoptosis-related proteins, such as caspase-3 and caspase-9, while diminishing p53 expression. Interestingly, silencing LTB4R also resulted in a significant downregulation of the PI3K/AKT/mTOR signaling pathway. Moreover, pretreatment with the PI3K activator 740Y-P only partially attenuated the effects of LTB4R knockdown on CRC cell behavior, emphasizing LTB4R's dominant influence in CRC cell dynamics and signaling pathways. LTB4R stands out as a critical factor in CRC progression, profoundly affecting cellular behavior, apoptotic responses, and the PI3K/AKT/mTOR signaling pathway. These findings not only shed light on LTB4R's role in CRC but also establish it as a potential diagnostic biomarker and a promising target for therapeutic intervention.

摘要

结直肠癌(CRC)呈现出复杂的分子动态景观。在这项研究中,我们专注于白三烯 B4 受体(LTB4R)在 CRC 中的作用,探索其在疾病进展中的意义和潜在的治疗方法。通过对 GSE164191 和癌症基因组图谱-结直肠腺癌(TCGA-COAD)数据集进行生物信息学分析,我们确定 LTB4R 是影响 CRC 预后的关键基因。随后,我们通过细胞和小鼠实验研究了 LTB4R 表达、细胞凋亡和磷酸肌醇 3-激酶/蛋白激酶 B/雷帕霉素靶蛋白(PI3K/AKT/mTOR)信号通路之间的关系。我们的研究结果表明,LTB4R 在 CRC 样本中高表达,对确定预后至关重要。体外实验表明,沉默 LTB4R 可显著抑制 CRC 细胞活力、迁移、侵袭和集落形成。相应地,体内试验表明,LTB4R 敲低导致小鼠模型中肿瘤生长明显减缓。进一步深入研究表明,LTB4R 敲低显著增强了 CRC 细胞的凋亡,并上调了凋亡相关蛋白如 caspase-3 和 caspase-9 的表达,同时降低了 p53 的表达。有趣的是,沉默 LTB4R 也导致 PI3K/AKT/mTOR 信号通路的显著下调。此外,用 PI3K 激活剂 740Y-P 预处理仅部分减弱了 LTB4R 敲低对 CRC 细胞行为的影响,这强调了 LTB4R 在 CRC 细胞动力学和信号通路中的主导作用。LTB4R 是 CRC 进展的关键因素,它深刻影响细胞行为、凋亡反应和 PI3K/AKT/mTOR 信号通路。这些发现不仅揭示了 LTB4R 在 CRC 中的作用,还将其确立为潜在的诊断生物标志物和治疗干预的有前途的靶点。

https://cdn.ncbi.nlm.nih.gov/pmc/blobs/e2e8/11293244/9faebd38059d/bb-2023-10119f8.jpg
https://cdn.ncbi.nlm.nih.gov/pmc/blobs/e2e8/11293244/9a17cce23e71/bb-2023-10119f1.jpg
https://cdn.ncbi.nlm.nih.gov/pmc/blobs/e2e8/11293244/2d150a79a815/bb-2023-10119f2.jpg
https://cdn.ncbi.nlm.nih.gov/pmc/blobs/e2e8/11293244/cea9a7cecbc8/bb-2023-10119f3.jpg
https://cdn.ncbi.nlm.nih.gov/pmc/blobs/e2e8/11293244/21b6775db204/bb-2023-10119f4.jpg
https://cdn.ncbi.nlm.nih.gov/pmc/blobs/e2e8/11293244/6f8a3fd43cf0/bb-2023-10119f5.jpg
https://cdn.ncbi.nlm.nih.gov/pmc/blobs/e2e8/11293244/c6b91399e9a1/bb-2023-10119f6.jpg
https://cdn.ncbi.nlm.nih.gov/pmc/blobs/e2e8/11293244/f303cd1303fa/bb-2023-10119f7.jpg
https://cdn.ncbi.nlm.nih.gov/pmc/blobs/e2e8/11293244/9faebd38059d/bb-2023-10119f8.jpg
https://cdn.ncbi.nlm.nih.gov/pmc/blobs/e2e8/11293244/9a17cce23e71/bb-2023-10119f1.jpg
https://cdn.ncbi.nlm.nih.gov/pmc/blobs/e2e8/11293244/2d150a79a815/bb-2023-10119f2.jpg
https://cdn.ncbi.nlm.nih.gov/pmc/blobs/e2e8/11293244/cea9a7cecbc8/bb-2023-10119f3.jpg
https://cdn.ncbi.nlm.nih.gov/pmc/blobs/e2e8/11293244/21b6775db204/bb-2023-10119f4.jpg
https://cdn.ncbi.nlm.nih.gov/pmc/blobs/e2e8/11293244/6f8a3fd43cf0/bb-2023-10119f5.jpg
https://cdn.ncbi.nlm.nih.gov/pmc/blobs/e2e8/11293244/c6b91399e9a1/bb-2023-10119f6.jpg
https://cdn.ncbi.nlm.nih.gov/pmc/blobs/e2e8/11293244/f303cd1303fa/bb-2023-10119f7.jpg
https://cdn.ncbi.nlm.nih.gov/pmc/blobs/e2e8/11293244/9faebd38059d/bb-2023-10119f8.jpg

相似文献

1
Leukotriene B4 receptor knockdown affects PI3K/AKT/mTOR signaling and apoptotic responses in colorectal cancer.白三烯 B4 受体敲低影响结直肠癌中的 PI3K/AKT/mTOR 信号和凋亡反应。
Biomol Biomed. 2024 Jan 20;24(4):968-981. doi: 10.17305/bb.2024.10119.
2
LTB4R Promotes the Occurrence and Progression of Clear Cell Renal Cell Carcinoma (ccRCC) by Regulating the AKT/mTOR Signaling Pathway.LTB4R 通过调控 AKT/mTOR 信号通路促进肾透明细胞癌(ccRCC)的发生发展。
Cells. 2022 Nov 15;11(22):3606. doi: 10.3390/cells11223606.
3
Pyrroline-5-Carboxylate Reductase-2 Promotes Colorectal Cancer Progression via Activating PI3K/AKT/mTOR Pathway.吡咯啉-5-羧酸还原酶 2 通过激活 PI3K/AKT/mTOR 通路促进结直肠癌进展。
Dis Markers. 2021 Sep 1;2021:9950663. doi: 10.1155/2021/9950663. eCollection 2021.
4
[LncRNA SNHG11 promotes malignant progression of colorectal cancer cells through the PI3K/Akt/mTOR signaling pathway].长链非编码RNA SNHG11通过PI3K/Akt/mTOR信号通路促进结肠癌细胞的恶性进展
Zhonghua Yi Xue Za Zhi. 2024 Mar 12;104(10):758-765. doi: 10.3760/cma.j.cn112137-20231103-00998.
5
ARHGAP9 inhibits colorectal cancer cell proliferation, invasion and EMT via targeting PI3K/AKT/mTOR signaling pathway.ARHGAP9 通过靶向 PI3K/AKT/mTOR 信号通路抑制结直肠癌细胞增殖、侵袭和 EMT。
Tissue Cell. 2022 Aug;77:101817. doi: 10.1016/j.tice.2022.101817. Epub 2022 May 7.
6
The up-regulated lncRNA DLX6-AS1 in colorectal cancer promotes cell proliferation, invasion and migration via modulating PI3K/AKT/mTOR pathway.结直肠癌中上调的 lncRNA DLX6-AS1 通过调节 PI3K/AKT/mTOR 通路促进细胞增殖、侵袭和迁移。
Eur Rev Med Pharmacol Sci. 2019 Oct;23(19):8321-8331. doi: 10.26355/eurrev_201910_19143.
7
Effects of Glut1 gene silencing on proliferation, differentiation, and apoptosis of colorectal cancer cells by targeting the TGF-β/PI3K-AKT-mTOR signaling pathway.靶向 TGF-β/PI3K-AKT-mTOR 信号通路沉默 Glut1 基因对结直肠癌细胞增殖、分化和凋亡的影响。
J Cell Biochem. 2018 Feb;119(2):2356-2367. doi: 10.1002/jcb.26399. Epub 2017 Oct 18.
8
IMPDH2 promotes colorectal cancer progression through activation of the PI3K/AKT/mTOR and PI3K/AKT/FOXO1 signaling pathways.IMPdh2 通过激活 PI3K/AKT/mTOR 和 PI3K/AKT/FOXO1 信号通路促进结直肠癌的进展。
J Exp Clin Cancer Res. 2018 Dec 5;37(1):304. doi: 10.1186/s13046-018-0980-3.
9
Uncovering the action mechanism of homoharringtonine against colorectal cancer by using network pharmacology and experimental evaluation.利用网络药理学和实验评估揭示高三尖杉酯碱对结直肠癌的作用机制。
Bioengineered. 2021 Dec;12(2):12940-12953. doi: 10.1080/21655979.2021.2012626.
10
Tumor suppressive effect of scavenger receptor class A member 5 overexpression in colorectal cancer by regulating PI3K/AKT/mTOR pathway.通过调节 PI3K/AKT/mTOR 通路,清道夫受体家族 A 成员 5 的过表达对结直肠癌的肿瘤抑制作用。
Genes Genomics. 2021 Oct;43(10):1189-1198. doi: 10.1007/s13258-021-01139-3. Epub 2021 Aug 21.

引用本文的文献

1
Advances in Precision Medicine Approaches for Colorectal Cancer: From Molecular Profiling to Targeted Therapies.结直肠癌精准医学方法的进展:从分子剖析到靶向治疗。
ACS Pharmacol Transl Sci. 2024 Mar 19;7(4):967-990. doi: 10.1021/acsptsci.4c00008. eCollection 2024 Apr 12.

本文引用的文献

1
Identification of CT-based non-invasive radiomic biomarkers for overall survival prediction in oral cavity squamous cell carcinoma.基于 CT 的无创放射组学生物标志物用于预测口腔鳞状细胞癌的总生存期。
Sci Rep. 2023 Dec 8;13(1):21774. doi: 10.1038/s41598-023-48048-x.
2
PI3K/AKT/mTOR signaling transduction pathway and targeted therapies in cancer.PI3K/AKT/mTOR 信号转导通路与癌症的靶向治疗。
Mol Cancer. 2023 Aug 18;22(1):138. doi: 10.1186/s12943-023-01827-6.
3
Determination of Rutin's antitumoral effect on EAC solid tumor by AgNOR count and PI3K/AKT/mTOR signaling pathway.
通过 AgNOR 计数和 PI3K/AKT/mTOR 信号通路测定芦丁对 EAC 实体瘤的抗肿瘤作用。
Med Oncol. 2023 Mar 27;40(5):131. doi: 10.1007/s12032-023-01999-7.
4
The leukotriene B receptors BLT1 and BLT2 as potential therapeutic targets.白三烯 B 受体 BLT1 和 BLT2 作为潜在的治疗靶点。
Immunol Rev. 2023 Aug;317(1):30-41. doi: 10.1111/imr.13196. Epub 2023 Mar 13.
5
The promise of machine learning applications in solid organ transplantation.机器学习应用在实体器官移植中的前景。
NPJ Digit Med. 2022 Jul 11;5(1):89. doi: 10.1038/s41746-022-00637-2.
6
Prognostic value and biological function of LRRN4 in colorectal cancer.LRRN4在结直肠癌中的预后价值及生物学功能
Cancer Cell Int. 2022 Apr 19;22(1):158. doi: 10.1186/s12935-022-02579-x.
7
Colorectal Cancer: A Review of Carcinogenesis, Global Epidemiology, Current Challenges, Risk Factors, Preventive and Treatment Strategies.结直肠癌:致癌作用、全球流行病学、当前挑战、风险因素、预防与治疗策略综述
Cancers (Basel). 2022 Mar 29;14(7):1732. doi: 10.3390/cancers14071732.
8
Changes in Serum Cystatin C Levels and the Associations With Cognitive Function in Alzheimer's Disease Patients.阿尔茨海默病患者血清胱抑素C水平的变化及其与认知功能的关系。
Front Aging Neurosci. 2022 Jan 28;13:790939. doi: 10.3389/fnagi.2021.790939. eCollection 2021.
9
Prognostic and immunological value of LTB4R in pan-cancer.LTB4R 在泛癌种中的预后和免疫价值。
Math Biosci Eng. 2021 Oct 27;18(6):9336-9356. doi: 10.3934/mbe.2021459.
10
General insight into cancer: An overview of colorectal cancer (Review).癌症概述:结直肠癌综述(综述)
Mol Clin Oncol. 2021 Dec;15(6):271. doi: 10.3892/mco.2021.2433. Epub 2021 Nov 1.