Department of Chemistry, The University of Chicago, Chicago, IL, USA.
Institute for Biophysical Dynamics, The University of Chicago, Chicago, IL, USA.
Nat Biotechnol. 2023 Jul;41(7):993-1003. doi: 10.1038/s41587-022-01587-6. Epub 2023 Jan 2.
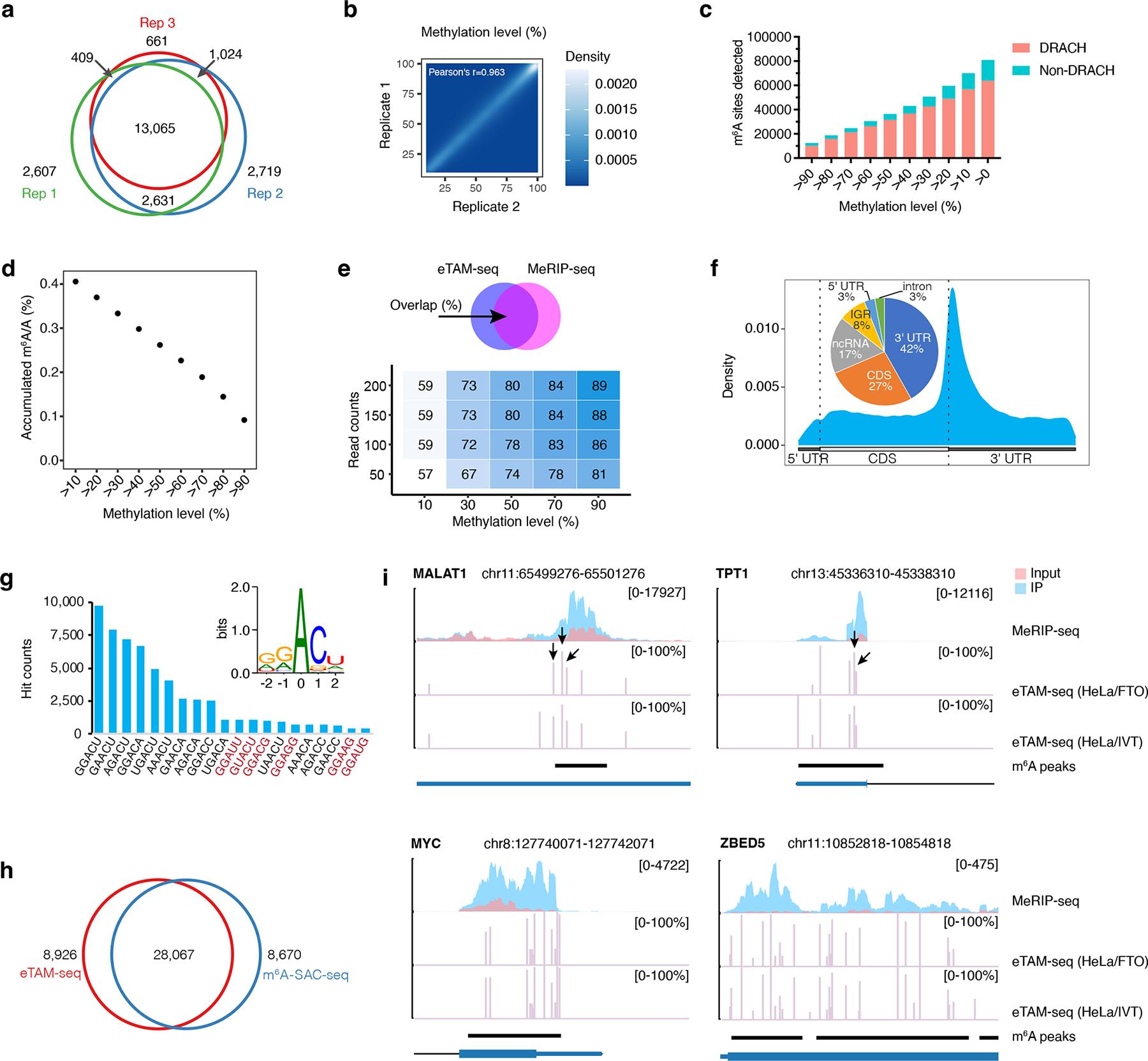
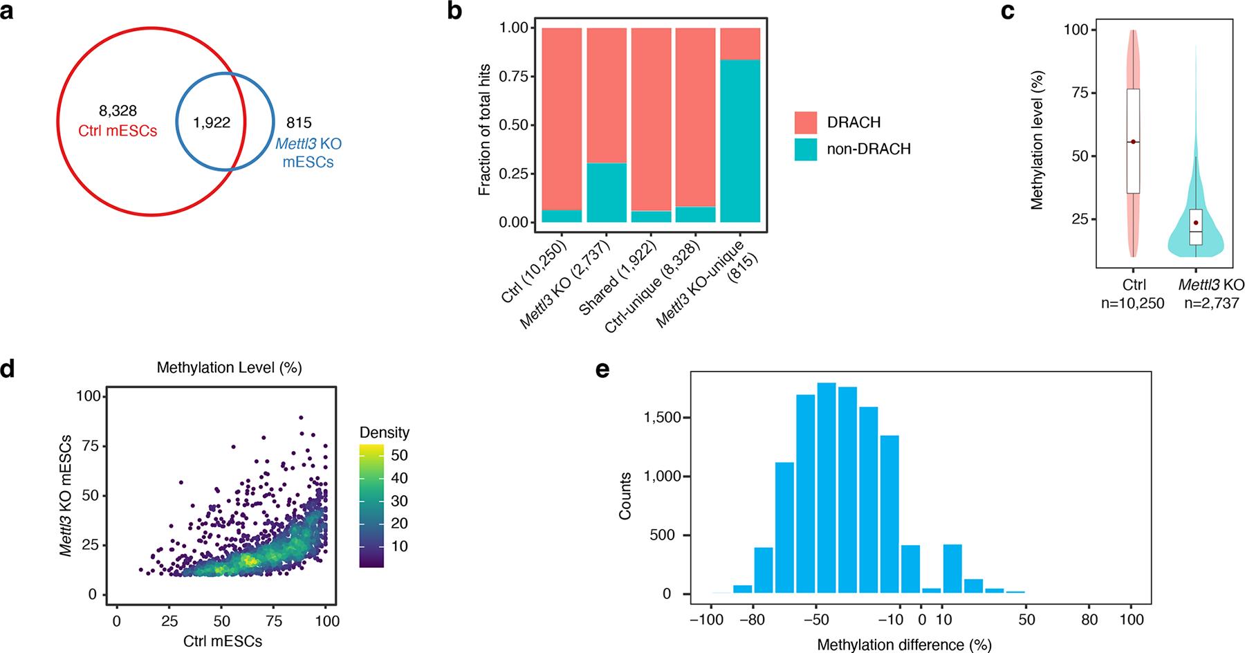
N-methyladenosine (mA), the most abundant internal messenger RNA modification in higher eukaryotes, serves myriad roles in regulating cellular processes. Functional dissection of mA is, however, hampered in part by the lack of high-resolution and quantitative detection methods. Here we present evolved TadA-assisted N-methyladenosine sequencing (eTAM-seq), an enzyme-assisted sequencing technology that detects and quantifies mA by global adenosine deamination. With eTAM-seq, we analyze the transcriptome-wide distribution of mA in HeLa and mouse embryonic stem cells. The enzymatic deamination route employed by eTAM-seq preserves RNA integrity, facilitating mA detection from limited input samples. In addition to transcriptome-wide mA profiling, we demonstrate site-specific, deep-sequencing-free mA quantification with as few as ten cells, an input demand orders of magnitude lower than existing quantitative profiling methods. We envision that eTAM-seq will enable researchers to not only survey the mA landscape at unprecedented resolution, but also detect mA at user-specified loci with a simple workflow.
N6-甲基腺苷(m6A)是高等真核生物中最丰富的内部信使 RNA 修饰物,在调节细胞过程中发挥着多种作用。然而,m6A 的功能分析部分受到缺乏高分辨率和定量检测方法的阻碍。在这里,我们提出了进化的 TadA 辅助 N6-甲基腺苷测序(eTAM-seq),这是一种酶辅助测序技术,通过全局腺苷脱氨酶检测和定量 m6A。利用 eTAM-seq,我们分析了 HeLa 和小鼠胚胎干细胞中转录组范围内 m6A 的分布。eTAM-seq 采用的酶促脱氨途径保留了 RNA 完整性,便于从有限的输入样本中检测 m6A。除了转录组范围内的 m6A 分析外,我们还展示了仅用 10 个细胞即可进行的、无需深度测序的、针对特定位点的 m6A 定量,其输入需求比现有定量分析方法低几个数量级。我们设想 eTAM-seq 将不仅使研究人员能够以前所未有的分辨率调查 m6A 图谱,而且还能够使用简单的工作流程在用户指定的基因座检测 m6A。