Suppr超能文献

六倍体小麦胚胎发生过程中的动态染色质调控程序。

Dynamic chromatin regulatory programs during embryogenesis of hexaploid wheat.

机构信息

Key Laboratory of Plant Cell and Chromosome Engineering, Institute of Genetics and Developmental Biology, Chinese Academy of Sciences, Beijing, 100101, China.

University of Chinese Academy of Sciences, Beijing, 100049, China.

出版信息

Genome Biol. 2023 Jan 13;24(1):7. doi: 10.1186/s13059-022-02844-2.

Abstract

BACKGROUND

Plant and animal embryogenesis have conserved and distinct features. Cell fate transitions occur during embryogenesis in both plants and animals. The epigenomic processes regulating plant embryogenesis remain largely elusive.

RESULTS

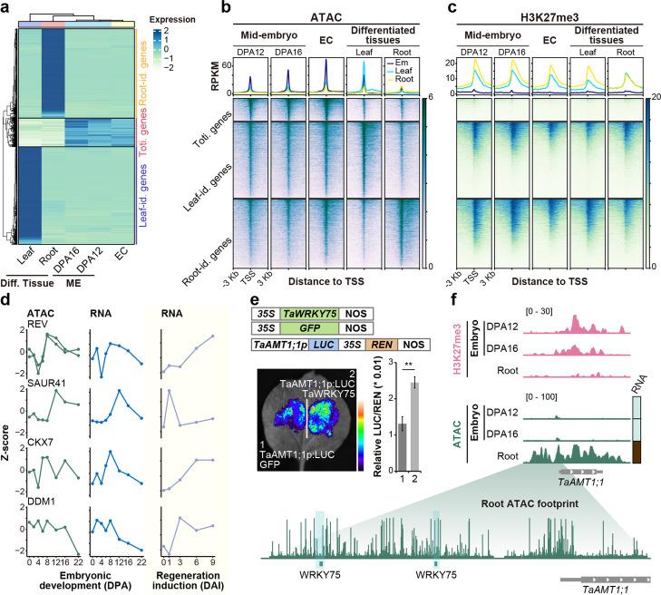
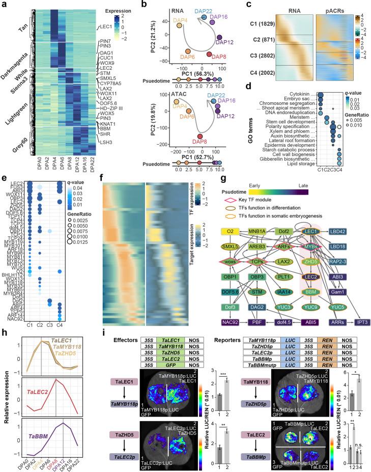
Here, we elucidate chromatin and transcriptomic dynamics during embryogenesis of the most cultivated crop, hexaploid wheat. Time-series analysis reveals stage-specific and proximal-distal distinct chromatin accessibility and dynamics concordant with transcriptome changes. Following fertilization, the remodeling kinetics of H3K4me3, H3K27ac, and H3K27me3 differ from that in mammals, highlighting considerable species-specific epigenomic dynamics during zygotic genome activation. Polycomb repressive complex 2 (PRC2)-mediated H3K27me3 deposition is important for embryo establishment. Later H3K27ac, H3K27me3, and chromatin accessibility undergo dramatic remodeling to establish a permissive chromatin environment facilitating the access of transcription factors to cis-elements for fate patterning. Embryonic maturation is characterized by increasing H3K27me3 and decreasing chromatin accessibility, which likely participates in restricting totipotency while preventing extensive organogenesis. Finally, epigenomic signatures are correlated with biased expression among homeolog triads and divergent expression after polyploidization, revealing an epigenomic contributor to subgenome diversification in an allohexaploid genome.

CONCLUSIONS

Collectively, we present an invaluable resource for comparative and mechanistic analysis of the epigenomic regulation of crop embryogenesis.

摘要

背景

植物和动物的胚胎发生具有保守和独特的特征。在植物和动物的胚胎发生过程中,细胞命运的转变发生。调节植物胚胎发生的表观基因组过程在很大程度上仍未被揭示。

结果

在这里,我们阐明了最具栽培作物六倍体小麦胚胎发生过程中的染色质和转录组动态。时间序列分析显示,特定于阶段和近端-远端的染色质可及性和动态与转录组变化一致。受精后,H3K4me3、H3K27ac 和 H3K27me3 的重塑动力学与哺乳动物不同,突出了在合子基因组激活过程中存在相当大的物种特异性表观基因组动力学。多梳抑制复合物 2(PRC2)介导的 H3K27me3 沉积对于胚胎建立很重要。后来,H3K27ac、H3K27me3 和染色质可及性经历剧烈重塑,以建立允许转录因子访问顺式元件进行命运模式形成的可及染色质环境。胚胎成熟的特征是 H3K27me3 增加和染色质可及性降低,这可能参与限制全能性,同时防止广泛的器官发生。最后,表观基因组特征与同源三体中的偏表达和多倍化后的分歧表达相关,揭示了在异源六倍体基因组中亚基因组多样化的表观基因组贡献。

结论

总的来说,我们为作物胚胎发生的表观基因组调控的比较和机制分析提供了宝贵的资源。

https://cdn.ncbi.nlm.nih.gov/pmc/blobs/40e8/9837924/27c7c40ab374/13059_2022_2844_Fig1_HTML.jpg

文献AI研究员

20分钟写一篇综述,助力文献阅读效率提升50倍。

立即体验

用中文搜PubMed

大模型驱动的PubMed中文搜索引擎

马上搜索

文档翻译

学术文献翻译模型,支持多种主流文档格式。

立即体验