Suppr超能文献

全面分析脂肪酸代谢相关基因特征,预测前列腺癌患者的预后。

Comprehensive analysis of fatty acid metabolism-related gene signatures for predicting prognosis in patients with prostate cancer.

机构信息

Lanzhou University Second Hospital, Lanzhou, Gansu, China.

Department of Urology, Key Laboratory of Urological Diseases in Gansu Province, Lanzhou University Second Hospital, lanzhou, Gansu, China.

出版信息

PeerJ. 2023 Jan 10;11:e14646. doi: 10.7717/peerj.14646. eCollection 2023.

Abstract

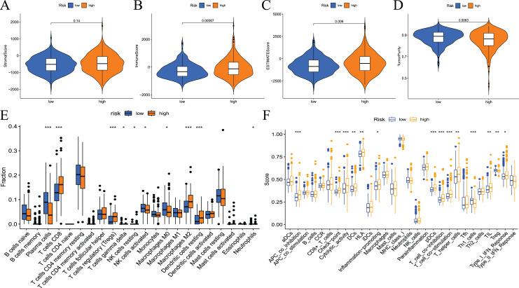
Fatty acid metabolism (FAM) is an important factor in tumorigenesis and development. However, whether fatty acid metabolism (FAM)-related genes are associated with prostate cancer (PCa) prognosis is not known. Therefore, we established a novel prognostic model based on FAM-related genes to predict biochemical recurrence in PCa patients. First, PCa sequencing data were acquired from TCGA as the training cohort and GSE21032 as the validation cohort. Second, a prostate cancer prognostic model containing 10 FAM-related genes was constructed using univariate Cox and LASSO. Principal component analysis and t-distributed stochastic neighbour embedding analysis showed that the model was highly effective. Third, PCa patients were divided into high- and low-risk groups according to the model risk score. Survival analysis, ROC curve analysis, and independent prognostic analysis showed that the high-risk group had short recurrence-free survival (RFS), and the risk score was an independent diagnostic factor with diagnostic value in PCa patients. External validation using GSE21032 also showed that the prognostic model had high reliability. A nomogram based on a prognostic model was constructed for clinical use. Fourth, tumor immune correlation analyses, such as the ESTIMATE, CIBERSORT algorithm, and ssGSEA, showed that the high-risk group had higher immune cell infiltration, lower tumour purity, and worse RFS. Various immune checkpoints were expressed at higher levels in high-risk patients. In summary, this prognostic model is a promising prognostic biomarker for PCa that should improve the prognosis of PCa patients. These data provide new ideas for antitumour immunotherapy and have good potential value for the development of targeted drugs.

摘要

脂肪酸代谢(FAM)是肿瘤发生和发展的重要因素。然而,脂肪酸代谢(FAM)相关基因是否与前列腺癌(PCa)的预后有关尚不清楚。因此,我们建立了一个基于 FAM 相关基因的新型预后模型,以预测 PCa 患者的生化复发。首先,从 TCGA 中获取 PCa 测序数据作为训练队列,从 GSE21032 中获取数据作为验证队列。其次,使用单因素 Cox 和 LASSO 构建包含 10 个 FAM 相关基因的前列腺癌预后模型。主成分分析和 t 分布随机邻域嵌入分析表明该模型具有较高的有效性。第三,根据模型风险评分将 PCa 患者分为高风险和低风险组。生存分析、ROC 曲线分析和独立预后分析表明,高风险组的无复发生存期(RFS)较短,风险评分是 PCa 患者具有诊断价值的独立诊断因素。使用 GSE21032 进行的外部验证也表明该预后模型具有较高的可靠性。为临床应用构建了基于预后模型的列线图。第四,肿瘤免疫相关性分析,如 ESTIMATE、CIBERSORT 算法和 ssGSEA,表明高风险组具有更高的免疫细胞浸润、更低的肿瘤纯度和更差的 RFS。高风险患者的各种免疫检查点表达水平更高。综上所述,该预后模型是 PCa 有前途的预后生物标志物,有望改善 PCa 患者的预后。这些数据为抗肿瘤免疫治疗提供了新的思路,具有很好的靶向药物开发潜力价值。

https://cdn.ncbi.nlm.nih.gov/pmc/blobs/f46e/9838212/5c454abdd5a2/peerj-11-14646-g001.jpg

文献AI研究员

20分钟写一篇综述,助力文献阅读效率提升50倍。

立即体验

用中文搜PubMed

大模型驱动的PubMed中文搜索引擎

马上搜索

文档翻译

学术文献翻译模型,支持多种主流文档格式。

立即体验