Suppr超能文献

亨廷顿病的人类和啮齿动物模型中纹状体神经元的转录脆弱性。

Transcriptional vulnerabilities of striatal neurons in human and rodent models of Huntington's disease.

机构信息

McGovern Institute for Brain Research, Massachusetts Institute of Technology, Cambridge, MA, USA.

Department of Brain and Cognitive Sciences, Massachusetts Institute of Technology, Cambridge, MA, USA.

出版信息

Nat Commun. 2023 Jan 17;14(1):282. doi: 10.1038/s41467-022-35752-x.

Abstract

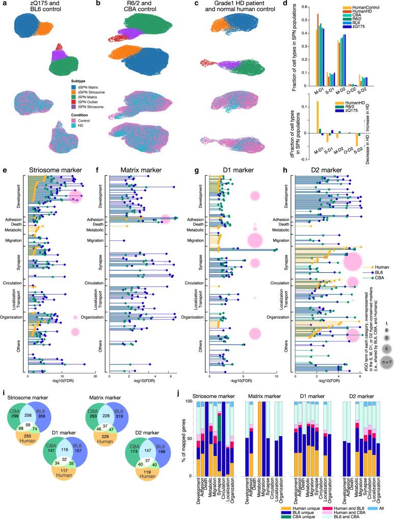
Striatal projection neurons (SPNs), which progressively degenerate in human patients with Huntington's disease (HD), are classified along two axes: the canonical direct-indirect pathway division and the striosome-matrix compartmentation. It is well established that the indirect-pathway SPNs are susceptible to neurodegeneration and transcriptomic disturbances, but less is known about how the striosome-matrix axis is compromised in HD in relation to the canonical axis. Here we show, using single-nucleus RNA-sequencing data from male Grade 1 HD patient post-mortem brain samples and male zQ175 and R6/2 mouse models, that the two axes are multiplexed and differentially compromised in HD. In human HD, striosomal indirect-pathway SPNs are the most depleted SPN population. In mouse HD models, the transcriptomic distinctiveness of striosome-matrix SPNs is diminished more than that of direct-indirect pathway SPNs. Furthermore, the loss of striosome-matrix distinction is more prominent within indirect-pathway SPNs. These results open the possibility that the canonical direct-indirect pathway and striosome-matrix compartments are differentially compromised in late and early stages of disease progression, respectively, differentially contributing to the symptoms, thus calling for distinct therapeutic strategies.

摘要

纹状体投射神经元(SPNs)在亨廷顿病(HD)患者中逐渐退化,可沿两个轴进行分类:经典的直接-间接途径划分和纹状体-基质区隔化。众所周知,间接途径 SPN 易发生神经退行性变和转录组紊乱,但对于 HD 中纹状体-基质轴与经典轴相比如何受到损害,人们知之甚少。在这里,我们使用来自男性 1 级 HD 患者死后大脑样本的单核 RNA-seq 数据以及雄性 zQ175 和 R6/2 小鼠模型,表明这两个轴是多路复用的,并且在 HD 中受到不同程度的损害。在人类 HD 中,纹状体间接途径 SPN 是最耗竭的 SPN 群体。在小鼠 HD 模型中,纹状体-基质 SPN 的转录组独特性的丧失比直接-间接途径 SPN 更为明显。此外,纹状体-基质区别的丧失在间接途径 SPN 中更为明显。这些结果为分别在疾病进展的晚期和早期,经典的直接-间接途径和纹状体-基质区隔受到不同程度的损害的可能性提供了依据,这分别有助于症状的产生,因此需要采取不同的治疗策略。

https://cdn.ncbi.nlm.nih.gov/pmc/blobs/296d/9845362/1f980f4d9e2d/41467_2022_35752_Fig1_HTML.jpg

文献检索

告别复杂PubMed语法,用中文像聊天一样搜索,搜遍4000万医学文献。AI智能推荐,让科研检索更轻松。

立即免费搜索

文件翻译

保留排版,准确专业,支持PDF/Word/PPT等文件格式,支持 12+语言互译。

免费翻译文档

深度研究

AI帮你快速写综述,25分钟生成高质量综述,智能提取关键信息,辅助科研写作。

立即免费体验