• 文献检索
  • 文档翻译
  • 深度研究
  • 学术资讯
  • Suppr Zotero 插件Zotero 插件
  • 邀请有礼
  • 套餐&价格
  • 历史记录
应用&插件
Suppr Zotero 插件Zotero 插件浏览器插件Mac 客户端Windows 客户端微信小程序
定价
高级版会员购买积分包购买API积分包
服务
文献检索文档翻译深度研究API 文档MCP 服务
关于我们
关于 Suppr公司介绍联系我们用户协议隐私条款
关注我们

Suppr 超能文献

核心技术专利:CN118964589B侵权必究
粤ICP备2023148730 号-1Suppr @ 2026

文献检索

告别复杂PubMed语法,用中文像聊天一样搜索,搜遍4000万医学文献。AI智能推荐,让科研检索更轻松。

立即免费搜索

文件翻译

保留排版,准确专业,支持PDF/Word/PPT等文件格式,支持 12+语言互译。

免费翻译文档

深度研究

AI帮你快速写综述,25分钟生成高质量综述,智能提取关键信息,辅助科研写作。

立即免费体验

VGLL2-NCOA2 利用发育程序促进儿科肉瘤发生。

VGLL2-NCOA2 leverages developmental programs for pediatric sarcomagenesis.

机构信息

Institut Curie Research Center, Paris Sciences et Lettres (PSL) Research University, INSERM U830, 75005 Paris, France; Institut Curie, Paris Sciences et Lettres (PSL) Research University, Medical Oncology Department, 75005 Paris, France.

Department of Molecular Biology, UT Southwestern Medical Center, Dallas, TX 75390, USA.

出版信息

Cell Rep. 2023 Jan 31;42(1):112013. doi: 10.1016/j.celrep.2023.112013. Epub 2023 Jan 18.

DOI:10.1016/j.celrep.2023.112013
PMID:36656711
原文链接:https://pmc.ncbi.nlm.nih.gov/articles/PMC10054615/
Abstract

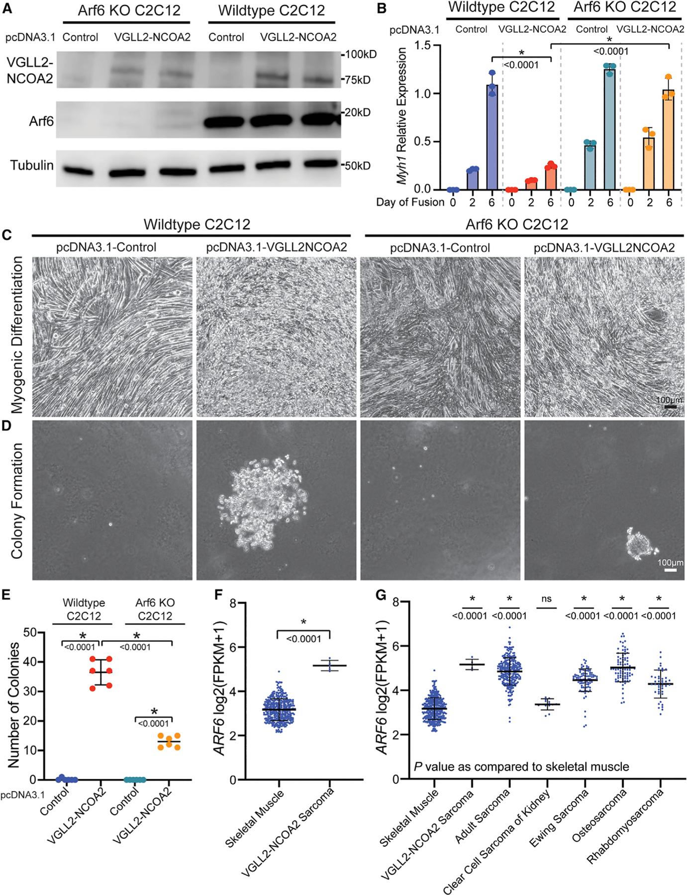
Clinical sequencing efforts are rapidly identifying sarcoma gene fusions that lack functional validation. An example is the fusion of transcriptional coactivators, VGLL2-NCOA2, found in infantile rhabdomyosarcoma. To delineate VGLL2-NCOA2 tumorigenic mechanisms and identify therapeutic vulnerabilities, we implement a cross-species comparative oncology approach with zebrafish, mouse allograft, and patient samples. We find that VGLL2-NCOA2 is sufficient to generate mesenchymal tumors that display features of immature skeletal muscle and recapitulate the human disease. A subset of VGLL2-NCOA2 zebrafish tumors transcriptionally cluster with embryonic somitogenesis and identify VGLL2-NCOA2 developmental programs, including a RAS family GTPase, ARF6. In VGLL2-NCOA2 zebrafish, mouse, and patient tumors, ARF6 is highly expressed. ARF6 knockout suppresses VGLL2-NCOA2 oncogenic activity in cell culture, and, more broadly, ARF6 is overexpressed in adult and pediatric sarcomas. Our data indicate that VGLL2-NCOA2 is an oncogene that leverages developmental programs for tumorigenesis and that reactivation or persistence of ARF6 could represent a therapeutic opportunity.

摘要

临床测序工作正在迅速鉴定缺乏功能验证的肉瘤基因融合。转录共激活因子 VGLL2-NCOA2 在婴儿横纹肌肉瘤中的融合就是一个例子。为了描绘 VGLL2-NCOA2 的肿瘤发生机制并确定治疗弱点,我们采用了跨物种比较肿瘤学方法,包括斑马鱼、小鼠同种异体移植和患者样本。我们发现,VGLL2-NCOA2 足以产生间充质肿瘤,这些肿瘤表现出未成熟骨骼肌的特征,并重现了人类疾病。一部分 VGLL2-NCOA2 斑马鱼肿瘤在转录上与胚胎体节发生聚类,并确定了 VGLL2-NCOA2 的发育程序,包括 RAS 家族 GTP 酶 ARF6。在 VGLL2-NCOA2 斑马鱼、小鼠和患者肿瘤中,ARF6 高度表达。ARF6 基因敲除可抑制 VGLL2-NCOA2 在细胞培养中的致癌活性,更广泛地说,ARF6 在成人和儿科肉瘤中过度表达。我们的数据表明,VGLL2-NCOA2 是一种癌基因,它利用发育程序进行肿瘤发生,而 ARF6 的重新激活或持续存在可能代表治疗机会。

https://cdn.ncbi.nlm.nih.gov/pmc/blobs/e2c4/10054615/878d0ec3e646/nihms-1870547-f0008.jpg
https://cdn.ncbi.nlm.nih.gov/pmc/blobs/e2c4/10054615/8f330483ea1f/nihms-1870547-f0002.jpg
https://cdn.ncbi.nlm.nih.gov/pmc/blobs/e2c4/10054615/2bb930c65319/nihms-1870547-f0003.jpg
https://cdn.ncbi.nlm.nih.gov/pmc/blobs/e2c4/10054615/f9df8b16a101/nihms-1870547-f0004.jpg
https://cdn.ncbi.nlm.nih.gov/pmc/blobs/e2c4/10054615/f39fd42e0efd/nihms-1870547-f0005.jpg
https://cdn.ncbi.nlm.nih.gov/pmc/blobs/e2c4/10054615/38d4c40b341b/nihms-1870547-f0006.jpg
https://cdn.ncbi.nlm.nih.gov/pmc/blobs/e2c4/10054615/97e812945f80/nihms-1870547-f0007.jpg
https://cdn.ncbi.nlm.nih.gov/pmc/blobs/e2c4/10054615/878d0ec3e646/nihms-1870547-f0008.jpg
https://cdn.ncbi.nlm.nih.gov/pmc/blobs/e2c4/10054615/8f330483ea1f/nihms-1870547-f0002.jpg
https://cdn.ncbi.nlm.nih.gov/pmc/blobs/e2c4/10054615/2bb930c65319/nihms-1870547-f0003.jpg
https://cdn.ncbi.nlm.nih.gov/pmc/blobs/e2c4/10054615/f9df8b16a101/nihms-1870547-f0004.jpg
https://cdn.ncbi.nlm.nih.gov/pmc/blobs/e2c4/10054615/f39fd42e0efd/nihms-1870547-f0005.jpg
https://cdn.ncbi.nlm.nih.gov/pmc/blobs/e2c4/10054615/38d4c40b341b/nihms-1870547-f0006.jpg
https://cdn.ncbi.nlm.nih.gov/pmc/blobs/e2c4/10054615/97e812945f80/nihms-1870547-f0007.jpg
https://cdn.ncbi.nlm.nih.gov/pmc/blobs/e2c4/10054615/878d0ec3e646/nihms-1870547-f0008.jpg

相似文献

1
VGLL2-NCOA2 leverages developmental programs for pediatric sarcomagenesis.VGLL2-NCOA2 利用发育程序促进儿科肉瘤发生。
Cell Rep. 2023 Jan 31;42(1):112013. doi: 10.1016/j.celrep.2023.112013. Epub 2023 Jan 18.
2
A Molecular Study of Pediatric Spindle and Sclerosing Rhabdomyosarcoma: Identification of Novel and Recurrent VGLL2-related Fusions in Infantile Cases.小儿梭形及硬化性横纹肌肉瘤的分子研究:婴儿病例中新型及复发性VGLL2相关融合基因的鉴定
Am J Surg Pathol. 2016 Feb;40(2):224-35. doi: 10.1097/PAS.0000000000000538.
3
Functional Genomics of Novel Rhabdomyosarcoma Fusion-Oncogenes Using Zebrafish.利用斑马鱼对新型横纹肌肉瘤融合癌基因的功能基因组学研究。
Methods Mol Biol. 2024;2707:23-41. doi: 10.1007/978-1-0716-3401-1_2.
4
Establishment and Characterization of a Cell Line (S-RMS1) Derived from an Infantile Spindle Cell Rhabdomyosarcoma with Fusion Transcript.建立并鉴定源自具有融合转录本的婴儿型梭形细胞横纹肌肉瘤的细胞系(S-RMS1)。
Int J Mol Sci. 2021 May 22;22(11):5484. doi: 10.3390/ijms22115484.
5
Recurrent NCOA2 gene rearrangements in congenital/infantile spindle cell rhabdomyosarcoma.先天性/婴儿期梭形细胞横纹肌肉瘤中 NCOA2 基因的反复重排。
Genes Chromosomes Cancer. 2013 Jun;52(6):538-50. doi: 10.1002/gcc.22050. Epub 2013 Mar 5.
6
Establishment and characterization of NCC-ssRMS2-C1: a novel patient-derived cell line of spindle cell/sclerosing rhabdomyosarcoma.NCC-ssRMS2-C1的建立与鉴定:一种新的源自患者的梭形细胞/硬化性横纹肌肉瘤细胞系
Hum Cell. 2021 Sep;34(5):1569-1578. doi: 10.1007/s13577-021-00569-1. Epub 2021 Jun 23.
7
Novel fusion genes in spindle cell rhabdomyosarcoma: The spectrum broadens.梭形细胞横纹肌肉瘤中的新型融合基因:谱拓宽。
Genes Chromosomes Cancer. 2021 Oct;60(10):687-694. doi: 10.1002/gcc.22978. Epub 2021 Jul 8.
8
Molecular diagnostics in the management of rhabdomyosarcoma.横纹肌肉瘤治疗中的分子诊断
Expert Rev Mol Diagn. 2017 Feb;17(2):189-194. doi: 10.1080/14737159.2017.1275965. Epub 2017 Jan 6.
9
Intraosseous Spindle Cell Rhabdomyosarcoma with :: Fusion - Case Report with Substantial Clinical Follow-up and Review of the Literature.骨内梭形细胞横纹肌肉瘤伴::融合——附大量临床随访和文献复习的病例报告。
Cancer Invest. 2023 Sep;41(8):704-712. doi: 10.1080/07357907.2023.2255668. Epub 2023 Sep 6.
10
VGLL2 and TEAD1 fusion proteins drive YAP/TAZ-independent tumorigenesis by engaging p300.VGLL2和TEAD1融合蛋白通过结合p300驱动不依赖YAP/TAZ的肿瘤发生。
bioRxiv. 2025 Feb 18:2024.05.01.592016. doi: 10.1101/2024.05.01.592016.

引用本文的文献

1
Fusion oncogenes in rhabdomyosarcoma: model systems, mechanisms of tumorigenesis, and therapeutic implications.横纹肌肉瘤中的融合致癌基因:模型系统、肿瘤发生机制及治疗意义
Front Oncol. 2025 Jun 17;15:1570070. doi: 10.3389/fonc.2025.1570070. eCollection 2025.
2
VGLL2 and TEAD1 fusion proteins identified in human sarcoma drive YAP/TAZ-independent tumorigenesis by engaging EP300.在人类肉瘤中鉴定出的VGLL2和TEAD1融合蛋白通过与EP300结合驱动不依赖YAP/TAZ的肿瘤发生。
Elife. 2025 May 8;13:RP98386. doi: 10.7554/eLife.98386.
3
Editorial: New strategies for treating fusion-driven sarcomas.

本文引用的文献

1
Transcriptome Analysis of Multiple Metabolic Tissues in High-Salt Diet-Fed Mice.高盐饮食喂养的小鼠多个代谢组织的转录组分析。
Front Endocrinol (Lausanne). 2022 May 17;13:887843. doi: 10.3389/fendo.2022.887843. eCollection 2022.
2
clusterProfiler 4.0: A universal enrichment tool for interpreting omics data.clusterProfiler 4.0:用于解释组学数据的通用富集工具。
Innovation (Camb). 2021 Jul 1;2(3):100141. doi: 10.1016/j.xinn.2021.100141. eCollection 2021 Aug 28.
3
Evidence of pioneer factor activity of an oncogenic fusion transcription factor.
社论:治疗融合驱动型肉瘤的新策略
Front Cell Dev Biol. 2025 Apr 3;13:1600133. doi: 10.3389/fcell.2025.1600133. eCollection 2025.
4
New dual inducible cellular model to investigate temporal control of oncogenic cooperating genes.新型双重诱导细胞模型,用于研究致癌基因协同作用的时间控制。
Sci Rep. 2024 Sep 5;14(1):20773. doi: 10.1038/s41598-024-71227-3.
5
YAP1::NR4A3 and YAP1::NCOA2 fusions in poroma: expanding the spectrum of molecular alterations in poroid tumors.汗孔瘤中的YAP1::NR4A3和YAP1::NCOA2融合:扩大类汗孔瘤肿瘤分子改变的谱
Virchows Arch. 2024 Oct;485(4):749-753. doi: 10.1007/s00428-024-03898-2. Epub 2024 Aug 23.
6
Epigenetic determinants of fusion-driven sarcomas: paradigms and challenges.融合驱动型肉瘤的表观遗传决定因素:范例与挑战
Front Cell Dev Biol. 2024 Jun 14;12:1416946. doi: 10.3389/fcell.2024.1416946. eCollection 2024.
7
Biological and therapeutic insights from animal modeling of fusion-driven pediatric soft tissue sarcomas.融合驱动型儿科软组织肉瘤动物模型的生物学和治疗学见解。
Dis Model Mech. 2024 Jun 1;17(6). doi: 10.1242/dmm.050704. Epub 2024 Jun 25.
8
Placental co-transcriptional activator Vestigial-like 1 (VGLL1) drives tumorigenesis via increasing transcription of proliferation and invasion genes.胎盘共转录激活因子类原基蛋白1(VGLL1)通过增加增殖和侵袭基因的转录来驱动肿瘤发生。
Front Oncol. 2024 Jun 7;14:1403052. doi: 10.3389/fonc.2024.1403052. eCollection 2024.
9
VGLL2 and TEAD1 fusion proteins drive YAP/TAZ-independent tumorigenesis by engaging p300.VGLL2和TEAD1融合蛋白通过结合p300驱动不依赖YAP/TAZ的肿瘤发生。
bioRxiv. 2025 Feb 18:2024.05.01.592016. doi: 10.1101/2024.05.01.592016.
致癌融合转录因子的先驱因子活性证据。
iScience. 2021 Jul 16;24(8):102867. doi: 10.1016/j.isci.2021.102867. eCollection 2021 Aug 20.
4
Infantile Rhabdomyosarcomas With VGLL2 Rearrangement Are Not Always an Indolent Disease: A Study of 4 Aggressive Cases With Clinical, Pathologic, Molecular, and Radiologic Findings.伴有VGLL2重排的婴儿横纹肌肉瘤并非总是惰性疾病:4例侵袭性病例的临床、病理、分子及影像学研究
Am J Surg Pathol. 2021 Jun 1;45(6):854-867. doi: 10.1097/PAS.0000000000001702.
5
Modeling the developmental origins of pediatric cancer to improve patient outcomes.建立儿童癌症的发育起源模型,以改善患者的预后。
Dis Model Mech. 2021 Feb 22;14(2):dmm048930. doi: 10.1242/dmm.048930.
6
Recurrent MEIS1-NCOA2/1 fusions in a subset of low-grade spindle cell sarcomas frequently involving the genitourinary and gynecologic tracts.在低级别梭形细胞肉瘤亚组中经常出现 MEIS1-NCOA2/1 融合,常涉及泌尿生殖和妇科管腔。
Mod Pathol. 2021 Jun;34(6):1203-1212. doi: 10.1038/s41379-021-00744-7. Epub 2021 Feb 11.
7
Targeted splice sequencing reveals RNA toxicity and therapeutic response in myotonic dystrophy.靶向剪接测序揭示了肌强直性营养不良的 RNA 毒性和治疗反应。
Nucleic Acids Res. 2021 Feb 26;49(4):2240-2254. doi: 10.1093/nar/gkab022.
8
Updates from the 2020 World Health Organization Classification of Soft Tissue and Bone Tumours.2020 年世界卫生组织软组织和骨肿瘤分类更新。
Histopathology. 2021 Apr;78(5):644-657. doi: 10.1111/his.14265. Epub 2021 Jan 12.
9
: batch effect adjustment for RNA-seq count data.RNA测序计数数据的批次效应调整
NAR Genom Bioinform. 2020 Sep;2(3):lqaa078. doi: 10.1093/nargab/lqaa078. Epub 2020 Sep 21.
10
Gene-Metabolite Network Linked to Inhibited Bioenergetics in Association With Spaceflight-Induced Loss of Male Mouse Quadriceps Muscle.基因-代谢物网络与抑制生物能量有关,与航天飞行引起的雄性小鼠股四头肌损失有关。
J Bone Miner Res. 2020 Oct;35(10):2049-2057. doi: 10.1002/jbmr.4102. Epub 2020 Jul 30.