LAQV-REQUIMTE, Department of Chemistry, University of Aveiro, Campus Universitário de Santiago, 3810-193 Aveiro, Portugal.
cE3c-Centre for Ecology, Evolution and Environmental Changes, Azorean Biodiversity Group, CHANGE-Global Change and Sustainability Institute, Faculty of Sciences and Technology, University of the Azores, 9500-321 Ponta Delgada, Portugal.
Mar Drugs. 2022 Dec 31;21(1):35. doi: 10.3390/md21010035.
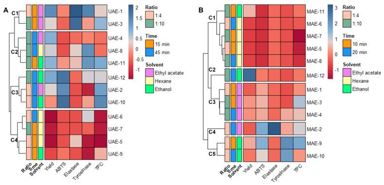
(reclassified as ) is a brown seaweed species rich in meroterpenoids, presenting interesting antioxidant, antitumor, and anti-inflammatory activities. However, there is still a lot to uncover regarding the bioactive potential of this species, as evidenced by the lack of records of antiaging activities from , making this macroalga an excellent candidate for studies of its cosmeceutical potential. Ultrasound-(UAE) and microwave-assisted extraction (MAE) are advanced sustainable technologies that are very efficient in enhancing bioactive compound extraction. Applying these extraction techniques to a new biological matrix often calls for optimizing the parameters toward the best extraction yield. Since is a new matrix for both UAE and MAE techniques, the present work proposes the optimization of the extraction process, using a novel approach: instead of only focusing on increasing the yield, the goal of this work is to determine the parameters for UAE and MAE that lead to extracts with better antiaging activities. For this bio-guided approach, several extracts were prepared by UAE and MAE under varying conditions of solvent, time, and algae/solvent ratios. Their antiaging activities were then determined, and all the results combined to unveil the conditions yielding extracts with higher cosmeceutical potential. Using statistical tools, it was found that, for UAE, the best conditions were ethyl acetate, 15 min, and a ratio of 1:4, which led to an extract with high yield, and causing the strong inhibition of tyrosinase and elastase. In turn, ethanol, 10 min, and a ratio of 1:4 were the best conditions for MAE, leading to the extract with the best antioxidant activity. The results show that the proposed bio-guided approach was effective in obtaining extracts with high cosmeceutical potential, unveiling the possibility of modulating an extract's activity by changing the extraction method.
(重新分类为)是一种富含混合萜类化合物的褐藻,具有有趣的抗氧化、抗肿瘤和抗炎活性。然而,关于该物种的生物活性潜力还有很多需要揭示的地方,因为缺乏该大型藻类具有抗衰老活性的记录,这使得这种大型藻类成为研究其化妆品潜力的绝佳候选物。超声(UAE)和微波辅助提取(MAE)是两种非常有效的先进可持续技术,可提高生物活性化合物的提取效率。将这些提取技术应用于新的生物基质通常需要针对最佳提取率来优化参数。由于 是 UAE 和 MAE 技术的新基质,因此本工作提出了优化提取过程的建议,采用了一种新方法:不是仅专注于提高产率,而是本工作的目标是确定 UAE 和 MAE 的参数,以获得具有更好抗衰老活性的提取物。对于这种生物导向方法,通过 UAE 和 MAE 在不同溶剂、时间和藻/溶剂比条件下制备了几种 提取物。然后测定它们的抗衰老活性,并结合所有结果揭示出能产生具有更高化妆品潜力的提取物的条件。通过统计工具发现,对于 UAE,最佳条件是乙酸乙酯、15 分钟和 1:4 的比例,这导致了高产率的提取物,并强烈抑制了酪氨酸酶和弹性蛋白酶。相反,乙醇、10 分钟和 1:4 的比例是 MAE 的最佳条件,导致了具有最佳抗氧化活性的提取物。结果表明,所提出的生物导向方法有效地获得了具有高化妆品潜力的提取物,揭示了通过改变提取方法来调节提取物活性的可能性。