• 文献检索
  • 文档翻译
  • 深度研究
  • 学术资讯
  • Suppr Zotero 插件Zotero 插件
  • 邀请有礼
  • 套餐&价格
  • 历史记录
应用&插件
Suppr Zotero 插件Zotero 插件浏览器插件Mac 客户端Windows 客户端微信小程序
定价
高级版会员购买积分包购买API积分包
服务
文献检索文档翻译深度研究API 文档MCP 服务
关于我们
关于 Suppr公司介绍联系我们用户协议隐私条款
关注我们

Suppr 超能文献

核心技术专利:CN118964589B侵权必究
粤ICP备2023148730 号-1Suppr @ 2026

文献检索

告别复杂PubMed语法,用中文像聊天一样搜索,搜遍4000万医学文献。AI智能推荐,让科研检索更轻松。

立即免费搜索

文件翻译

保留排版,准确专业,支持PDF/Word/PPT等文件格式,支持 12+语言互译。

免费翻译文档

深度研究

AI帮你快速写综述,25分钟生成高质量综述,智能提取关键信息,辅助科研写作。

立即免费体验

儿童接触蛋白相关蛋白样 2 抗体相关自身免疫性脑炎:病例报告和文献系统评价。

Contactin-associated protein-like 2 antibody-associated autoimmune encephalitis in children: case reports and systematic review of literature.

机构信息

Department of Pediatric Intensive Care Unit, The First Hospital of Jilin University, No. 1 Xinmin Street, Changchun, 130021, Jilin, China.

出版信息

Acta Neurol Belg. 2023 Oct;123(5):1663-1678. doi: 10.1007/s13760-023-02174-5. Epub 2023 Jan 20.

DOI:10.1007/s13760-023-02174-5
PMID:36662402
原文链接:https://pmc.ncbi.nlm.nih.gov/articles/PMC9857898/
Abstract

OBJECTIVES

To ascertain the clinical characteristics of pediatric patients with contactin-associated protein-like 2 (CASPR2) antibody-associated autoimmune encephalitis (AEs).

METHODS

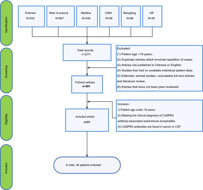
Two cases of CASPR2 antibody-associated AEs have been reported. In addition, a systematic search of literature published between January 2010 and March 2022 through six online databases was conducted to identify the pediatric patients with CASPR2 antibody-associated AEs. Data on demographics, clinical symptoms, laboratory examinations, imaging, treatment, and outcome were collected.

RESULTS

Our updated literature search yielded 1,837 publications, of which 21 were selected, and 40 patients in this study met the diagnostic criteria for AE. There were 25 males and 15 females with a mean age of 9.2 years. The most common presenting symptoms are psychiatric symptoms (72.5%), sleep changes (62.5%), and movement disorders (60%). The psychiatric symptoms included mood changes (39.1%), behavior changes (25%), and hallucination (7.5%). In total, 23 cases (57.5%) combined with autonomic dysfunction, such as gastrointestinal dysmotility, cardiovascular-related symptoms, and sweating. No tumors were observed in children. Thirty-eight patients received first-line immunotherapy, and eight received first-line and second-line immunotherapy. All patients had a good clinical response to immune therapy. Mean mRS at onset was 3.4; It was 0.88 at the last follow-up. There was no recurrence during follow-up.

CONCLUSION

Psychiatric symptoms, sleep disorders, movement disorders, and cardiovascular-related symptoms are the most common presentation in pediatric patients with CASPR2 antibody-associated AEs. Tumor, particularly with thymoma, is uncommon in children diagnosed with CASPR2 antibody-associated AEs. In addition, prompt diagnosis and immunotherapy can relieve symptoms and improve the prognosis.

摘要

目的

确定接触蛋白相关蛋白样 2 (CASPR2) 抗体相关自身免疫性脑炎 (AE) 患儿的临床特征。

方法

报告了 2 例 CASPR2 抗体相关 AE 病例。此外,通过 6 个在线数据库对 2010 年 1 月至 2022 年 3 月期间发表的文献进行了系统检索,以确定 CASPR2 抗体相关 AE 的儿科患者。收集了人口统计学、临床症状、实验室检查、影像学、治疗和预后的数据。

结果

我们更新的文献检索产生了 1837 篇文献,其中 21 篇被选中,本研究共有 40 例患者符合 AE 的诊断标准。男性 25 例,女性 15 例,平均年龄为 9.2 岁。最常见的首发症状是精神症状 (72.5%)、睡眠改变 (62.5%)和运动障碍 (60%)。精神症状包括情绪改变 (39.1%)、行为改变 (25%)和幻觉 (7.5%)。共有 23 例 (57.5%)合并自主神经功能障碍,如胃肠动力障碍、心血管相关症状和出汗。儿童中未发现肿瘤。38 例患者接受一线免疫治疗,8 例患者接受一线和二线免疫治疗。所有患者对免疫治疗均有良好的临床反应。发病时平均 mRS 为 3.4;最后一次随访时为 0.88。随访期间无复发。

结论

精神症状、睡眠障碍、运动障碍和心血管相关症状是儿童 CASPR2 抗体相关 AE 最常见的表现。肿瘤,特别是胸腺瘤,在诊断为 CASPR2 抗体相关 AE 的儿童中并不常见。此外,及时诊断和免疫治疗可以缓解症状,改善预后。

https://cdn.ncbi.nlm.nih.gov/pmc/blobs/a418/9857898/22e5e45bc278/13760_2023_2174_Fig2_HTML.jpg
https://cdn.ncbi.nlm.nih.gov/pmc/blobs/a418/9857898/72a87e60820f/13760_2023_2174_Fig1_HTML.jpg
https://cdn.ncbi.nlm.nih.gov/pmc/blobs/a418/9857898/22e5e45bc278/13760_2023_2174_Fig2_HTML.jpg
https://cdn.ncbi.nlm.nih.gov/pmc/blobs/a418/9857898/72a87e60820f/13760_2023_2174_Fig1_HTML.jpg
https://cdn.ncbi.nlm.nih.gov/pmc/blobs/a418/9857898/22e5e45bc278/13760_2023_2174_Fig2_HTML.jpg

相似文献

1
Contactin-associated protein-like 2 antibody-associated autoimmune encephalitis in children: case reports and systematic review of literature.儿童接触蛋白相关蛋白样 2 抗体相关自身免疫性脑炎:病例报告和文献系统评价。
Acta Neurol Belg. 2023 Oct;123(5):1663-1678. doi: 10.1007/s13760-023-02174-5. Epub 2023 Jan 20.
2
Signs and symptoms to determine if a patient presenting in primary care or hospital outpatient settings has COVID-19.在基层医疗机构或医院门诊环境中,如果患者出现以下症状和体征,可判断其是否患有 COVID-19。
Cochrane Database Syst Rev. 2022 May 20;5(5):CD013665. doi: 10.1002/14651858.CD013665.pub3.
3
Drugs for preventing postoperative nausea and vomiting in adults after general anaesthesia: a network meta-analysis.成人全身麻醉后预防术后恶心呕吐的药物:网状Meta分析
Cochrane Database Syst Rev. 2020 Oct 19;10(10):CD012859. doi: 10.1002/14651858.CD012859.pub2.
4
Sertindole for schizophrenia.用于治疗精神分裂症的舍吲哚。
Cochrane Database Syst Rev. 2005 Jul 20;2005(3):CD001715. doi: 10.1002/14651858.CD001715.pub2.
5
Systemic pharmacological treatments for chronic plaque psoriasis: a network meta-analysis.系统性药理学治疗慢性斑块状银屑病:网络荟萃分析。
Cochrane Database Syst Rev. 2021 Apr 19;4(4):CD011535. doi: 10.1002/14651858.CD011535.pub4.
6
A rapid and systematic review of the clinical effectiveness and cost-effectiveness of topotecan for ovarian cancer.拓扑替康治疗卵巢癌的临床有效性和成本效益的快速系统评价。
Health Technol Assess. 2001;5(28):1-110. doi: 10.3310/hta5280.
7
SARS-CoV-2-neutralising monoclonal antibodies to prevent COVID-19.SARS-CoV-2 中和单克隆抗体预防 COVID-19。
Cochrane Database Syst Rev. 2022 Jun 17;6(6):CD014945. doi: 10.1002/14651858.CD014945.pub2.
8
Systemic treatments for metastatic cutaneous melanoma.转移性皮肤黑色素瘤的全身治疗
Cochrane Database Syst Rev. 2018 Feb 6;2(2):CD011123. doi: 10.1002/14651858.CD011123.pub2.
9
Clinical characteristics and prognostic clinical factors of anti-gamma-aminobutyric acid-B receptor (GABAB-R) encephalitis in Türkiye: a multicenter study.土耳其抗γ-氨基丁酸B受体(GABAB-R)脑炎的临床特征及预后相关临床因素:一项多中心研究
Neurol Res. 2025 Jul;47(7):612-625. doi: 10.1080/01616412.2025.2495932. Epub 2025 May 2.
10
Treatment with disease-modifying drugs for people with a first clinical attack suggestive of multiple sclerosis.对首次出现提示多发性硬化症临床发作的患者使用疾病修饰药物进行治疗。
Cochrane Database Syst Rev. 2017 Apr 25;4(4):CD012200. doi: 10.1002/14651858.CD012200.pub2.

引用本文的文献

1
Mercury Induced Autoimmunity: A Case of CASPR2/LGI1 Autoimmune Encephalitis in a 14-Month-old.汞诱导的自身免疫:一例14个月大儿童的CASPR2/LGI1自身免疫性脑炎
Child Neurol Open. 2024 Jan 31;11:2329048X241227347. doi: 10.1177/2329048X241227347. eCollection 2024 Jan-Dec.

本文引用的文献

1
Performance of the clinical assessment scale for autoimmune encephalitis in a pediatric autoimmune encephalitis cohort.自身免疫性脑炎临床评估量表在儿科自身免疫性脑炎队列中的表现。
Front Immunol. 2022 Oct 14;13:915352. doi: 10.3389/fimmu.2022.915352. eCollection 2022.
2
The Antibody Assay in Suspected Autoimmune Encephalitis From Positive Rate to Test Strategies.疑似自身免疫性脑炎的抗体检测:从阳性率到检测策略。
Front Immunol. 2022 Feb 23;13:803854. doi: 10.3389/fimmu.2022.803854. eCollection 2022.
3
Development of attentional networks during childhood and adolescence: A functional MRI study.
儿童和青少年注意网络的发展:一项功能磁共振成像研究。
Neuropsychopharmacol Rep. 2022 Jun;42(2):191-198. doi: 10.1002/npr2.12246. Epub 2022 Mar 9.
4
Thyroid Function and Low Free Triiodothyronine in Chinese Patients With Autoimmune Encephalitis.自身免疫性脑炎患者的甲状腺功能与游离三碘甲状腺原氨酸降低。
Front Immunol. 2022 Feb 10;13:821746. doi: 10.3389/fimmu.2022.821746. eCollection 2022.
5
The detection of up-regulated anti-thyroid antibodies and autoimmune thyroid diseases in patients with autoimmune encephalitis: a retrospective study of 221 patients.自身免疫性脑炎患者中上调的抗甲状腺抗体和自身免疫性甲状腺疾病的检测:221 例患者的回顾性研究。
Neurol Sci. 2022 Jun;43(6):3901-3910. doi: 10.1007/s10072-022-05932-0. Epub 2022 Feb 8.
6
Clinical Features and Prognosis in Chinese Patients With Dipeptidyl-Peptidase-Like Protein 6 Antibody-Associated Encephalitis.二肽基肽酶样蛋白6抗体相关脑炎中国患者的临床特征与预后
Front Neurol. 2022 Jan 14;12:817896. doi: 10.3389/fneur.2021.817896. eCollection 2021.
7
Clinical characteristics, long-term functional outcomes and relapse of anti-LGI1/Caspr2 encephalitis: a prospective cohort study in Western China.抗LGI1/Caspr2脑炎的临床特征、长期功能结局及复发:中国西部的一项前瞻性队列研究
Ther Adv Neurol Disord. 2022 Jan 19;15:17562864211073203. doi: 10.1177/17562864211073203. eCollection 2022.
8
Objective sleep profile in LGI1/CASPR2 autoimmunity.LGI1/CASPR2自身免疫中的客观睡眠特征
Sleep. 2022 Feb 14;45(2). doi: 10.1093/sleep/zsab297.
9
Clinical Features and Outcomes in Pediatric Autoimmune Encephalitis Associated With CASPR2 Antibody.与接触蛋白相关蛋白2(CASPR2)抗体相关的儿童自身免疫性脑炎的临床特征及预后
Front Pediatr. 2021 Oct 1;9:736035. doi: 10.3389/fped.2021.736035. eCollection 2021.
10
Contactin-Associated Protein-Like 2 (CASPR2)-Associated Movement Disorder in a Child.儿童中与接触蛋白相关蛋白样2(CASPR2)相关的运动障碍
Mov Disord Clin Pract. 2021 Aug 20;8(7):1153-1154. doi: 10.1002/mdc3.13323. eCollection 2021 Oct.