Jiang Lu, Duan Baofeng, Jia Peng, Zhang Yan, Yan Xin
Department of Obstetrics and Gynecology, Peking University First Hospital, Beijing 100034, China.
Cancers (Basel). 2023 Jan 13;15(2):509. doi: 10.3390/cancers15020509.
Intratumor microbiomes can influence tumorigenesis and progression. The relationship between intratumor microbiomes and cervical cancer metastasis, however, remains unclear.
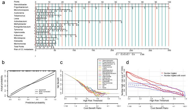
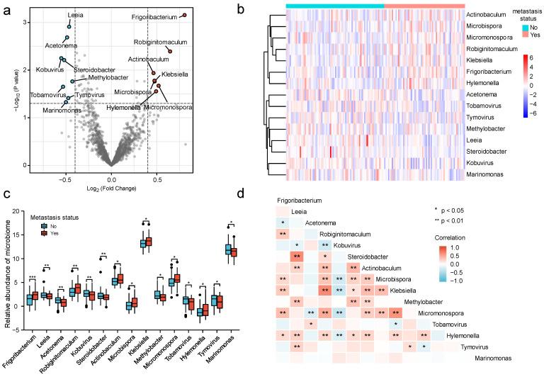
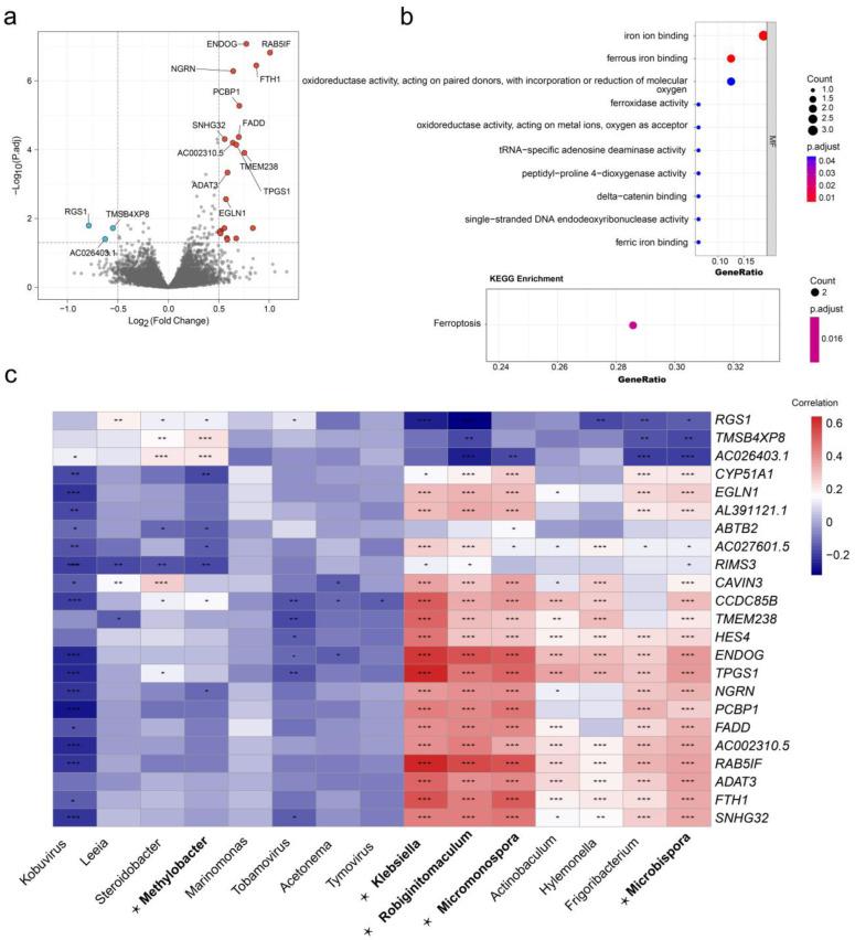
We examined 294 cervical cancer samples together with information on microbial expression, identified metastasis-associated microbiomes, and used machine learning methods to validate their predictive ability on tumor metastasis. The tumors were subsequently typed based on differences in microbial expression. Differentially expressed genes in different tumor types were combined to construct a tumor-prognostic risk score model and a multiparameter nomogram model. In addition, we performed a functional enrichment analysis of differentially expressed genes to infer the mechanism of action between microbiomes and tumor cells.
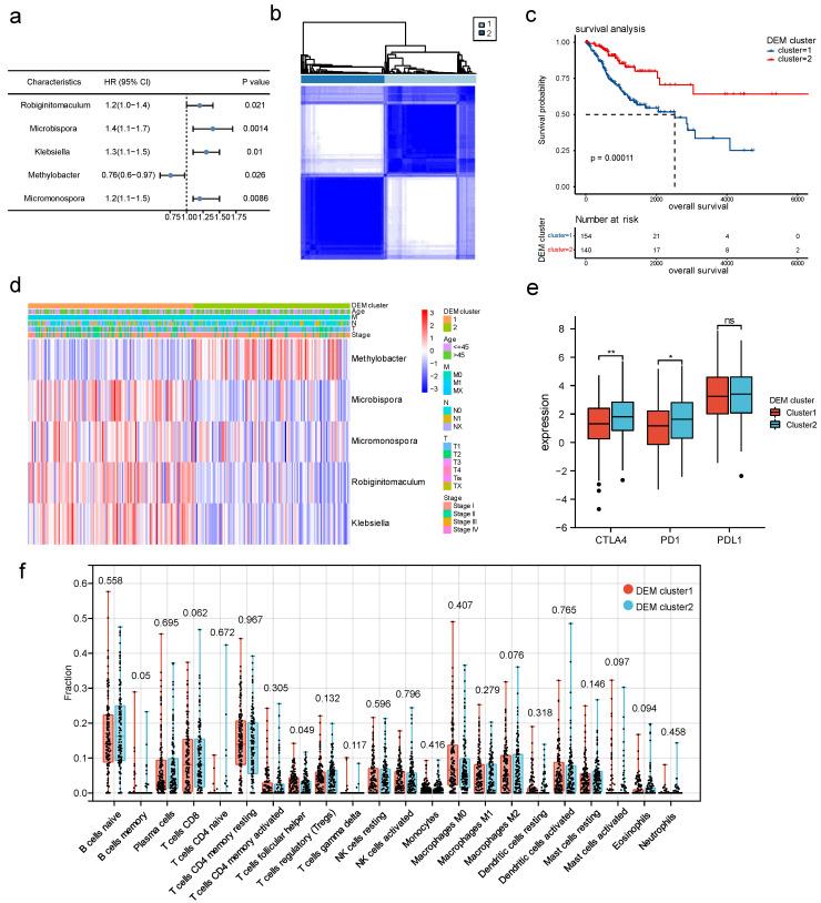
Based on the 15 differentially expressed microbiomes, machine learning models were able to correctly predict the risk of cervical cancer metastasis. In addition, both the risk score and the nomogram model accurately predicted tumor prognosis. Differences in the expression of endogenous genes in tumors can influence the distribution of the intracellular microbiomes.
Intratumoral microbiomes in cervical cancer are associated with tumor metastasis and influence disease prognosis. A change in gene expression within tumor cells is responsible for differences in the microbial populations within the tumor.
肿瘤内微生物群可影响肿瘤发生和进展。然而,肿瘤内微生物群与宫颈癌转移之间的关系仍不清楚。
我们检测了294份宫颈癌样本以及微生物表达信息,鉴定出与转移相关的微生物群,并使用机器学习方法验证它们对肿瘤转移的预测能力。随后根据微生物表达差异对肿瘤进行分型。将不同肿瘤类型中差异表达的基因进行整合,构建肿瘤预后风险评分模型和多参数列线图模型。此外,我们对差异表达基因进行功能富集分析,以推断微生物群与肿瘤细胞之间的作用机制。
基于15种差异表达的微生物群,机器学习模型能够正确预测宫颈癌转移风险。此外,风险评分和列线图模型均能准确预测肿瘤预后。肿瘤内源性基因表达的差异可影响细胞内微生物群的分布。
宫颈癌肿瘤内微生物群与肿瘤转移相关并影响疾病预后。肿瘤细胞内基因表达的变化导致肿瘤内微生物群的差异。