Suppr超能文献

在中国云南省越冬的普通鹤中发现了 2.3.4.4b 分支 H5N8 亚型禽流感病毒。

Clade 2.3.4.4b H5N8 Subtype Avian Influenza Viruses Were Identified from the Common Crane Wintering in Yunnan Province, China.

机构信息

College of Life Sciences, Southwest Forestry University, 300 Bailong Road, Kunming 650024, China.

Yunnan Tropical and Subtropical Animal Virus Diseases Laboratory, Yunnan Academy of Animal Husbandry and Veterinary, 6 Qinglongshan, Kunming 650224, China.

出版信息

Viruses. 2022 Dec 22;15(1):38. doi: 10.3390/v15010038.

Abstract

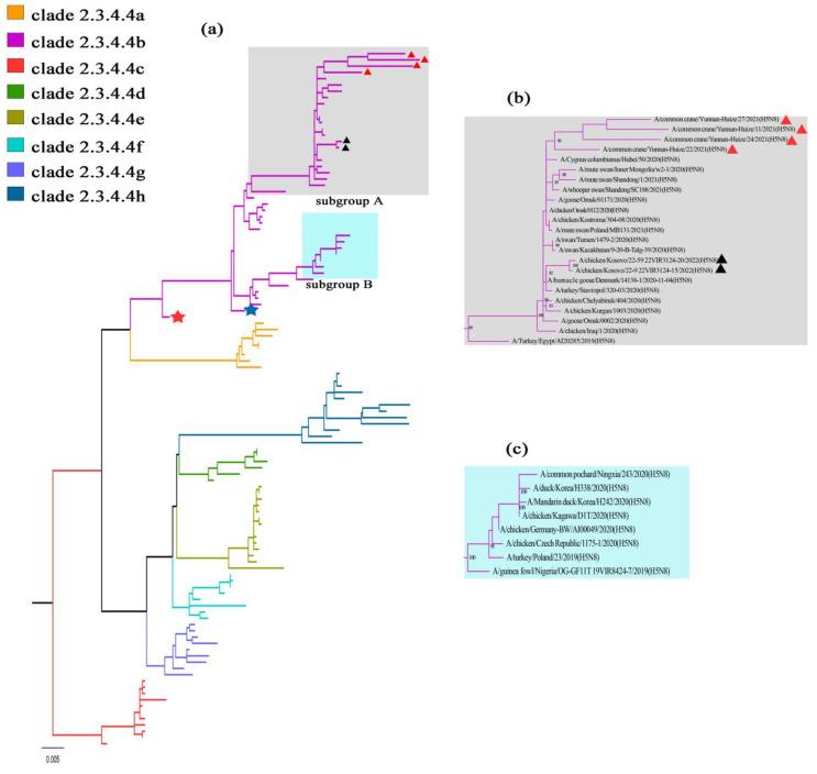
The seasonal migration of wild aquatic birds plays a critical role in the maintenance, transmission, and incursion of the avian influenza virus (AIV). AIV surveillance was performed during 2020-2021 in two national nature reserves with abundant wild bird resources in Yunnan, China. Four H5N8 AIVs isolates from the common crane were identified by next-generation sequencing. Phylogenetic analysis demonstrated that all eight gene segments of these H5N8 AIVs belonged to clade 2.3.4.4b high-pathogenic AIV (HPAIV) and shared high nucleotide sequence similarity with the strains isolated in Hubei, China, and Siberia, Russia, in 2020-2021. The H5N8 HPAIVs from common cranes were characterized by both human and avian dual-receptor specificity in the hemagglutinin (HA) protein. Moreover, possessing the substitutions contributes to overcoming transmission barriers of mammalian hosts in polymerase basic 2 (PB2), polymerase basic protein 1 (PB1), and polymerase acid (PA), and exhibiting the long stalk in the neck region of the neuraminidase (NA) protein contributes to adaptation in wild birds. Monitoring AIVs in migratory birds, at stopover sites and in their primary habitats, i.e., breeding or wintering grounds, could provide insight into potential zoonosis caused by AIVs.

摘要

野生水鸟的季节性迁徙在维持、传播和入侵禽流感病毒(AIV)方面发挥着关键作用。在中国云南两个野生鸟类资源丰富的国家自然保护区,于 2020-2021 年开展了 AIV 监测。通过下一代测序,从普通鹤中鉴定出了 4 株 H5N8 AIV 分离株。系统进化分析表明,这些 H5N8 AIV 的 8 个基因片段均属于 2.3.4.4b 高致病性 AIV(HPAIV)分支,与 2020-2021 年在中国湖北和俄罗斯西伯利亚分离的株高度同源。普通鹤来源的 H5N8 HPAIV 在血凝素(HA)蛋白中同时具有人类和禽类双重受体特异性。此外,这些 HPAIV 在聚合酶基本 2(PB2)、聚合酶碱性蛋白 1(PB1)和聚合酶酸性(PA)中具有的替换有助于克服哺乳动物宿主的传播障碍,并在神经氨酸酶(NA)蛋白的颈部区域具有长茎,有助于在野生鸟类中适应。监测候鸟、中途停留地及其主要栖息地(繁殖地或越冬地)中的 AIV 可以深入了解 AIV 引起的潜在人畜共患病。

https://cdn.ncbi.nlm.nih.gov/pmc/blobs/2f6b/9863098/b7d7e53dacb4/viruses-15-00038-g001.jpg

文献AI研究员

20分钟写一篇综述,助力文献阅读效率提升50倍。

立即体验

用中文搜PubMed

大模型驱动的PubMed中文搜索引擎

马上搜索

文档翻译

学术文献翻译模型,支持多种主流文档格式。

立即体验