Aggeu Magalhães Institute, Oswaldo Cruz Foundation, Recife 50670-420, Brazil.
Center for Genomic Sciences, National Autonomous University of Mexico, Cuernavaca 62210, Mexico.
Viruses. 2022 Dec 27;15(1):72. doi: 10.3390/v15010072.
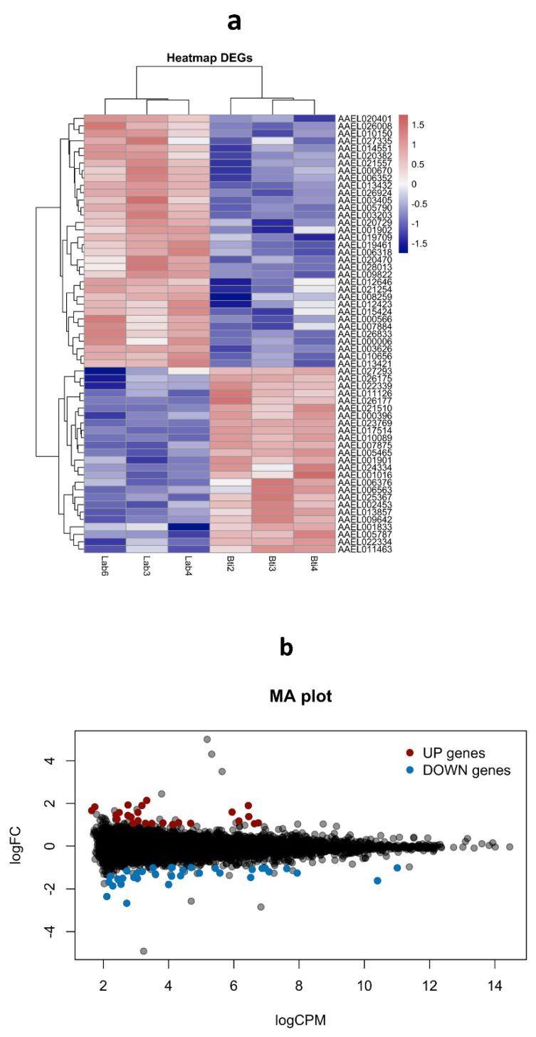
svar. (Bti) larvicides are effective in controlling ; however, the effects of long-term exposure need to be properly evaluated. We established an strain that has been treated with Bti for 30 generations (RecBti) and is still susceptible to Bti, but females exhibited increased susceptibility to Zika virus (ZIKV). This study compared the RecBti strain to a reference strain regarding: first, the relative transcription of selected immune genes in ZIKV-challenged females (F) with increased susceptibility detected in a previous study; then, the whole transcriptomic profile using unchallenged females (F). Among the genes compared by RT-qPCR in the ZIKV-infected and uninfected females from RecBti (F) and the reference strain, , , , , , and showed a trend of repression in RecBti infected females. The transcriptome of RecBti (F) unchallenged females, compared with a reference strain by RNA-seq, showed a similar profile and only 59 differentially expressed genes were found among 9202 genes analyzed. Our dataset showed that the long-term Bti exposure of the RecBti strain was associated with an alteration of the expression of genes potentially involved in the response to ZIKV infection in challenged females, which is an important feature found under this condition.
svar. (Bti)杀虫剂在控制方面有效;然而,需要对长期暴露的影响进行适当评估。我们建立了一种已经用 Bti 处理了 30 代的 品系(RecBti),并且仍然对 Bti 敏感,但雌性对寨卡病毒(ZIKV)的敏感性增加。本研究比较了 RecBti 品系与参考品系之间的差异:首先,在先前研究中发现对 ZIKV 感染的雌性(F)具有更高易感性的情况下,比较了 ZIKV 感染的雌性(F)中选定免疫基因的相对转录水平;然后,使用未感染的雌性(F)比较了整个转录组图谱。在 RecBti(F)和参考品系中 ZIKV 感染和未感染雌性的 RT-qPCR 比较的基因中, 、 、 、 、 和 在 RecBti 感染的雌性中表现出抑制的趋势。与参考品系相比,通过 RNA-seq 比较 RecBti(F)未感染的雌性的转录组,显示出相似的图谱,在分析的 9202 个基因中仅发现 59 个差异表达基因。我们的数据集表明,RecBti 品系的长期 Bti 暴露与感染的雌性中潜在参与 ZIKV 感染反应的基因表达的改变有关,这是在这种情况下发现的一个重要特征。