Suppr超能文献

人源环状RNA hsa_circ_0001658通过miR-590-5p/甲基转移酶样3(METTL3)调控轴加速结直肠癌进展。

Hsa_circ_0001658 accelerates the progression of colorectal cancer through miR-590-5p/METTL3 regulatory axis.

作者信息

Lu Yang, Wang Xing-Ming, Li Ze-Shu, Wu Ai-Juan, Cheng Wen-Xia

机构信息

Department of Oncology, PKUCare Luzhong Hospital, Zibo 255400, Shandong Province, China.

Department of Oncology, Zibo Maternal and Child Health Hospital, Zibo 255095, Shandong Province, China.

出版信息

World J Gastrointest Oncol. 2023 Jan 15;15(1):76-89. doi: 10.4251/wjgo.v15.i1.76.

Abstract

BACKGROUND

As reported, multiple circular RNAs (circRNAs) interfere with colorectal cancer (CRC) progression. Here, circRNA_0001658 (circ_0001658) is focused on studying how it works in CRC.

AIM

Clarify the expression pattern, biological function, and underlying mechanism of circ_0001658 of CRC tumorigenesis.

METHODS

In CRC-related chip data retrieved using the database named Gene Expression Omnibus, different expressions of circRNAs between CRC and normal tissue samples were identified. Quantitative Real-time PCR and Western blot ensured the analysis on circ_0001658, microRNA-590-5P (miR-590-5p), and methyltransferase-like 3 (METTL3) mRNA expressions in tissues and cells. Cell counting kit-8 and flow cytometry were used to detect cell proliferation, apoptosis and migration. The targeting relations between circ_0001658, miR-590-5p, and METTL3 mRNA 3'-untranslated region were under the verification of bioinformatics prediction and dual luciferase-based reporter gene assays. Gene Ontology and Kyoto Encyclopedia of Genes and Genomes enrichment analysis were employed on the downstream targets of miR-590-5p using the Database for Annotation, Visualization and Integrated Discovery database.

RESULTS

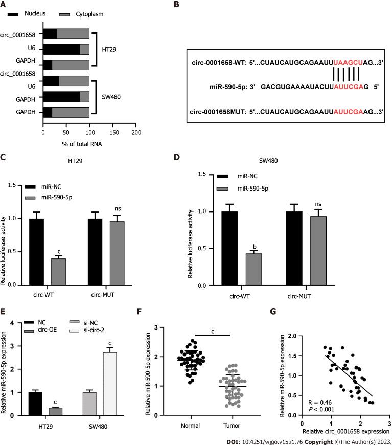
Circ_0001658 and METTL3 mRNA was elevated in CRC tissues and cells, whereas miR-590-5p was decreased. Circ_0001658 overexpression promoted the proliferation of HT29 cells, inhibited apoptosis, and accelerated the cell cycle. In SW480 cells, knocking down circ_0001658 had the opposite effect. Circ_0001658 could specifically bind to miR-590-5p and negatively modulate its expressions; METTL3 is a miR-590-5p target that can be positively regulated by circ 0001658. Circ 0001658 was inversely associated with miR-590-5p expression while positively with METTL3 expressions.

CONCLUSION

Circ_0001658 regulates the miR-590-5p/METTL 3-axis to increase CRC cell growth and decrease apoptosis.

摘要

背景

据报道,多种环状RNA(circRNA)会干扰结直肠癌(CRC)的进展。在此,circRNA_0001658(circ_0001658)被重点研究其在CRC中的作用机制。

目的

阐明circ_0001658在CRC肿瘤发生中的表达模式、生物学功能及潜在机制。

方法

在使用基因表达综合数据库检索到的CRC相关芯片数据中,鉴定CRC与正常组织样本之间circRNA的差异表达。定量实时PCR和蛋白质免疫印迹法用于分析组织和细胞中circ_0001658、微小RNA-590-5P(miR-590-5p)和甲基转移酶样3(METTL3)mRNA的表达。细胞计数试剂盒-8和流式细胞术用于检测细胞增殖、凋亡和迁移。通过生物信息学预测和基于双荧光素酶的报告基因检测验证circ_0001658、miR-590-5p和METTL3 mRNA 3'-非翻译区之间的靶向关系。使用注释、可视化和综合发现数据库对miR-590-5p的下游靶点进行基因本体论和京都基因与基因组百科全书富集分析。

结果

circ_0001658和METTL3 mRNA在CRC组织和细胞中升高,但miR-590-5p降低。circ_0001658过表达促进HT29细胞增殖,抑制凋亡,并加速细胞周期。在SW480细胞中,敲低circ_0001658则产生相反的效果。circ_0001658可特异性结合miR-590-5p并负向调节其表达;METTL3是miR-590-5p的靶点,可被circ_0001658正向调控。circ_0001658与miR-590-5p表达呈负相关,与METTL3表达呈正相关。

结论

circ_0001658通过调节miR-590-5p/METTL3轴来促进CRC细胞生长并减少凋亡。

https://cdn.ncbi.nlm.nih.gov/pmc/blobs/00cf/9850756/3aeedfd70bba/WJGO-15-76-g001.jpg

文献AI研究员

20分钟写一篇综述,助力文献阅读效率提升50倍。

立即体验

用中文搜PubMed

大模型驱动的PubMed中文搜索引擎

马上搜索

文档翻译

学术文献翻译模型,支持多种主流文档格式。

立即体验