Suppr超能文献

构建铁死亡评分系统并鉴定LINC01572作为肺腺癌中一种新的铁死亡抑制因子

Construction of a ferroptosis scoring system and identification of LINC01572 as a novel ferroptosis suppressor in lung adenocarcinoma.

作者信息

Hong Lingling, Wang Xuehai, Cui Weiming, Wang Fengxu, Shi Weiwei, Yu Shali, Luo Yonghua, Zhong Lixin, Zhao Xinyuan

机构信息

Nantong Hospital of Traditional Chinese Medicine, Affiliated Traditional Chinese Medicine Hospital of Nantong University, Nantong, China.

Department of Occupational Medicine and Environmental Toxicology, Nantong Key Laboratory of Environmental Toxicology, School of Public Health, Nantong University, Nantong, China.

出版信息

Front Pharmacol. 2023 Jan 4;13:1098136. doi: 10.3389/fphar.2022.1098136. eCollection 2022.

Abstract

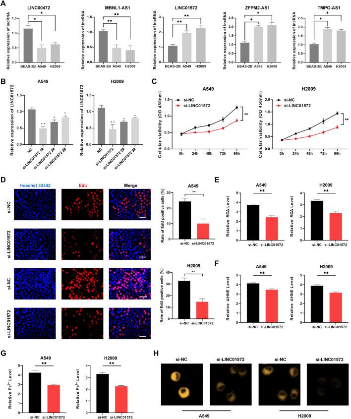
Ferroptosis is a novel process of programmed cell death driven by excessive lipid peroxidation that is associated with the development of lung adenocarcinoma. N6-methyladenosine (m6a) modification of multiple genes is involved in regulating the ferroptosis process, while the predictive value of N6-methyladenosine- and ferroptosis-associated lncRNA (FMRlncRNA) in the prognosis of patients remains with LUAD remains unknown. Unsupervised cluster algorithm was applied to generate subcluster in LUAD according to ferroptosis-associated lncRNA. Stepwise Cox analysis and LASSO algorithm were applied to develop a prognostic model. Cellular location was detected by single-cell analysis. Also, we conducted Gene set enrichment analysis (GSEA) enrichment, immune microenvironment and drug sensitivity analysis. In addition, the expression and function of the LINC01572 were investigated by several experiments including qRT-PCR, cell viability assays and ferroptosis assays. A novel ferroptosis-associated lncRNAs-based molecular subtype containing two subclusters were determined in LUAD. Then, we successfully created a risk model according to five ferroptosis-associated lncRNAs (LINC00472, MBNL1-AS1, LINC01572, ZFPM2-AS1, and TMPO-AS1). Our nominated model had good stability and predictive function. The expression patterns of five ferroptosis-associated lncRNAs were confirmed by polymerase chain reaction (PCR) in LUAD cell lines. Knockdown of LINC01572 significantly inhibited cell viability and induced ferroptosis in LUAD cell lines. Our data provided a risk score system based on ferroptosis-associated lncRNAs with prognostic value in LUAD. Moreover, LINC01572 may serve as a novel ferroptosis suppressor in LUAD.

摘要

铁死亡是一种由过度脂质过氧化驱动的新型程序性细胞死亡过程,与肺腺癌的发生发展相关。多个基因的N6-甲基腺苷(m6A)修饰参与调节铁死亡过程,而N6-甲基腺苷和铁死亡相关长链非编码RNA(FMRlncRNA)对肺腺癌患者预后的预测价值仍不清楚。应用无监督聚类算法根据铁死亡相关长链非编码RNA在肺腺癌中生成亚群。应用逐步Cox分析和LASSO算法建立预后模型。通过单细胞分析检测细胞定位。此外,我们进行了基因集富集分析(GSEA)、免疫微环境和药物敏感性分析。另外,通过qRT-PCR、细胞活力测定和铁死亡测定等多个实验研究了LINC01572的表达和功能。在肺腺癌中确定了一种基于铁死亡相关长链非编码RNA的新型分子亚型,包含两个亚群。然后,我们根据五个铁死亡相关长链非编码RNA(LINC00472、MBNL1-AS1、LINC01572、ZFPM2-AS1和TMPO-AS1)成功创建了一个风险模型。我们指定的模型具有良好的稳定性和预测功能。通过聚合酶链反应(PCR)在肺腺癌细胞系中证实了五个铁死亡相关长链非编码RNA的表达模式。敲低LINC01572可显著抑制肺腺癌细胞系的细胞活力并诱导铁死亡。我们的数据提供了一种基于铁死亡相关长链非编码RNA的风险评分系统,对肺腺癌具有预后价值。此外,LINC01572可能作为肺腺癌中一种新型的铁死亡抑制因子。

https://cdn.ncbi.nlm.nih.gov/pmc/blobs/edf4/9846555/0db621939af8/fphar-13-1098136-g001.jpg

文献检索

告别复杂PubMed语法,用中文像聊天一样搜索,搜遍4000万医学文献。AI智能推荐,让科研检索更轻松。

立即免费搜索

文件翻译

保留排版,准确专业,支持PDF/Word/PPT等文件格式,支持 12+语言互译。

免费翻译文档

深度研究

AI帮你快速写综述,25分钟生成高质量综述,智能提取关键信息,辅助科研写作。

立即免费体验