Ning Jinfeng, Wang Fengjiao, Bu Jianlong, Zhu Kaibin, Liu Wei
Department of Thoracic Surgery, Harbin Medical University Cancer Hospital, No. 150, Haping Road, Harbin, 150081, Heilongjiang, China.
The forth department of medical oncology, Harbin Medical University Cancer Hospital, No. 150, Haping Road, Harbin, 150081, Heilongjiang, China.
Cell Death Discov. 2022 Aug 9;8(1):354. doi: 10.1038/s41420-022-01125-y.
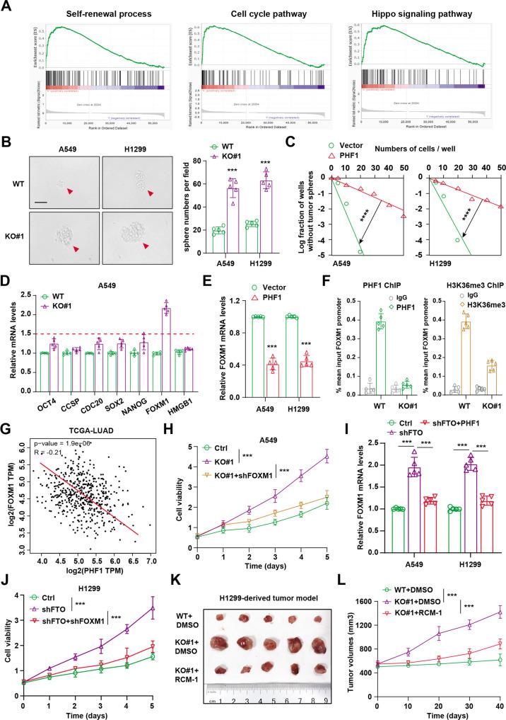
Aberrant epigenetic drivers or suppressors contribute to LUAD progression and drug resistance, including KRAS, PTEN, Keap1. Human Plant Homeodomain (PHD) finger protein 1 (PHF1) coordinates with H3K36me3 to increase nucleosomal DNA accessibility. Previous studies revealed that PHF1 is markedly upregulated in various tumors and enhances cell proliferation, migration and tumorigenesis. However, its roles in LUAD are still unknown. We aimed to depict the biological roles of PHF1 and identify useful targets for clinical treatment of LUAD. Based on the bioinformatic analysis, we found that PHF1 was down-regulated in LUAD samples and low PHF1 expressions correlated with unfavorable clinical characteristics. Patients with low PHF1 had poorer survival outcomes relative to those with high PHF1. Targeting PHF1 potentiated cell growth, migration and in vivo proliferation. Mechanistically, FTO mediated the stabilization of PHF1 mRNA by demethylating m6A, which particularly prevented YTHDF2 from degrading PHF1 transcripts. Of note, FTO also expressed lowly in LUAD that predicts poor prognosis of patients. FTO inhibition promoted LUAD progression, and PHF1 overexpression could reverse the effect. Lastly, down-regulated FTO/PHF1 axis could mainly elevate FOXM1 expression to potentiate the self-renewal capacity. Targeting FOXM1 was effective to suppress PHF1 LUAD growth. Collectively, our findings revealed that FTO positively regulates PHF1 expression and determined the tumor-suppressive role of FTO/PHF1 axis, thereby highlighting insights into its epigenetic remodeling mechanisms in LUAD progression and treatment.
异常的表观遗传驱动因子或抑制因子会导致肺腺癌(LUAD)进展和耐药,包括KRAS、PTEN、Keap1。人类植物同源结构域(PHD)指蛋白1(PHF1)与H3K36me3协同作用,以增加核小体DNA的可及性。先前的研究表明,PHF1在各种肿瘤中显著上调,并增强细胞增殖、迁移和肿瘤发生。然而,其在LUAD中的作用仍不清楚。我们旨在描述PHF1的生物学作用,并确定LUAD临床治疗的有用靶点。基于生物信息学分析,我们发现PHF1在LUAD样本中下调,且低PHF1表达与不良临床特征相关。与高PHF1患者相比,低PHF1患者的生存结果更差。靶向PHF1可增强细胞生长、迁移和体内增殖。机制上,FTO通过去甲基化m6A介导PHF1 mRNA的稳定性,特别阻止YTHDF2降解PHF1转录本。值得注意的是,FTO在LUAD中也低表达,这预示着患者预后不良。FTO抑制促进LUAD进展,而PHF1过表达可逆转这种效应。最后,下调的FTO/PHF1轴主要可提高FOXM1表达,以增强自我更新能力。靶向FOXM1可有效抑制PHF1 LUAD生长。总的来说,我们的研究结果表明FTO正向调节PHF1表达,并确定了FTO/PHF1轴具有肿瘤抑制作用,从而突出了其在LUAD进展和治疗中的表观遗传重塑机制。