Suppr超能文献

肿瘤突变负荷在接受一线化疗的晚期胃癌患者中的预后价值。

Prognostic value of tumor mutation burden in patients with advanced gastric cancer receiving first-line chemotherapy.

作者信息

Duan Xiao-Peng, Liu Ke, Jiao Xiao-Dong, Qin Bao-Dong, Li Bing, He Xi, Ling Yan, Wu Ying, Chen Shi-Qi, Zang Yuan-Sheng

机构信息

Department of Medical Oncology, Changzheng Hospital, Naval Medical University, Shanghai, China.

Burning Rock Biotech, Shanghai, China.

出版信息

Front Oncol. 2023 Jan 4;12:1007146. doi: 10.3389/fonc.2022.1007146. eCollection 2022.

Abstract

BACKGROUND

Tumor mutation burden (TMB) is a promising biomarker positively associated with the benefit of immunotherapy and that might predict the outcome of chemotherapy. We described the prognostic value of TMB in advanced gastric cancer and explored the underlying mechanism.

METHODS

We enrolled 155 TMB-evaluated advanced gastric cancer patients and analyzed the relationship between clinicopathological characteristics and both overall survival (OS) and progression-free survival (PFS) among 40 patients treated with first-line chemotherapy. We further verified the distribution of TMB and analyzed the potential mechanism underlying the prognosis based on The Cancer Genome Atlas (TCGA) database.

RESULTS

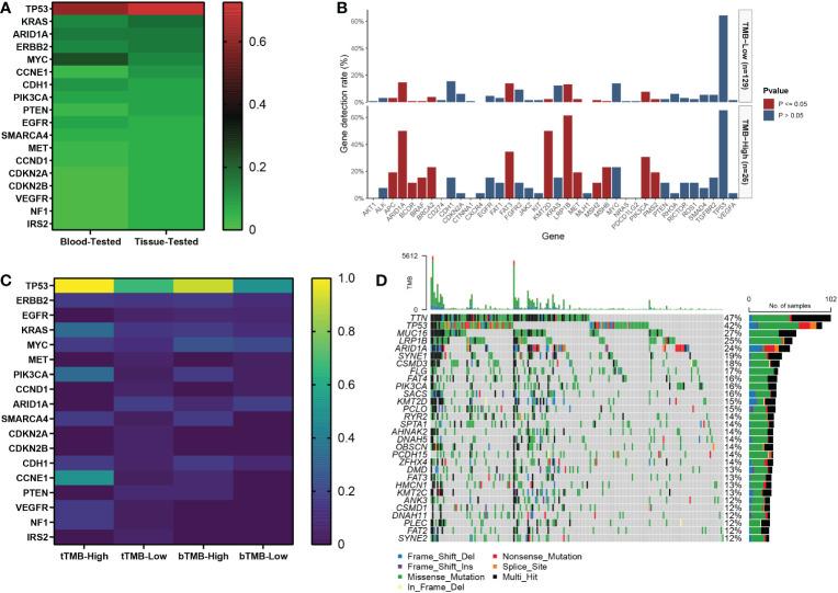
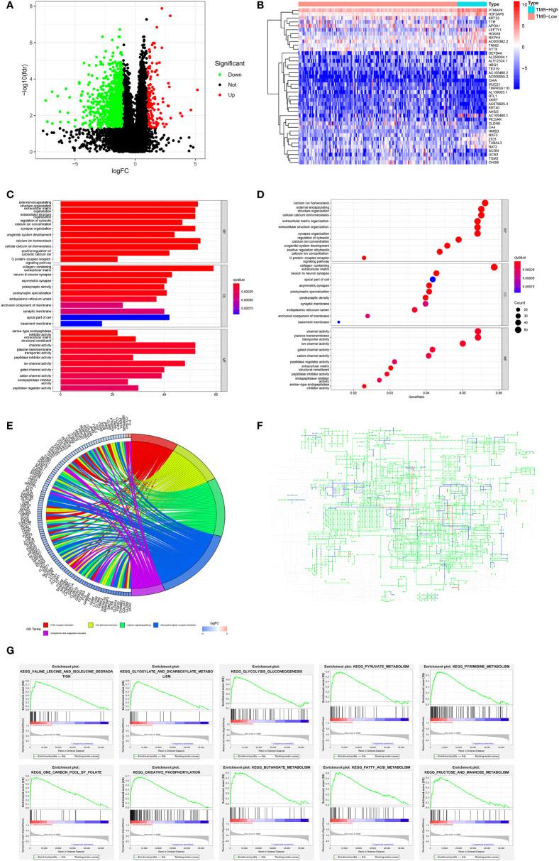
Among the 155 patients, 29 (18.7%) were TMB-high (TMB ≥ 10), roughly the same as the proportion in the TCGA data. Of the 40 patients receiving first-line chemotherapy, the median OS (7.9 . 12.1 months; HR 3.18; = 0.0056) and PFS (4.4 . 6.2 months; HR 2.94; = 0.0099) of the tissue-tested TMB (tTMB)-high patients were inferior to those of the tTMB-low patients. Similarly, unfavorable median OS (9.9 . 12.1 months; HR 2.11; = 0.028) and PFS (5.3 . 6.5 months; HR 2.49; = 0.0054) were shown in the blood-tested TMB (bTMB)-high than in the bTMB-low patients. The Cox analysis demonstrated that both tTMB-high and bTMB-high were significant independent predictors of dreadful OS and PFS. The differentially expressed genes (DEGs) according to TMB status were most significantly enriched in the downregulated metabolic pathway among the TMB-high patients.

CONCLUSIONS

TMB-high advanced gastric cancer patients accounted for around one-sixth and had a poorer prognosis than TMB-low patients when treated with first-line chemotherapy. The potential mechanism might be the downregulated metabolic activity in TMB-high patients.

摘要

背景

肿瘤突变负荷(TMB)是一种很有前景的生物标志物,与免疫治疗的获益呈正相关,并且可能预测化疗的结果。我们描述了TMB在晚期胃癌中的预后价值,并探讨了其潜在机制。

方法

我们纳入了155例评估了TMB的晚期胃癌患者,并分析了40例接受一线化疗患者的临床病理特征与总生存期(OS)和无进展生存期(PFS)之间的关系。我们进一步验证了TMB的分布,并基于癌症基因组图谱(TCGA)数据库分析了预后的潜在机制。

结果

在155例患者中,29例(18.7%)为高TMB(TMB≥10),与TCGA数据中的比例大致相同。在40例接受一线化疗的患者中,组织检测TMB(tTMB)高的患者的中位OS(7.9对12.1个月;HR 3.18;P = 0.0056)和PFS(4.4对6.2个月;HR 2.94;P = 0.0099)低于tTMB低的患者。同样,血液检测TMB(bTMB)高的患者的中位OS(9.9对12.1个月;HR 2.11;P = 0.028)和PFS(5.3对6.5个月;HR 2.49;P = 0.0054)也比bTMB低的患者差。Cox分析表明,tTMB高和bTMB高都是OS和PFS不良的显著独立预测因素。根据TMB状态的差异表达基因(DEG)在高TMB患者中最显著富集于下调的代谢途径。

结论

高TMB晚期胃癌患者约占六分之一,在接受一线化疗时预后比低TMB患者差。潜在机制可能是高TMB患者的代谢活性下调。

https://cdn.ncbi.nlm.nih.gov/pmc/blobs/2d3f/9847361/56f56a61703e/fonc-12-1007146-g001.jpg

文献AI研究员

20分钟写一篇综述,助力文献阅读效率提升50倍。

立即体验

用中文搜PubMed

大模型驱动的PubMed中文搜索引擎

马上搜索

文档翻译

学术文献翻译模型,支持多种主流文档格式。

立即体验