• 文献检索
  • 文档翻译
  • 深度研究
  • 学术资讯
  • Suppr Zotero 插件Zotero 插件
  • 邀请有礼
  • 套餐&价格
  • 历史记录
应用&插件
Suppr Zotero 插件Zotero 插件浏览器插件Mac 客户端Windows 客户端微信小程序
定价
高级版会员购买积分包购买API积分包
服务
文献检索文档翻译深度研究API 文档MCP 服务
关于我们
关于 Suppr公司介绍联系我们用户协议隐私条款
关注我们

Suppr 超能文献

核心技术专利:CN118964589B侵权必究
粤ICP备2023148730 号-1Suppr @ 2026

文献检索

告别复杂PubMed语法,用中文像聊天一样搜索,搜遍4000万医学文献。AI智能推荐,让科研检索更轻松。

立即免费搜索

文件翻译

保留排版,准确专业,支持PDF/Word/PPT等文件格式,支持 12+语言互译。

免费翻译文档

深度研究

AI帮你快速写综述,25分钟生成高质量综述,智能提取关键信息,辅助科研写作。

立即免费体验

猴痘感染引发针对A35R和H3L抗原的强烈抗体和B细胞反应。

Monkeypox infection elicits strong antibody and B cell response against A35R and H3L antigens.

作者信息

Yefet Ron, Friedel Nadav, Tamir Hadas, Polonsky Ksenia, Mor Michael, Cherry-Mimran Lilach, Taleb Eyal, Hagin David, Sprecher Eli, Israely Tomer, Freund Natalia T

机构信息

Department of Microbiology and Clinical Immunology, Sackler Faculty of Medicine, Tel Aviv University, Tel Aviv, Israel.

Division of Dermatology, Tel-Aviv Sourasky Medical Center, Tel Aviv, Israel.

出版信息

iScience. 2023 Feb 17;26(2):105957. doi: 10.1016/j.isci.2023.105957. Epub 2023 Jan 13.

DOI:10.1016/j.isci.2023.105957
PMID:36687315
原文链接:https://pmc.ncbi.nlm.nih.gov/articles/PMC9838220/
Abstract

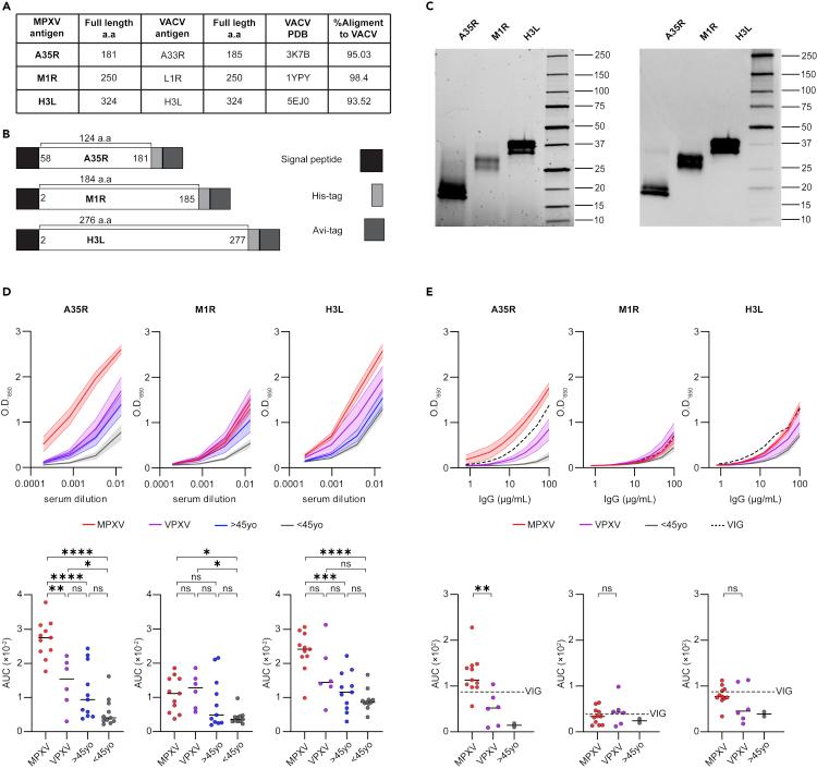
Monkeypox virus (MPXV) resides in two forms; mature and enveloped, and depending on it, distinct proteins are displayed on the viral surface. Here, we expressed two MPXV antigens from the mature, and one from the enveloped form, and tested their reactivity to sera of 11 MPXV recoverees while comparing to sera from recently and past vaccinated individuals. 8 out of 11 recoverees exhibited detectable neutralization levels against Vaccinia Lister. Sera from all recoverees bound strongly to A35R and H3L antigens. Moreover, the responses to A35R were significantly higher within the recoverees compared to both recently and past vaccinated donors. Lastly, A35R- and H3L-specific IgG B cells ranging from 0.03-0.46% and 0.11-0.36%, respectively, were detected in all recoverees (A35R), and in 9 out of 11 recoverees (H3L). Therefore, A35R and H3L represent MPXV immune targets and could be used in a heat-inactivated serological ELISA for the identification of recent MPXV infection.

摘要

猴痘病毒(MPXV)以两种形式存在:成熟形式和包膜形式,据此,不同的蛋白质会呈现在病毒表面。在此,我们表达了来自成熟形式的两种MPXV抗原以及来自包膜形式的一种抗原,并检测了它们与11名MPXV康复者血清的反应性,同时与近期和既往接种疫苗个体的血清进行比较。11名康复者中有8人对痘苗病毒李斯特株表现出可检测到的中和水平。所有康复者的血清均与A35R和H3L抗原强烈结合。此外,与近期和既往接种疫苗的供者相比,康复者体内对A35R的反应显著更高。最后,在所有康复者(A35R)以及11名康复者中的9人(H3L)中分别检测到了比例范围为0.03 - 0.46%和0.11 - 0.36%的A35R特异性和H3L特异性IgG B细胞。因此,A35R和H3L代表MPXV免疫靶点,可用于热灭活血清学ELISA以鉴定近期的MPXV感染。

https://cdn.ncbi.nlm.nih.gov/pmc/blobs/0464/9883191/d78efb40d1a8/gr3.jpg
https://cdn.ncbi.nlm.nih.gov/pmc/blobs/0464/9883191/b71f29c6f0e1/fx1.jpg
https://cdn.ncbi.nlm.nih.gov/pmc/blobs/0464/9883191/83dd37eb02f8/gr1.jpg
https://cdn.ncbi.nlm.nih.gov/pmc/blobs/0464/9883191/aa5cd7c5c7f6/gr2.jpg
https://cdn.ncbi.nlm.nih.gov/pmc/blobs/0464/9883191/d78efb40d1a8/gr3.jpg
https://cdn.ncbi.nlm.nih.gov/pmc/blobs/0464/9883191/b71f29c6f0e1/fx1.jpg
https://cdn.ncbi.nlm.nih.gov/pmc/blobs/0464/9883191/83dd37eb02f8/gr1.jpg
https://cdn.ncbi.nlm.nih.gov/pmc/blobs/0464/9883191/aa5cd7c5c7f6/gr2.jpg
https://cdn.ncbi.nlm.nih.gov/pmc/blobs/0464/9883191/d78efb40d1a8/gr3.jpg

相似文献

1
Monkeypox infection elicits strong antibody and B cell response against A35R and H3L antigens.猴痘感染引发针对A35R和H3L抗原的强烈抗体和B细胞反应。
iScience. 2023 Feb 17;26(2):105957. doi: 10.1016/j.isci.2023.105957. Epub 2023 Jan 13.
2
Cross-reactive antibody response to Monkeypox virus surface proteins in a small proportion of individuals with and without Chinese smallpox vaccination history.在有和没有中国天花疫苗接种史的少数个体中,对猴痘病毒表面蛋白存在交叉反应性抗体反应。
BMC Biol. 2023 Oct 2;21(1):205. doi: 10.1186/s12915-023-01699-8.
3
Development of multi-epitope vaccines against the monkeypox virus based on envelope proteins using immunoinformatics approaches.基于免疫信息学方法,利用包膜蛋白开发针对猴痘病毒的多表位疫苗。
Front Immunol. 2023 Mar 13;14:1112816. doi: 10.3389/fimmu.2023.1112816. eCollection 2023.
4
Multi-valent mRNA vaccines against monkeypox enveloped or mature viron surface antigens demonstrate robust immune response and neutralizing activity.多价 mRNA 疫苗针对猴痘包膜或成熟病毒表面抗原,可产生强大的免疫反应和中和活性。
Sci China Life Sci. 2023 Oct;66(10):2329-2341. doi: 10.1007/s11427-023-2378-x. Epub 2023 Jun 1.
5
Analysis of binding and authentic virus-neutralizing activities of immune sera induced by various monkeypox virus antigens.分析不同猴痘病毒抗原诱导的免疫血清的结合和真实病毒中和活性。
Immunol Res. 2024 Oct;72(5):902-907. doi: 10.1007/s12026-024-09499-0. Epub 2024 Jun 3.
6
Monkeypox virus quadrivalent mRNA vaccine induces immune response and protects against vaccinia virus.猴痘病毒四价 mRNA 疫苗可诱导免疫应答并预防牛痘病毒。
Signal Transduct Target Ther. 2023 Apr 28;8(1):172. doi: 10.1038/s41392-023-01432-5.
7
Screening, Expression and Identification of Nanobody Against Monkeypox Virus A35R.猴痘病毒 A35R 纳米抗体的筛选、表达与鉴定。
Int J Nanomedicine. 2023 Dec 5;18:7173-7181. doi: 10.2147/IJN.S431619. eCollection 2023.
8
Immunogenic proteins and potential delivery platforms for mpox virus vaccine development: A rapid review.免疫原性蛋白和用于天花病毒疫苗开发的潜在传递平台:快速综述。
Int J Biol Macromol. 2023 Aug 1;245:125515. doi: 10.1016/j.ijbiomac.2023.125515. Epub 2023 Jun 21.
9
A Subunit Vaccine Candidate Composed of Mpox Virus A29L, M1R, A35R, and B6R Elicits Robust Immune Response in Mice.一种由猴痘病毒A29L、M1R、A35R和B6R组成的亚单位候选疫苗在小鼠中引发强烈免疫反应。
Vaccines (Basel). 2023 Aug 25;11(9):1420. doi: 10.3390/vaccines11091420.
10
Vaccinia virus H3L envelope protein is a major target of neutralizing antibodies in humans and elicits protection against lethal challenge in mice.痘苗病毒H3L包膜蛋白是人类中和抗体的主要靶标,并能引发针对小鼠致死性攻击的保护作用。
J Virol. 2005 Sep;79(18):11724-33. doi: 10.1128/JVI.79.18.11724-11733.2005.

引用本文的文献

1
Targeting monkeypox virus (MPXV): strategies for molecular docking studies on protein inhibition.靶向猴痘病毒(MPXV):蛋白质抑制分子对接研究策略
Virus Genes. 2025 Jun 24. doi: 10.1007/s11262-025-02171-1.
2
Antigen recognition and immune response to monkeypox virus infection: implications for Mpox vaccine design - a narrative review.猴痘病毒感染的抗原识别与免疫反应:对猴痘疫苗设计的启示——一篇叙述性综述
Infez Med. 2025 Jun 1;33(2):151-162. doi: 10.53854/liim-3302-1. eCollection 2025.
3
Monkeypox virus H3L protein as the target antigen for developing neutralizing antibody and serological assay.

本文引用的文献

1
Serological responses to the MVA-based JYNNEOS monkeypox vaccine in a cohort of participants from the Democratic Republic of Congo.刚果民主共和国参与者队列中基于 MVA 的 JYNNEOS 猴痘疫苗的血清学反应。
Vaccine. 2022 Nov 28;40(50):7321-7327. doi: 10.1016/j.vaccine.2022.10.078. Epub 2022 Nov 4.
2
Low levels of monkeypox virus-neutralizing antibodies after MVA-BN vaccination in healthy individuals.健康个体中 MVA-BN 疫苗接种后,猴痘病毒中和抗体水平较低。
Nat Med. 2023 Jan;29(1):270-278. doi: 10.1038/s41591-022-02090-w. Epub 2022 Oct 18.
3
Monkeypox: disease epidemiology, host immunity and clinical interventions.
猴痘病毒H3L蛋白作为开发中和抗体及血清学检测的靶抗原。
Appl Microbiol Biotechnol. 2025 Apr 2;109(1):80. doi: 10.1007/s00253-025-13466-6.
4
Identification of neutralizing nanobodies protecting against poxvirus infection.鉴定可预防痘病毒感染的中和纳米抗体
Cell Discov. 2025 Mar 25;11(1):31. doi: 10.1038/s41421-025-00771-7.
5
Advances and challenges of mpox detection technology.猴痘检测技术的进展与挑战
Biosaf Health. 2024 Sep 11;6(5):260-269. doi: 10.1016/j.bsheal.2024.09.005. eCollection 2024 Oct.
6
Enhanced Immunogenicity and Affinity with A35R-Fc-Based Chimeric Protein Compared to MPXV A35R Protein.与痘苗病毒A35R蛋白相比,基于A35R-Fc的嵌合蛋白具有增强的免疫原性和亲和力。
Viruses. 2025 Jan 16;17(1):116. doi: 10.3390/v17010116.
7
Monkeypox virus A29L protein as the target for specific diagnosis and serological analysis.猴痘病毒 A29L 蛋白作为特异性诊断和血清学分析的靶标。
Appl Microbiol Biotechnol. 2024 Nov 21;108(1):522. doi: 10.1007/s00253-024-13361-6.
8
Characterization of a plant-derived monoclonal antibody targeting extracellular enveloped virions of Monkeypox virus.一种靶向猴痘病毒细胞外包膜病毒粒子的植物源单克隆抗体的特性分析。
Front Plant Sci. 2024 Nov 1;15:1481452. doi: 10.3389/fpls.2024.1481452. eCollection 2024.
9
Identification of neutralizing antibodies against monkeypox virus using high-throughput sequencing of A35H3LB cells from patients with convalescent monkeypox.利用恢复期猴痘患者 A35H3LB 细胞的高通量测序鉴定抗猴痘病毒中和抗体。
Virus Res. 2024 Sep;347:199437. doi: 10.1016/j.virusres.2024.199437. Epub 2024 Jul 17.
10
Mpox Virus and its ocular surface manifestations.猴痘病毒及其眼表表现。
Ocul Surf. 2024 Oct;34:108-121. doi: 10.1016/j.jtos.2024.07.001. Epub 2024 Jul 5.
猴痘:疾病流行病学、宿主免疫与临床干预
Nat Rev Immunol. 2022 Oct;22(10):597-613. doi: 10.1038/s41577-022-00775-4. Epub 2022 Sep 5.
4
Conformational flexibility in neutralization of SARS-CoV-2 by naturally elicited anti-SARS-CoV-2 antibodies.自然产生的抗 SARS-CoV-2 抗体对 SARS-CoV-2 的中和作用中的构象灵活性。
Commun Biol. 2022 Aug 5;5(1):789. doi: 10.1038/s42003-022-03739-5.
5
Rapid Adaptation of Established High-Throughput Molecular Testing Infrastructure for Monkeypox Virus Detection.快速适应已建立的高通量分子检测基础设施,用于猴痘病毒检测。
Emerg Infect Dis. 2022 Sep;28(9):1765-1769. doi: 10.3201/eid2809.220917. Epub 2022 Jul 29.
6
Protective Human Anti-Poxvirus Monoclonal Antibodies Are Generated from Rare Memory B Cells Isolated by Multicolor Antigen Tetramers.通过多色抗原四聚体分离出的稀有记忆B细胞产生保护性人抗痘病毒单克隆抗体。
Vaccines (Basel). 2022 Jul 6;10(7):1084. doi: 10.3390/vaccines10071084.
7
Monkeypox Virus Infection in Humans across 16 Countries - April-June 2022.2022 年 4 月至 6 月 16 个国家人类感染猴痘病毒。
N Engl J Med. 2022 Aug 25;387(8):679-691. doi: 10.1056/NEJMoa2207323. Epub 2022 Jul 21.
8
New p35 (H3L) Epitope Involved in Vaccinia Virus Neutralization and Its Deimmunization.新型 p35(H3L)表位参与痘苗病毒中和及其脱免疫原性。
Viruses. 2022 Jun 5;14(6):1224. doi: 10.3390/v14061224.
9
Multi-clonal SARS-CoV-2 neutralization by antibodies isolated from severe COVID-19 convalescent donors.从重症 COVID-19 康复者供体中分离出的抗体对 SARS-CoV-2 的多克隆中和作用。
PLoS Pathog. 2021 Feb 11;17(2):e1009165. doi: 10.1371/journal.ppat.1009165. eCollection 2021 Feb.
10
Rapid seroconversion and persistent functional IgG antibodies in severe COVID-19 patients correlates with an IL-12p70 and IL-33 signature.在重症 COVID-19 患者中,快速的血清转换和持续存在的功能性 IgG 抗体与 IL-12p70 和 IL-33 特征相关。
Sci Rep. 2021 Feb 10;11(1):3461. doi: 10.1038/s41598-021-83019-0.